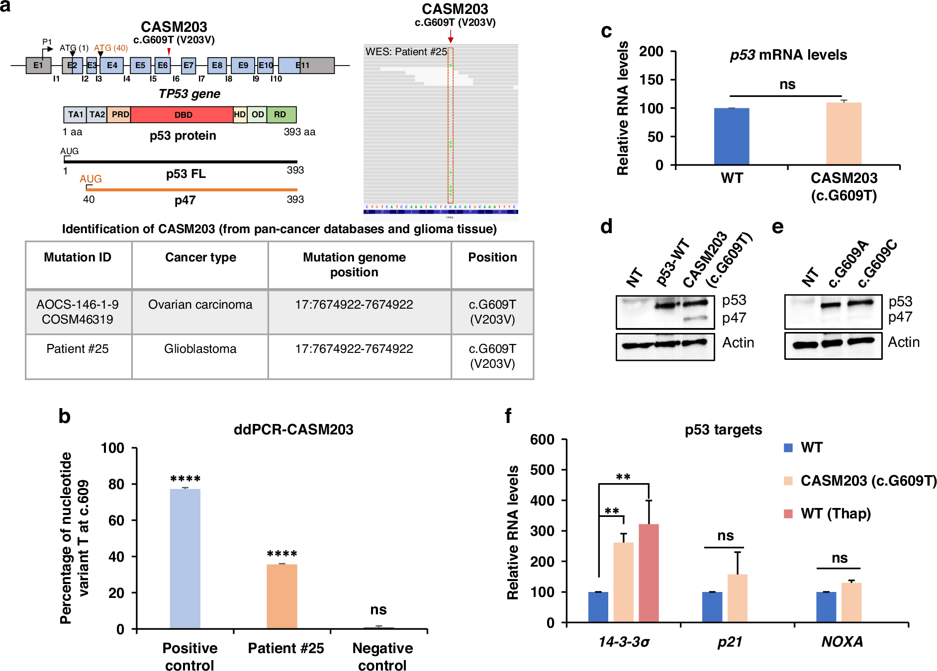
Fig. 1: CASM203 induces p47 isoform translation and activates 14-3-3σ.
From: A cancer-associated TP53 synonymous mutation induces synthesis of the p53 isoform p53/47

a Schematics showing the Tp53 gene architecture, exons and introns are numbered according to canonical annotation; position of CASM203 is indicated in exon 6. Underneath, functional domains of p53 full-length (FL) protein and p47 isoform are illustrated, transactivation domains (TAs); polyproline domain (PRD); DNA binding domain (DBD); hinge domain (HD); the oligomerization domain (OD); the C-terminal regulatory domain (RD). Positions of 1st AUG and 2nd AUG (40 aa) which is involved in the p47 isoform translation are indicated, p47 isoform lacks the transactivation domain 1. The side panel shows snapshot of CASM203 identification from the WES of patient #25. Lower panel: Table showing the details of CASM203 identification. b Bar-graph showing the confirmation of CASM203 (c.G609T) by droplet digital PCR (ddPCR). Normalized ratios of mutant variant T at c.609 were plotted. Plasmid bearing the TP53-G609T mutation was used as positive control and genomic DNA extracted from the human lymphoblastoid cell line was used as a negative control. Mean ± s.d of three independent replicates were plotted (****p < 0.0001; ***p < 0.001; **p < 0.01; *p < 0.05; ns-not significant). c Bar graph comparing TP53-WT and CASM203 transcript levels following expression in p53 null H1299 cells. d Western blot showing induction of the p47 isoform by CASM203 (c.G609T) under normal conditions in H1299 cells. e Other codons at valine 203 (c.G609A, c.G609C) do not affect p47 expression. NT-mock control, cells transfected with empty vector. Actin was used as a loading control. f Bar graphs showing the relative transcript levels of p53 downstream targets (p21, 14-3-3σ, and NOXA) in H1299 cells expressing p53-WT and CASM203. For 14-3-3σ p53-WT treated with Thap was also plotted. The RT-qPCR graphs are plotted as mean ± s.d of three independent experiments. Statistical significance was calculated using unpaired t-test (***p < 0.001; **p < 0.01; *p < 0.05; ns-not significant).