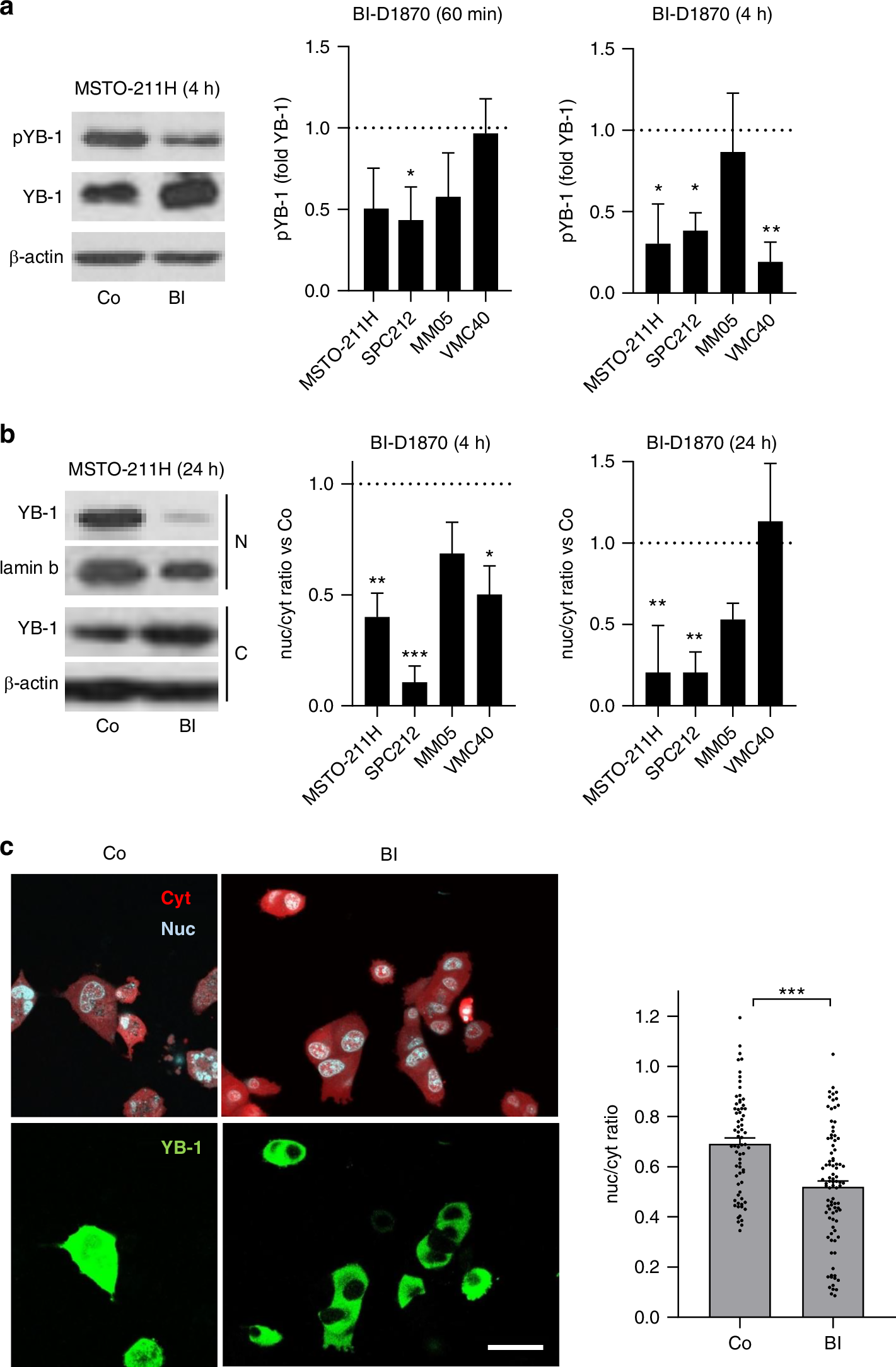
Fig. 2: BI-D1870 inhibits YB-1 S102 phosphorylation and reduces its nuclear localisation.

Representative Western blot pictures and densitometric quantification of pYB-1 in a total protein extracts and b YB-1 in nuclear and cytoplasmic fractions after the indicated times of treatment with 15 µM BI-D1870 (BI) or DMSO (Co). Beta-actin was used as loading control for total and cytoplasmic proteins, lamin b for nuclear fractions. Data are shown as mean + SEM of 3–5 replicates. *p < 0.05, **p < 0.005, ***p < 0.001. c Quantification of intracellular localisation and representative pictures of MSTO-211H cells transiently transfected with YB-1EBFP2 (green) after 4 h treatment with 15 µM BI-D1870. The nucleus and cytoplasm were counterstained with Nuc-Red (blue) and a cell tracker (red), respectively. Scale bar = 20 µm. Quantification of the nuc/cyt ration was performed automatically using the Definiens software. The data are shown as single cells and mean + SEM. ***p < 0.001.