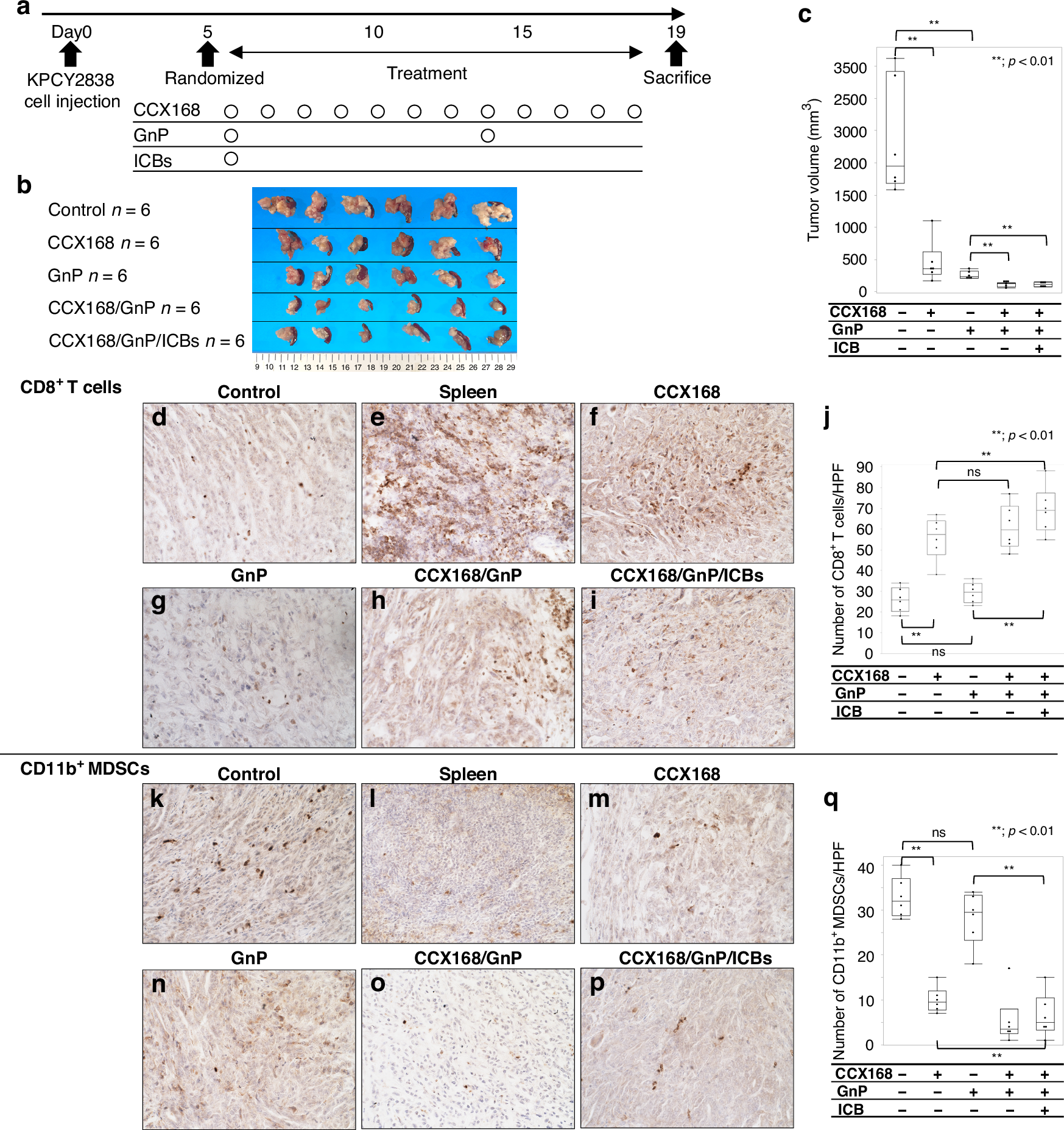
Fig. 5: A preclinical study in an orthotopic transplantation mouse model.

a Experimental design of an in vivo experiment using KPCY2838 cells transfected with C5aR1shRNA. b Images of the resected tumours of orthotopic transplantation using KPCY2838 cells. c In the CCX168 or GnP groups, the tumour volume was significantly reduced compared to the control group. Furthermore, compared to the CCX168 or GnP groups, a significant reduction in the tumour volume was observed in the CCX168/GnP or CCX168/GnP/immune checkpoint blockades (ICBs) groups (**p < 0.01, Mann–Whitney–Wilcoxon test). d–i Images of IHC for CD8+ T cells. Original magnification: ×400. j The number of CD8+ T cells was significantly higher in the CCX168 group than in the control or GnP groups. In addition, the CX168/GnP/ICBs group showed a significant increase in cell count compared to the CCX168 or GnP groups (**p < 0.01, Mann–Whitney–Wilcoxon test). k–p Images of IHC for CD11b+ MDSCs. Original magnification: ×400. q The number of CD11b+ MDSCs was significantly lower in the CCX168 group than in the control or GnP groups. Additionally, the CCX168/GnP/ICBs group showed a significant decrease in the number of CD11b+ MDSCs compared to the CCX168 or GnP groups (**p < 0.01, Mann–Whitney–Wilcoxon test).