Abstract
Background
For patients with head and neck squamous cell carcinoma (HNSCC), failure of definitive radiation combined with cisplatin nearly universally results in death. Although hyperactivation of the Nrf2 pathway can drive radiation and cisplatin resistance along with suppressed anti-tumor immunity, treatment-refractory HNSCC tumors may retain sensitivity to targeted agents secondary to synergistic lethality with other oncogenic drivers (e.g., NOTCH1 mutations).
Methods
Using state of the science mechanistic, metabolomic and spatial transcriptomic approaches combined with preclinical models of HNSCC, we tested whether a novel PI3K inhibitor, gedatolisib, can bypass hyperactivation of the Nrf2 pathway.
Results
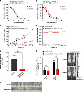
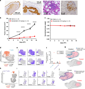
The PI3K pathway is activated in Nrf2-driven cisplatin-resistant HNSCC and is suitable for blockade, as demonstrated in an in vivo shRNA screen with platinum-based chemotherapy. Gedatolisib effectiveness appears mediated through activation of autophagy, G2/M arrest, senescence and disruption of fatty acid metabolism. Gedatolisib suppresses HNSCC tumor growth in orthotopic and metastatic settings and demonstrates profound anti-tumor activity in humanized murine models of HNSCC, coupled with a reduction in hypoxia-rich regions and reduced infiltration by regulatory T-lymphocytes.
Conclusions
These findings emphasize the critical role of the PI3K-AKT-mTOR pathway in chemo-radiation resistant HNSCC and highlight the therapeutic potential of PI3K inhibitors in a disease that is refractory to all conventional therapeutic approaches.
This is a preview of subscription content, access via your institution
Access options
Subscribe to this journal
Receive 24 print issues and online access
$259.00 per year
only $10.79 per issue
Buy this article
- Purchase on SpringerLink
- Instant access to the full article PDF.
USD 39.95
Prices may be subject to local taxes which are calculated during checkout






Similar content being viewed by others
Data availability
The data generated in this study are available within the article and its supplementary files. Xenium spatial transcriptomics data have been deposited in the Gene Expression Omnibus under accession number GSE30218.
References
Sung H, Ferlay J, Siegel RL, Laversanne M, Soerjomataram I, Jemal A, et al. Global Cancer Statistics 2020: GLOBOCAN Estimates of Incidence and Mortality Worldwide for 36 Cancers in 185 Countries. CA Cancer J Clin. 2021;71:209–49.
Harrington KJ, Burtness B, Greil R, Soulieres D, Tahara M, de Castro G Jr, et al. Pembrolizumab With or Without Chemotherapy in Recurrent or Metastatic Head and Neck Squamous Cell Carcinoma: Updated Results of the Phase III KEYNOTE-048 Study. J Clin Oncol. 2023;41:790–802.
Agrawal N, Frederick MJ, Pickering CR, Bettegowda C, Chang K, Li RJ, et al. Exome sequencing of head and neck squamous cell carcinoma reveals inactivating mutations in NOTCH1. Science. 2011;333:1154–7.
Cancer Genome Atlas N. Comprehensive genomic characterization of head and neck squamous cell carcinomas. Nature. 2015;517:576–82.
Pickering CR, Zhang J, Yoo SY, Bengtsson L, Moorthy S, Neskey DM, et al. Integrative genomic characterization of oral squamous cell carcinoma identifies frequent somatic drivers. Cancer Discov. 2013;3:770–81.
Stransky N, Egloff AM, Tward AD, Kostic AD, Cibulskis K, Sivachenko A, et al. The mutational landscape of head and neck squamous cell carcinoma. Science. 2011;333:1157–60.
Ferris RL, Blumenschein G Jr, Fayette J, Guigay J, Colevas AD, Licitra L, et al. Nivolumab for Recurrent Squamous-Cell Carcinoma of the Head and Neck. N Engl J Med. 2016;375:1856–67.
Taberna M, Oliva M, Mesia R. Cetuximab-Containing Combinations in Locally Advanced and Recurrent or Metastatic Head and Neck Squamous Cell Carcinoma. Front Oncol. 2019;9:383.
Fu R, Zhao B, Chen M, Fu X, Zhang Q, Cui Y, et al. Moving beyond cisplatin resistance: mechanisms, challenges, and prospects for overcoming recurrence in clinical cancer therapy. Med Oncol. 2023;41:9.
Osman AA, Arslan E, Bartels M, Michikawa C, Lindemann A, Tomczak K, et al. Dysregulation and Epigenetic Reprogramming of NRF2 Signaling Axis Promote Acquisition of Cisplatin Resistance and Metastasis in Head and Neck Squamous Cell Carcinoma. Clin Cancer Res. 2023;29:1344–59.
Yu W, Chen Y, Putluri N, Osman A, Coarfa C, Putluri V, et al. Evolution of cisplatin resistance through coordinated metabolic reprogramming of the cellular reductive state. Br J Cancer. 2023;128:2013–24.
Ahmed KM, Veeramachaneni R, Deng D, Putluri N, Putluri V, Cardenas MF, et al. Glutathione peroxidase 2 is a metabolic driver of the tumor immune microenvironment and immune checkpoint inhibitor response. J Immunother Cancer. 2022;10:e004752.
Liu GH, Chen T, Zhang X, Ma XL, Shi HS. Small molecule inhibitors targeting the cancers. MedComm (2020). 2022;3:e181.
Janku F, Yap TA, Meric-Bernstam F. Targeting the PI3K pathway in cancer: are we making headway?. Nat Rev Clin Oncol. 2018;15:273–91.
Mazumdar T, Byers LA, Ng PK, Mills GB, Peng S, Diao L, et al. A comprehensive evaluation of biomarkers predictive of response to PI3K inhibitors and of resistance mechanisms in head and neck squamous cell carcinoma. Mol Cancer Ther. 2014;13:2738–50.
Shah PA, Huang C, Li Q, Kazi SA, Byers LA, Wang J, et al. NOTCH1 Signaling in Head and Neck Squamous Cell Carcinoma. Cells. 2020;9:2677.
Sambandam V, Frederick MJ, Shen L, Tong P, Rao X, Peng S, et al. PDK1 Mediates NOTCH1-Mutated Head and Neck Squamous Carcinoma Vulnerability to Therapeutic PI3K/mTOR Inhibition. Clin Cancer Res. 2019;25:3329–40.
Johnson FM, Janku F, Gouda MA, Tran HT, Kawedia JD, Schmitz D, et al. Inhibition of the Phosphatidylinositol-3 Kinase Pathway Using Bimiralisib in Loss-of-Function NOTCH1-Mutant Head and Neck Cancer. Oncologist. 2022;27:1004–e926.
Curigliano G, Shapiro GI, Kristeleit RS, Abdul Razak AR, Leong S, Alsina M, et al. A Phase 1B open-label study of gedatolisib (PF-05212384) in combination with other anti-tumour agents for patients with advanced solid tumours and triple-negative breast cancer. Br J Cancer. 2023;128:30–41.
Yassin-Kassab A, Chatterjee S, Khan N, Wang N, Sandulache VC, Huang EH, et al. p90RSK pathway inhibition synergizes with cisplatin in TMEM16A overexpressing head and neck cancer. BMC Cancer. 2024;24:233.
Pifer PM, Yang L, Kumar M, Xie T, Frederick M, Hefner A, et al. FAK Drives Resistance to Therapy in HPVNegative Head and Neck Cancer in a p53-Dependent Manner. Clin Cancer Res. 2024;30:187–97.
Yu W, Chen Y, Putluri N, Coarfa C, Robertson MJ, Putluri V, et al. Acquisition of Cisplatin Resistance Shifts Head and Neck Squamous Cell Carcinoma Metabolism toward Neutralization of Oxidative Stress. Cancers (Basel). 2020;12:1670.
Pham D, Deter CJ, Reinard MC, Gibson GA, Kiselyov K, Yu W, et al. Using Ligand-Accelerated Catalysis to Repurpose Fluorogenic Reactions for Platinum or Copper. ACS Cent Sci. 2020;6:1772–88.
Kumar M, Molkentine D, Molkentine J, Bridges K, Xie T, Yang L, et al. Inhibition of histone acetyltransferase function radiosensitizes CREBBP/EP300 mutants via repression of homologous recombination, potentially targeting a gain of function. Nat Commun. 2021;12:6340.
Frederick M, Skinner HD, Kazi SA, Sikora AG, Sandulache VC. High expression of oxidative phosphorylation genes predicts improved survival in squamous cell carcinomas of the head and neck and lung. Sci Rep. 2020;10. 6380.
Hao Y, Stuart T, Kowalski MH, Choudhary S, Hoffman P, Hartman A, et al. Dictionary learning for integrative, multimodal and scalable single-cell analysis. Nat Biotechnol. 2024;42:293–304.
Hadley W. Ggplot2. New York, NY: Springer Science+Business Media, LLC; 2016. pages cm p.
McInnes L, Healy J, Melville J. UMAP: Uniform Manifold Approximation and Projection for Dimension Reduction. arXiv. 2020;1802.03426.
Korotkevich G, Sukhov V, Budin N, Shpak B, Artyomov MN, Sergushichev A. Fast gene set enrichment analysis. bioRxiv. 2021. 10.1101/060012.
Herrero-Sanchez MC, Rodriguez-Serrano C, Almeida J, San Segundo L, Inoges S, Santos-Briz A, et al. Targeting of PI3K/AKT/mTOR pathway to inhibit T cell activation and prevent graft-versus-host disease development. J Hematol Oncol. 2016;9:113.
Maniakas A, Dadu R, Busaidy NL, Wang JR, Ferrarotto R, Lu C, et al. Evaluation of Overall Survival in Patients With Anaplastic Thyroid Carcinoma, 2000-2019. JAMA Oncol. 2020;6:1397–404.
Andre F, Ciruelos E, Rubovszky G, Campone M, Loibl S, Rugo HS, et al. Alpelisib for PIK3CA-Mutated, Hormone Receptor-Positive Advanced Breast Cancer. N Engl J Med. 2019;380:1929–40.
Sweetlove M, Wrightson E, Kolekar S, Rewcastle GW, Baguley BC, Shepherd PR, et al. Inhibitors of pan-PI3K Signaling Synergize with BRAF or MEK Inhibitors to Prevent BRAF-Mutant Melanoma Cell Growth. Front Oncol. 2015;5:135.
Lu S, Kato T, Dong X, Ahn MJ, Quang LV, Soparattanapaisarn N, et al. Osimertinib after Chemoradiotherapy in Stage III EGFR-Mutated NSCLC. N Engl J Med. 2024;391:585–97.
Venkatesan AM, Dehnhardt CM, Delos Santos E, Chen Z, Dos Santos O, Ayral-Kaloustian S, et al. Bis(morpholino-1,3,5-triazine) derivatives: potent adenosine 5’-triphosphate competitive phosphatidylinositol-3-kinase/mammalian target of rapamycin inhibitors: discovery of compound 26 (PKI-587), a highly efficacious dual inhibitor. J Med Chem.53:2636–45.
Fukuhara N, Maruyama D, Hatake K, Nagai H, Makita S, Kamezaki K, et al. Safety and antitumor activity of copanlisib in Japanese patients with relapsed/refractory indolent non-Hodgkin lymphoma: a phase Ib/II study. Int J Hematol. 2023;117:100–9.
Damodaran S, Zhao F, Deming DA, Mitchell EP, Wright JJ, Gray RJ, et al. Phase II Study of Copanlisib in Patients With Tumors With PIK3CA Mutations: Results From the NCI-MATCH ECOG-ACRIN Trial (EAY131) Subprotocol Z1F. J Clin Oncol. 2022;40:1552–61.
Marret G, Isambert N, Rezai K, Gal J, Saada-Bouzid E, Rolland F, et al. Phase I trial of copanlisib, a selective PI3K inhibitor, in combination with cetuximab in patients with recurrent and/or metastatic head and neck squamous cell carcinoma. Invest N. Drugs. 2021;39:1641–8.
Acknowledgments
Gedatolisib was obtained from Celcuity.
Funding
This work was supported by the Sid Richardson Foundation, by the National Cancer Institute through U54CA274321 and R01CA280980, by the Veterans Affairs Biomedical Laboratory Research and Development division (1I01BX006380), and by the National Institutes of Health (1R01CA235620 to FMJ, MJF). NP is supported by the CPRIT Proteomics and Metabolomics Core Facility (RP210227), NIH (P30 CA125123, R01CA282282, P42ES027725), S10OD032218 and Dan L Duncan Cancer Center. CC is partially supported by CPRIT RP210227 and RP200504, NIH/NCI P30 shared resource grant CA125123, NIH/NIEHS P42 ES027725 and P30 ES030285. H.D.S. is supported by the National Institutes of Health (P50CA097190, R01DE028061, & R01DE032337). WHH is supported by NIH (R00AI153736 and R37CA285289) and a first-time tenure-track award (RR220069) from the Cancer Prevention and Research Institute of Texas (CPRIT). WHH is a CPRIT Scholar in Cancer Research. WKD is supported in part by NIH R01 AI127387. This manuscript does not represent the policies, positions, views and opinions of the US Department of Veterans Affairs or the National Institutes of Health.
Author information
Authors and Affiliations
Contributions
Conceptualization: MJF, VCS, WHH, PY. Methodology: KAM, YL, PY, HD, KS, FE, NP, HDS, CC WKD, FMJ. Investigation: PY, KAM, YL, HD, KS, FE, SH, EK, KMA, PRK, VP, CSRA, KKR, PC, CC, AAO, RP, JNM, SYL, NP. Visualization: KAM, PY, PC, CC. Supervision: MJF, VCS, NP, WHH, WKD, SYL, JNM. Writing—original draft: PY, MJF, VCS. Writing—review & editing: PY, MJF, VCS, SYL, JNM, HDS, WKD, WHH.
Corresponding authors
Ethics declarations
Competing interests
The authors report no conflicts of interests relevant to the work summarized in the current manuscript. VCS is a consultant and equity holder in Femtovox Inc. WKD declares an ownership stake in Diakonos Research, Ltd. and financial compensation from Diakonos Oncology Corporation. WKD also declares a financial relationship with APAC Biotech, Pvt, Ltd from 2015 to 2020.
Ethics approval and consent to participate
All work summarized herein was approved by the Baylor College of Medicine Institutional Animal Care and Use Committee (IACUC; protocol AN 7291). All methods were performed in accordance with the relevant guidelines and regulations.
Additional information
Publisher’s note Springer Nature remains neutral with regard to jurisdictional claims in published maps and institutional affiliations.
Rights and permissions
Springer Nature or its licensor (e.g. a society or other partner) holds exclusive rights to this article under a publishing agreement with the author(s) or other rightsholder(s); author self-archiving of the accepted manuscript version of this article is solely governed by the terms of such publishing agreement and applicable law.
About this article
Cite this article
Yadollahi, P., McCord, K.A., Li, Y. et al. Bypassing cisplatin resistance in Nrf2 hyperactivated head and neck cancer through effective PI3Kinase targeting. Br J Cancer 133, 1802–1814 (2025). https://doi.org/10.1038/s41416-025-03189-w
Received:
Revised:
Accepted:
Published:
Version of record:
Issue date:
DOI: https://doi.org/10.1038/s41416-025-03189-w


