Abstract
Background
Extranodal extension (ENE) is a recognized adverse prognostic factor in several malignancies, but its pathological basis and clinical significance in lung adenocarcinoma (LUAD) remain poorly understood.
Methods
We retrospectively analyzed 105 patients with N1/N2 LUAD who underwent anatomical resection between 2016 and 2020. AI-assisted image analysis quantified tumor-infiltrating lymphocytes (CD8 + , FoxP3 + ), tumor-associated macrophages (CD204 + ), and cancer-associated fibroblasts (CAFs; podoplanin + ) and measured areas of cancer cells and fibrous stroma. In vitro, the effect of CAF quantity on A549 cell invasion was evaluated. Prognostic relevance of ENE was assessed using multivariate and cumulative incidence analyses.
Results
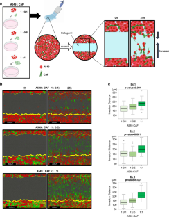
While primary tumors showed no significant differences in immune or stromal composition, ENE-positive metastatic nodes exhibited a markedly larger fibrous stroma area than ENE-negative nodes (14.2 vs. 4.0 mm², p < 0.001). In vitro, the invasion distance of A549 cells increased when cocultured with higher numbers of CAFs. Clinically, ENE independently predicted poorer overall survival (p = 0.04) and was associated with a higher incidence of distant metastasis in both multivariate (p = 0.03) and cumulative incidence analyses (p = 0.02).
Conclusions
ENE represents a pathological prognostic factor characterized by abundant fibrous stroma. It independently predicts distant metastasis and may warrant consideration as a qualitative parameter in N classification for lung adenocarcinoma.
This is a preview of subscription content, access via your institution
Access options
Subscribe to this journal
Receive 24 print issues and online access
$259.00 per year
only $10.79 per issue
Buy this article
- Purchase on SpringerLink
- Instant access to the full article PDF.
USD 39.95
Prices may be subject to local taxes which are calculated during checkout




Similar content being viewed by others
Data availability
The datasets generated and/or analyzed during the current study are not publicly available due to institutional and ethical restrictions, but are available from the corresponding author upon reasonable request.
References
Willis RA. Epidermoid carcinoma of the head and neck, with special reference to metastasis. J Pathol Bacteriol. 1930;33:501–26. https://doi.org/10.1002/path.1700330302.
Klarica Gembić T, Grebić D, Gulić T, Golemac M, Avirović M. Predictive and prognostic values of glycoprotein 96, androgen receptors, and extranodal extension in sentinel lymph node-positive breast cancer. J Clin Med. 2024;13. https://doi.org/10.3390/jcm13247665.
Okamoto T, Tsuburaya A, Kameda Y, Yoshikawa T, Cho H, Tsuchida K, et al. Prognostic value of extracapsular invasion and fibrotic focus in single lymph node metastasis of gastric cancer. Gastric Cancer. 2008;11:160–7. https://doi.org/10.1007/s10120-008-0473-8.
Alakus H, Hölscher AH, Grass G, Hartmann E, Schulte C, Drebber U, et al. Extracapsular lymph node spread: a new prognostic factor in gastric cancer. Cancer. 2010;116:309–15. https://doi.org/10.1002/cncr.24764.
Li B, Lo AWI, Law S. ASO author reflections: Extracapsular extension of lymph node: An important consideration for gastric cancer. Ann Surg Oncol. 2020;27:4233–4. https://doi.org/10.1245/s10434-020-08546-y.
Sung MK, Chun J, Park Y, Kwak BJ, Lee W, Song KB, et al. Extranodal extension influences prognosis in pancreatic body/tail cancer: a retrospective cohort study. J Hepatobiliary Pancreat Sci. 2024;31:569–80. https://doi.org/10.1002/jhbp.12008.
Luchini C, Fleischmann A, Boormans JL, Fassan M, Nottegar A, Lucato P, et al. Extranodal extension of lymph node metastasis influences recurrence in prostate cancer: a systematic review and meta-analysis. Sci Rep. 2017;7. https://doi.org/10.1038/s41598-017-02577-4.
Veronese N, Nottegar A, Pea A, Solmi M, Stubbs B, Capelli P, et al. Prognostic impact and implications of extracapsular lymph node involvement in colorectal cancer: a systematic review with meta-analysis. Ann Oncol. 2016;27:42–8. https://doi.org/10.1093/annonc/mdv494.
Luchini C, Veronese N, Nottegar A, Cheng M, Kaneko T, Pilati C, et al. Extranodal extension of nodal metastases is a poor prognostic moderator in non-small cell lung cancer: a meta-analysis. Virchows Arch. 2018;472:939–47. https://doi.org/10.1007/s00428-018-2309-1.
Detterbeck FC, Woodard GA, Bader AS, Dacic S, Grant MJ, Park HS, et al. The proposed 9th edition TNM classification of lung cancer. Chest. 2024. https://doi.org/10.1016/j.chest.2024.05.026.
Liu W, Shao Y, Guan B, Hao J, Cheng X, Ji K, et al. Extracapsular extension is a powerful prognostic factor in stage IIA–IIIA non-small cell lung cancer patients with complete resection. Int J Clin Exp Pathol. 2015;8:6287–93.
Shih BC, Jeon JH, Chung JH, Kwon HJ, Lee JH, Jung W, et al. Prognostic significance of the extranodal extension of regional lymph nodes in stage III-N2 non-small-cell lung cancer after curative resection. J Clin Med. 2021;10. https://doi.org/10.3390/jcm10153324.
Xie H, Dai C, Gu C, Zhao S, Xu L, Wang F, et al. Validation of the proposed IASLC residual tumor classification to upgrade extracapsular extension of tumor in nodes from R0 to incomplete resection. J Thorac Oncol. 2024;19:130–40. https://doi.org/10.1016/j.jtho.2023.08.003.
Lee YC, Wu CT, Kuo SW, Tseng YT, Chang YL. Significance of extranodal extension of regional lymph nodes in surgically resected non-small cell lung cancer. Chest. 2007;131:993–9. https://doi.org/10.1378/chest.06-1810.
Hanahan D, Weinberg RA. Hallmarks of cancer: the next generation. Cell. 2011;144:646–74. https://doi.org/10.1016/j.cell.2011.02.013.
Ishii G, Ochiai A, Neri S. Phenotypic and functional heterogeneity of cancer-associated fibroblast within the tumor microenvironment. Adv Drug Deliv Rev. 2016;99:186–96. https://doi.org/10.1016/j.addr.2015.07.007.
Jones D, Pereira ER, Padera TP. Growth and immune evasion of lymph node metastasis. Front Oncol. 2018;8:36 https://doi.org/10.3389/fonc.2018.00036.
Li Y, Li M, Su K, Zong S, Zhang H, Xiong L, et al. Pre-metastatic niche: From revealing the molecular and cellular mechanisms to the clinical applications in breast cancer metastasis. Theranostics. 2023;13:2301–18. https://doi.org/10.7150/thno.82700.
Nomura K, Aokage K, Nakai T, Sakashita S, Miyoshi T, Tane K, et al. Prognostic impact of extranodal extension in patients with pN1–N2 lung adenocarcinoma. J Cancer Res Clin Oncol. 2021;147:3699–707. https://doi.org/10.1007/s00432-021-03608-4.
Nomura K, Nakai T, Nishina Y, Sakamoto N, Miyoshi T, Tane K, et al. 18F-fluorodeoxyglucose uptake in PET is associated with the tumor microenvironment in metastatic lymph nodes and prognosis in N2 lung adenocarcinoma. Cancer Sci. 2022;113:1488–96. https://doi.org/10.1111/cas.15266.
Neri S, Hashimoto H, Kii H, Watanabe H, Masutomi K, Kuwata T, et al. Cancer cell invasion driven by extracellular matrix remodeling is dependent on the properties of cancer-associated fibroblasts. J Cancer Res Clin Oncol. 2016;142:437–46. PMID:26374424.
Pilborough AE, Lambert DW, Khurram SA. Extranodal extension in oral cancer: a role for the nodal microenvironment?. J Oral Pathol Med. 2019;48:863–70. https://doi.org/10.1111/jop.12870.
Yan Q, Li S, He L, Chen N. Prognostic implications of tumor-infiltrating lymphocytes in non-small cell lung cancer: a systematic review and meta-analysis. Front Immunol. 2024;15:1476365. https://doi.org/10.3389/fimmu.2024.1476365.
Lv T, Fan R, Wu J, Gong H, Gao X, Liu X, et al. Tumor-associated macrophages: key players in the non-small cell lung cancer tumor microenvironment. Cancer Med. 2025;14. https://doi.org/10.1002/cam4.70670
Cords L, Engler S, Haberecker M, Rüschoff JH, Moch H, de Souza N, et al. Cancer-associated fibroblast phenotypes are associated with patient outcome in non-small cell lung cancer. Cancer Cell. 2024;42:396–412.e5. https://doi.org/10.1016/j.ccell.2023.12.021.
Neri S, Ishii G, Taira T, Hishida T, Yoshida J, Nishimura M, et al. Recruitment of podoplanin-positive cancer-associated fibroblasts in metastatic lymph nodes predicts poor prognosis in pathological N2 stage III lung adenocarcinoma. Ann Surg Oncol. 2012;19:3953–62. https://doi.org/10.1245/s10434-012-2421-4.
Neri S, Miyashita T, Hashimoto H, Suda Y, Ishibashi M, Kii H, et al. Fibroblast-led cancer cell invasion is activated by epithelial–mesenchymal transition through platelet-derived growth factor BB secretion of lung adenocarcinoma. Cancer Lett. 2017;395:20–30. https://doi.org/10.1016/j.canlet.2017.02.026.
Vansteenkiste JF, De Leyn PR, Deneffe GJ, Stalpaert G, Nackaerts KL, Lerut TE, et al. Survival and prognostic factors in resected N2 non-small cell lung cancer: a study of 140 cases. Ann Thorac Surg. 1997;63:1174–82.
Lydiatt WM, Patel SG, O’Sullivan B, Brandwein MS, Ridge JA, Migliacci JC, et al. Head and neck cancers—major changes in the American Joint Committee on Cancer eighth edition cancer staging manual. CA Cancer J Clin. 2017;67:122–37. https://doi.org/10.3322/caac.21389.
Acknowledgements
We appreciate Yuzuri Hasegawa and Mika Narikiyo for their technical support in IHC procedures. We also thank Editage (www.editage.jp) for improving the manuscript’s English clarity.
Funding
This study was supported in part by National Cancer Center Research fund (2023-J-01) and JSPS KAKENHI (Grant number: 21H02931).
Author information
Authors and Affiliations
Contributions
ST: Writing—original draft, Methodology, Investigation. TT: Writing—review & editing, Investigation. KN: Writing—review & editing, Resources. KS: Writing—review & editing, Investigation. HH: Investigation. SK: Writing—review & editing, Resources. TM: Writing—review & editing. KT: Writing—review & editing. YM: Writing—review & editing. JS: Writing—review & editing. KA: Writing—review & editing. MW: Methodology, Formal analysis. YS: Writing—review & editing. M.N.: Writing—review & editing. SS: Writing- review & editing. NS: Writing—review & editing. KS: Writing—review & editing. MT: Writing—review & editing. GI: Supervision, Writing—review & editing, Funding acquisition.
Corresponding author
Ethics declarations
Competing interests
Dr. Nomura has received honoraria for lectures from AstraZeneca, Chugai Pharmaceutical Co., Ltd., and Takeda Pharmaceutical Co., Ltd.; honoraria for manuscript writing from Taiho Pharmaceutical Co., Ltd., Nipponrinshosha Co., Ltd., and MedPeer, Inc.; and support for attending meetings and travel from the Chugai Foundation for Innovative Drug Discovery Science. Dr. Wakabayashi has received honoraria for lectures from Nihon Medi-Physics Co., Ltd. Dr. Samejima has received honoraria for presentations from Johnson & Johnson, Osaka Chamber of Commerce and Industry, MiRXES Japan, Taiho Pharmaceutical Co., Ltd., Ziosoft, Olympus, and Japan Blood Products Organization. Dr. Aokage has received honoraria for lectures and/or manuscript writing from various pharmaceutical and medical companies, including AstraZeneca, Chugai, Daiichi Sankyo, Taiho, and others. Dr. Tsuboi has received honoraria for lectures from Johnson & Johnson, AstraZeneca, Chugai, and other pharmaceutical companies. Dr. Ishii has received honoraria for lectures from Roche Diagnostics, Chugai, Novartis, and others. All other authors declare no competing interests.
Ethics approval and consent to participate
This study was approved by the Institutional Review Board of the National Cancer Center Hospital East (approval numbers: 2020-147, 2020-226, and 2024-048), and was conducted in accordance with the Declaration of Helsinki. Comprehensive informed consent was obtained from all study participants.
Additional information
Publisher’s note Springer Nature remains neutral with regard to jurisdictional claims in published maps and institutional affiliations.
Supplementary information
Rights and permissions
Springer Nature or its licensor (e.g. a society or other partner) holds exclusive rights to this article under a publishing agreement with the author(s) or other rightsholder(s); author self-archiving of the accepted manuscript version of this article is solely governed by the terms of such publishing agreement and applicable law.
About this article
Cite this article
Tsuchida, S., Taki, T., Nomura, K. et al. Extranodal extension in lung adenocarcinoma: pathological insights and its implication as a histological marker of clinical aggressiveness. Br J Cancer (2025). https://doi.org/10.1038/s41416-025-03272-2
Received:
Revised:
Accepted:
Published:
Version of record:
DOI: https://doi.org/10.1038/s41416-025-03272-2


