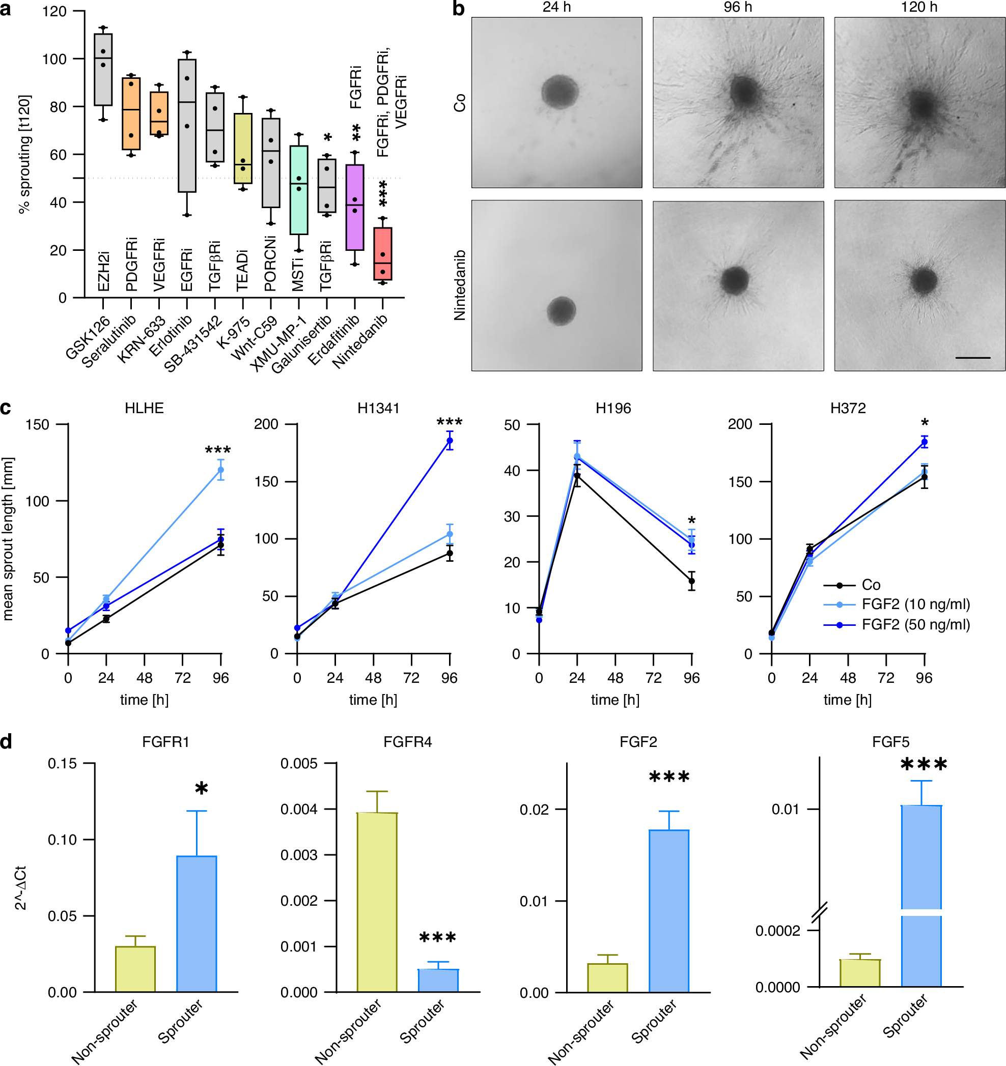
Fig. 5: Sprouting potential is reduced after FGFR inhibition.
From: Fibroblast growth factor signals drive the metastatic behavior in small cell lung cancer

a Pooled data of sprouting inhibition compared to DMSO controls after 120 h of sprouter cell lines (HLHE, H196, H372, H1341) after treatment with FGFR inhibitor erdafitinib, EGFR inhibitor erlotinib, TGFβR inhibitor galunisertib and SB-431542, EZH2 inhibitor GSK2816126A (GSK126), VEGFR1-3 inhibitor KRN-633, YAP1/TAZ and TEAD inhibitor K-975, VEGFR1-3, FGFR1-3, PDGFR inhibitor nintedanib, PDGFRα, β inhibitor seralutinib, MST1/2 inhibitor XMU-MP-1 and PORCN inhibitor Wnt-C59. Each dot represents one cell line. Statistical evaluation was performed using one-way ANOVA and DUNN´s multiple comparison test. *p < 0.05, **p < 0.01, ***p < 0.001 b Representative images of sprouting ability of HLHE cells with control (DMSO, upper panel) and nintedanib (0.5 µM, lower panel) treatment after 24 h, 96 h, and 120 h. Scale bar: 500 µm. c Quantification of sprouting based on spheroid sprouting assays with reduced serum (2.5% FBS). Spheroids were treated with 10 ng/ml and 50 ng/ml recombinant FGF2 for 96 h. Mean sprout length over time is shown as mean ± SEM of at least 10 individual spheroids. Two-way ANOVA and Tukey´s multiple comparison test. ***p < 0.001. d RNA expression of FGFRs and FGFs in pooled non-sprouter (ochre) and non-sprouter (blue) cell lines (n = 4), determined by qPCR. Data is shown as mean ± SEM. Mann-Whitney test. *p < 0.05, **p < 0.01, ***p < 0.001.