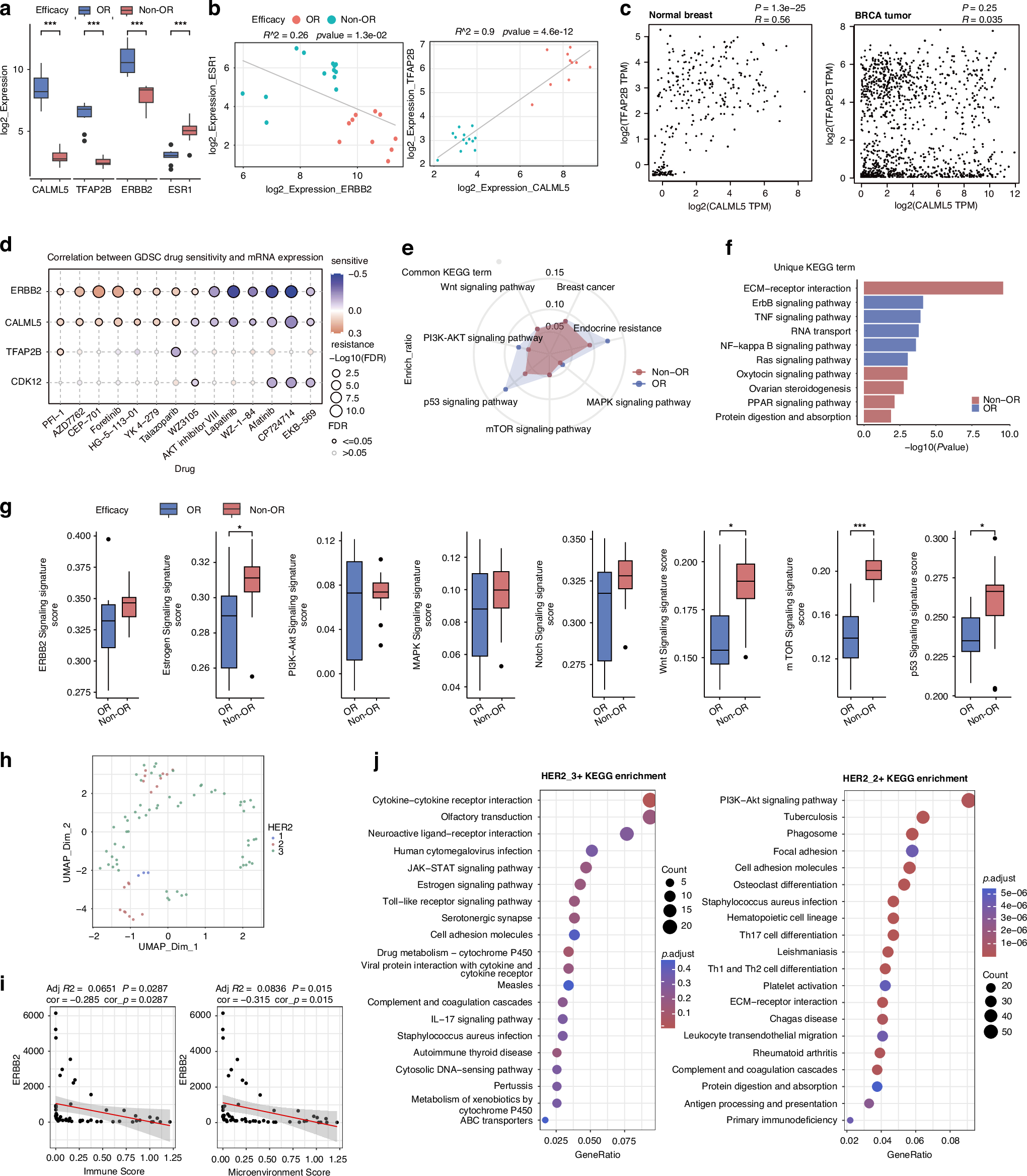
Fig. 2: Identification of baseline malignant signatures in distinct responsive regions to KN026 treatment.

a Boxplots of DSP gene expression in prior treated transcriptional level stratified by response utilizing top significance of CALML5, TFAP2B, ERBB2, and ESR1. b Scatterplots comparing the normalized ERBB2 expression to ESR1 expression and normalized TFAP2B expression to CALML5 expression. Two-sided test for association using Pearson’s correlation coefficient, r; p value shown on plots. c Pearson Correlation analysis between CALML5 and TFAP2B using the TCGA-BRCA dataset. d Pearson correlation analysis between drug sensitivity and mRNA expression using GDSC dataset. e Radar plots and f bar chart showing common and unique Kyoto Encyclopedia of Genes and Genomes (KEGG) enrichment across tumor regions stratified by response, respectively. g Boxplots estimated critical growth signaling signatures stratified by response. h Uniform manifold approximation and projection (UMAP) embedding of single ERBB2 profiles (dots) of treated tumors colored by HER2 IHC statues (color legend, right). i Scatterplots comparing the normalized ERBB2 DSP RNA expression to the immune and microenvironment scores. The grey shading indicates the 95% confidence interval of the correlation coefficient. j Bubble plots comparing obvious inflammatory or metabolism pathways based on KEGG enrichment stratified by HER2 status. Two-sided test for association using Pearson’s correlation coefficient, r; p value shown on plots.