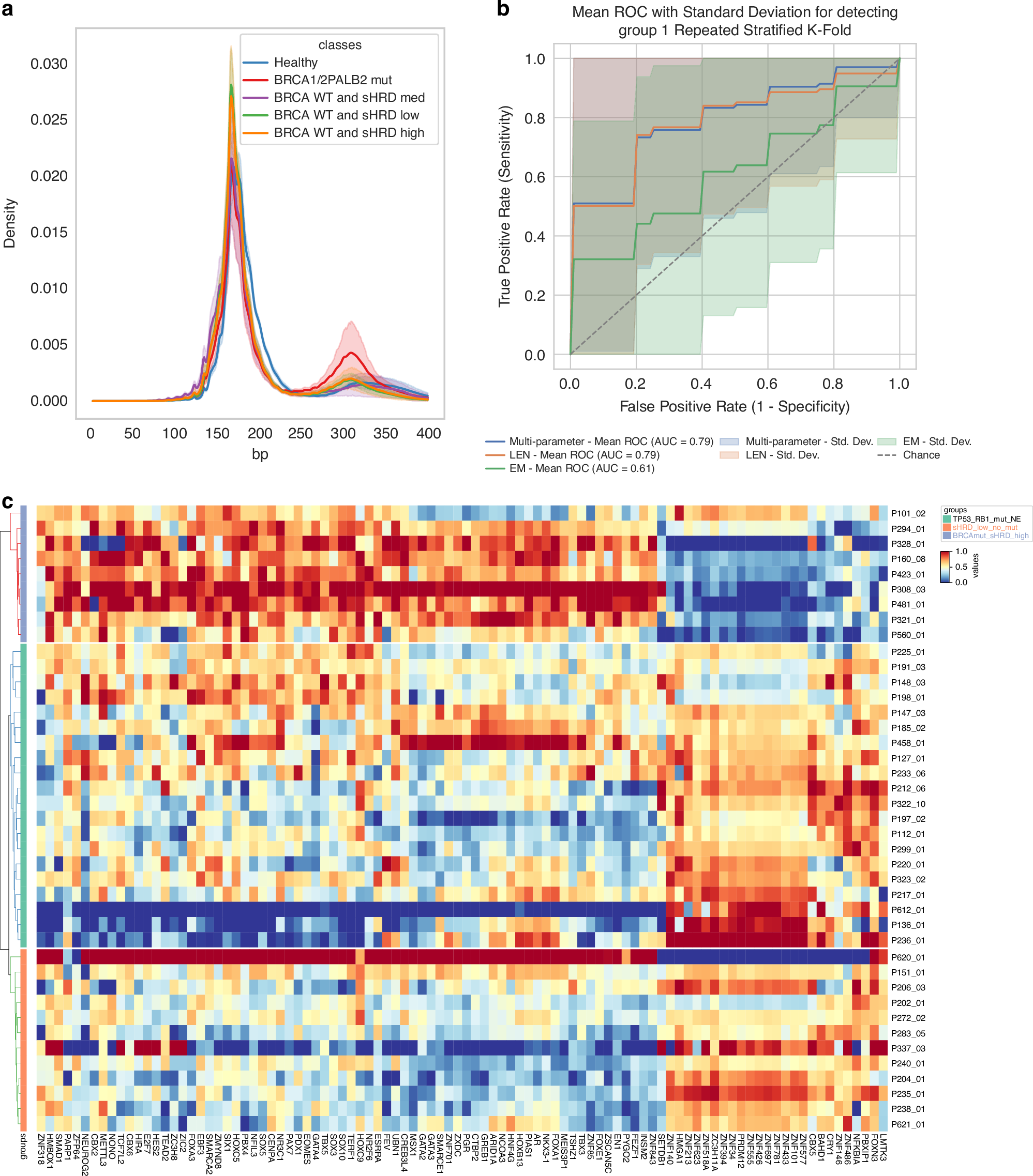
Fig. 6: Fragmentomics and chromatin accessibility reveal non-mutational footprints of HRD in cfDNA.

a Fragment length density plots comparing cfDNA fragmentation patterns across groups. b Receiver operating characteristic (ROC) curves evaluating the performance of a logistic regression classifier trained on fragment length (LEN), end motif (EM), or combined features to detect HRD-positive cases. c Heatmap showing differential chromatin accessibility at transcription factor binding sites (TFBS) across prostate cancer subgroups.