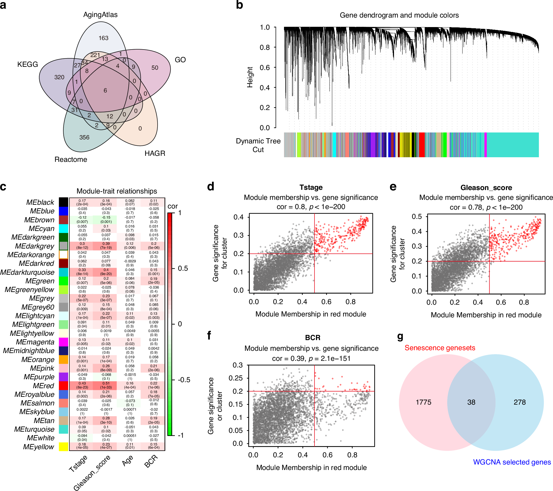
Fig. 2: Identification of prostate cancer prognosis-associated senescence marker genes.

a Senescence-related genes were collected from five databases. b Module genes were constructed using bulk RNA-sequencing data from TCGA-PRAD. c Correlation analysis was performed between module genes and clinical phenotypes. d Scatter plot illustrating correlations between Gene Significance (GS) and Module Membership (MM) under the T stage phenotype in the red module genes. Red points represent genes highly associated with the T stage. Statistical test: Pearson’s correlation analysis and two-sided unpaired t-test. e Scatter plot showing the correlation between GS and MM under the Gleason Score phenotype in the red module genes. Red points represent genes highly associated with the Gleason Score. Statistical test: Pearson’s correlation analysis and two-sided unpaired t-test. f Scatter plot showing the correlation between GS and MM under the Biochemical Recurrence (BCR) phenotype in the red module genes. Red points represent genes highly associated with BCR. Statistical tests: Pearson’s correlations and two-tailed unpaired t-tests. g The overlapping RNAs between WGCNA results and all senescence-related genes.