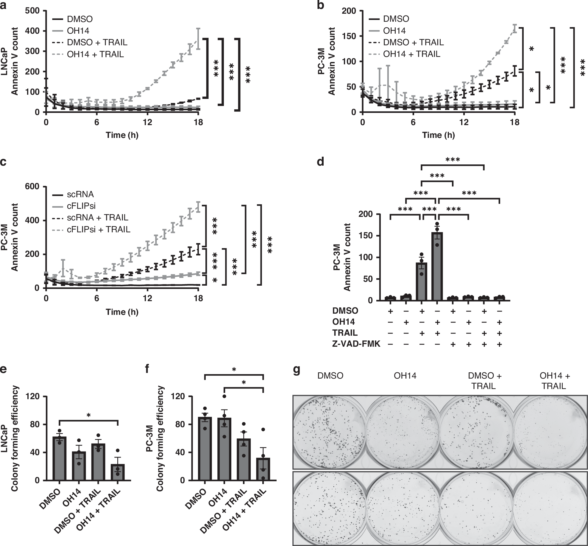
Fig. 1: Investigating the response of prostate cancer cell lines to OH14 and TRAIL.
From: Inhibition of c-FLIP alongside TRAIL treatment suppresses prostate cancer stem cell activity

a LNCaP and b PC-3M prostate cancer cell lines were pretreated with OH14 (100 µM) for 1 h followed by TRAIL (20 ng/ml) for an additional 18 h with changes in Annexin V counts over the 18 h TRAIL treatment period analysed using Incucyte® real-time software. c PC-3M cells were treated with cFLIP targeting siRNA (cFLIPsi) or non-targeting control siRNA (scRNA) for 24 h followed by TRAIL treatment for 18 h before Annexin V counts were assessed as previously described. d PC-3M cells were treated with OH14 in addition to a pan-caspase inhibitor (Z-VAD-FMK, 20 µM) for 1 h followed by 18 h TRAIL treatment with Annexin V Incucyte counts at the end of treatment plotted to determine apoptosis. Following OH14 and TRAIL treatment in (e) LNCaP and (f) PC-3M cells as before, viable cells were counted and seeded at low density into colony formation assays. Colonies were manually counted and colony forming efficiency was plotted as a percentage of the number of cells initially seeded. g Representative images of colony forming assays in LNCaP and PC-3M cells. Each data point represents a biological repeat, while Annexin V assays represent the average of 3 independent repeats with error bars shown as SEM of all data points. *p < 0.05, **p < 0.01, ***p < 0.001, One-way ANOVA for endpoint comparisons or Two-way ANOVA for time course Incucyte assays, both with Tukey correction for multiple comparisons.