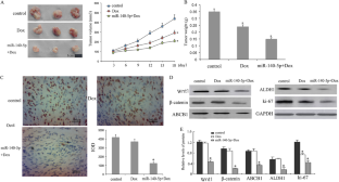
Abstract
MicroRNAs (miRNAs) are a group of small non-coding single-stranded RNAs molecules, the dysregulation of which plays a critical role in the initiation and biological progression of malignancies. The current study demonstrated that miR-140-5p was frequently downregulated in breast cancer stem cells (BCSCs), and miR-140-5p mimics could inhibit the proliferation of BCSCs. Moreover, Wnt1 was a direct target of miR-140-5p, as was proved by luciferase reporter assays. miR-140-5p mimics could downregulate the wnt1 mRNA and protein levels in MCF-7 and MDA-MB-231 cells. Furthermore, miR-140 mimics could enhance the sensitivity of BCSCs to doxorubicin (Dox) through the Wnt1/ABCB1 pathway both in vitro and vivo. Our findings have presented a novel miRNA-mediated regulatory network for BCSCs, which may provide a potential therapeutic target for breast cancer.
This is a preview of subscription content, access via your institution
Access options
Subscribe to this journal
Receive 12 print issues and online access
$259.00 per year
only $21.58 per issue
Buy this article
- Purchase on SpringerLink
- Instant access to the full article PDF.
USD 39.95
Prices may be subject to local taxes which are calculated during checkout





Similar content being viewed by others
References
Wang X, Wang X, Gu J, Zhou M, He Z, Wang X, et al. Overexpression of miR-489 enhances efficacy of 5-fluorouracil-based treatment in breast cancer stem cells by targeting XIAP. Oncotarget. 2017;8:113837–46.
Douville J, Beaulieu R, Balicki D. ALDH1 as a functional marker of cancer stem and progenitor cells. Stem Cells Dev. 2008;18:17–26.
Chakraborty C, Chin K-Y, Das S. miRNA-regulated cancer stem cells: understanding the property and the role of miRNA in carcinogenesis. Tumor Biol. 2016;37:13039–48.
Tuna M, Machado Andreia S, Calin George A. Genetic and epigenetic alterations of microRNAs and implications for human cancers and other diseases. Genes Chromosomes Cancer. 2016;55:193–214.
Frixa T, Donzelli S, Blandino G. Oncogenic microRNAs: key players in malignant transformation. Cancers. 2015;7:2466–85.
Shimono Y, Mukohyama J, Nakamura S-I, Minami H. MicroRNA regulation of human breast cancer stem cells. J Clin Med. 2016;5:2.
Takata A, Otsuka M, Yoshikawa T, Kishikawa T, Hikiba Y, Obi S, et al. MicroRNA‐140 acts as a liver tumor suppressor by controlling NF‐κB activity by directly targeting DNA methyltransferase 1 (Dnmt1) expression. Hepatology. 2012;57:162–70.
Lu Y, Qin T, Li J, Wang L, Zhang Q, Jiang Z, et al. MicroRNA-140-5p inhibits invasion and angiogenesis through targeting VEGF-A in breast cancer. Cancer Gene Ther. 2017;24:386-92.
Ji X, Wang E, Tian F. MicroRNA-140 suppresses osteosarcoma tumor growth by enhancing anti-tumor immune response and blocking mTOR signaling. Biochem Biophys Res Commun. 2018;495:1342–8.
Fang Z, Yin S, Sun R, Zhang S, Fu M, Wu Y, et al. miR-140-5p suppresses the proliferation, migration and invasion of gastric cancer by regulating YES1. Mol Cancer. 2017;16:139.
Li J, Zou K, Yu L, Zhao W, Lu Y, Mao J, et al. MicroRNA-140 inhibits the epithelial-mesenchymal transition and metastasis in colorectal cancer. Mol Ther Nucleic Acids. 2018;10:426–37.
Song B, Wang Y, Xi Y, Kudo K, Bruheim S, Botchkina GI, et al. Mechanism of chemoresistance mediated by miR-140 in human osteosarcoma and colon cancer cells. Oncogene. 2009;28:4065–74.
Wolfson B, Eades G, Zhou Q. Roles of microRNA-140 in stem cell-associated early stage breast cancer. World J Stem Cells. 2014;6:591–7.
Prakash N, Wurst W. A Wnt signal regulates stem cell fate and differentiation in vivo. Neurodegener Dis. 2007;4:333–8.
El Helou R, Pinna G, Cabaud O, Wicinski J, Bhajun R, Guyon L, et al. miR-600 Acts as a bimodal switch that regulates breast cancer stem cell fate through WNT signaling. Cell Rep. 2017;18:2256–68.
McCarthy N. Small losses, big gains with microRNAs. Nat Rev Genet. 2009;11:8.
Jardim MJ, Fry RC, Jaspers I, Dailey L, Diaz-Sanchez D. Disruption of microRNA expression in human airway cells by diesel exhaust particles is linked to tumorigenesis-associated pathways. Environ Health Perspect. 2009;117:1745–51.
Armstrong Cameron M, Liu C, Lou W, Lombard Alan P, Evans Christopher P, Gao Allen C. MicroRNA‐181a promotes docetaxel resistance in prostate cancer cells. Prostate. 2017;77:1020–8.
Bisson I, Prowse DM. WNT signaling regulates self-renewal and differentiation of prostate cancer cells with stem cell characteristics. Cell Res. 2009;19:683–97.
Yan H, Bu P. Non-coding RNAs in cancer stem cells. Cancer Lett. 2018;421:121–6.
Han XR, Wen X, Wang YJ, Wang S, Shen M, Zhang ZF, et al. MicroRNA‐140‐5p elevates cerebral protection of dexmedetomidine against hypoxic–ischaemic brain damage via the Wnt/β‐catenin signalling pathway. J Cell Mol Med. 2018;22:3167-82.
Xu C, Sun X, Qin S, Wang H, Zheng Z, Xu S, et al. Let-7a regulates mammosphere formation capacity through Ras/NF-κB and Ras/MAPK/ERK pathway in breast cancer stem cells. Cell Cycle. 2015;14:1686–97.
Yu F, Deng H, Yao H, Liu Q, Su F, Song E. Mir-30 reduction maintains self-renewal and inhibits apoptosis in breast tumor-initiating cells. Oncogene. 2010;29:4194-204.
Choi AR, Park J-R, Kim R-J, Kim S-R, Cho S-D, Jung J-Y, et al. Inhibition of Wnt1 expression reduces the enrichment of cancer stem cells in a mouse model of breast cancer. Biochem Biophys Res Commun. 2012;425:436–42.
Kim R-J, Nam J-S. OCT4 expression enhances features of cancer stem cells in a mouse model of breast cancer. Lab Anim Res. 2011;27:147–52.
Lee Min Y, Lim Hyun W, Lee Sang H, Han Ho J. Smad, PI3K/Akt, and Wnt‐dependent signaling pathways are involved in BMP‐4‐induced ESC self‐renewal. Stem Cells. 2009;27:1858–68.
Arrigoni E, Galimberti S, Petrini M, Danesi R, Di Paolo A. ATP-binding cassette transmembrane transporters and their epigenetic control in cancer: an overview. Expert Opin Drug Metab Toxicol. 2016;12:1419–32.
Ji P, Zhang Y, Wang S-J, Ge H-L, Zhao G-P, Xu Y-C, et al. CD44hiCD24lo mammosphere-forming cells from primary breast cancer display resistance to multiple chemotherapeutic drugs. Oncol Rep. 2016;35:3293–302.
Lee Yh, Yang HW, Yang LC, Lu MY, Tsai LL, Yang SF, et al. DHFR and MDR1 upregulation is associated with chemoresistance in osteosarcoma stem-like cells. Oncol Lett. 2017;14: 171–9.
Flamini V, Jiang WG, Cui Y. Therapeutic role of MiR-140-5p for the treatment of non-small cell lung cancer. Anticancer Res. 2017;37:4319–27.
Huang G-L, Song W, Zhou P, Fu Q-R, Lin C-L, Chen Q-X, et al. Oncogenic retinoic acid receptor γ knockdown reverses multi-drug resistance of human colorectal cancer via Wnt/β-catenin pathway. Cell Cycle. 2017;16:685–92.
Stein U, Fleuter C, Siegel F, Smith J, Kopacek A, Scudiero DA, et al. Impact of mutant β-catenin on ABCB1 expression and therapy response in colon cancer cells. Br J Cancer. 2012;106:1395.
Acknowledgements
This work was supported by grants from the National Natural Science Foundation of China (No. 81502561) and Tumor Stem Cell Research Key Laboratory of Liaoning Province.
Author information
Authors and Affiliations
Corresponding author
Ethics declarations
Conflict of interest
The authors declare that they have no conflict of interest.
Rights and permissions
About this article
Cite this article
Wu, D., Zhang, J., Lu, Y. et al. miR-140-5p inhibits the proliferation and enhances the efficacy of doxorubicin to breast cancer stem cells by targeting Wnt1. Cancer Gene Ther 26, 74–82 (2019). https://doi.org/10.1038/s41417-018-0035-0
Received:
Revised:
Accepted:
Published:
Version of record:
Issue date:
DOI: https://doi.org/10.1038/s41417-018-0035-0
This article is cited by
-
MiRNAs: main players of cancer drug resistance target ABC transporters
Naunyn-Schmiedeberg's Archives of Pharmacology (2025)
-
Landscape of NcRNAs involved in drug resistance of breast cancer
Clinical and Translational Oncology (2023)
-
MicroRNAs as a clue to overcome breast cancer treatment resistance
Cancer and Metastasis Reviews (2022)
-
Recent insights into the microRNA and long non-coding RNA-mediated regulation of stem cell populations
3 Biotech (2022)
-
MicroRNA regulation of cancer stem cells in the pathogenesis of breast cancer
Cancer Cell International (2021)


