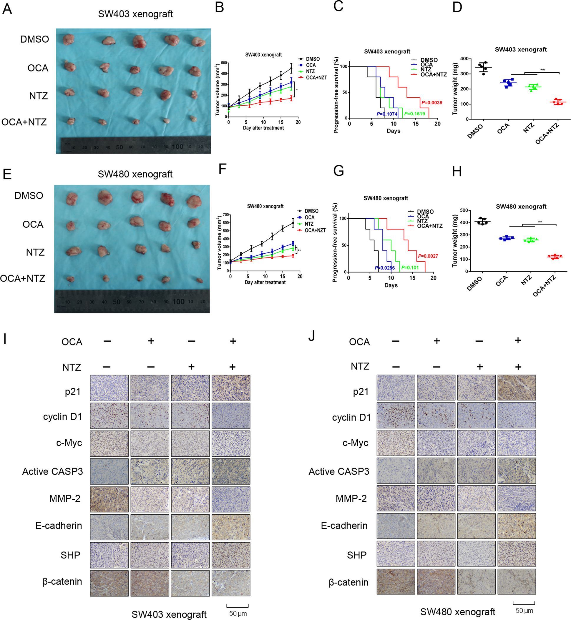
Fig. 8: OCA and NTZ synergistically retarded tumor growth in vivo.

a Schematic representation of the tumor xenografts formed by SW403 cells treated with OCA, NTZ alone or OCA plus NTZ. b, d Tumor growth curves (b) and tumor weights (d) for tumor xenograft formed by SW403 cells after OCA, NTZ alone or OCA plus NTZ treatment. c Cumulative incidence plot displaying the percentage of tumors in each treatment group that has doubled in volume as a function of time. P values were calculated with log-rank test. e Schematic representation of the tumor xenografts formed by SW403 cells treated with OCA, NTZ alone or OCA plus NTZ. f, h Tumor growth curves (f) and tumor weights (h) for tumor xenograft formed by SW403 cells after OCA, NTZ alone or OCA plus NTZ treatment. g Cumulative incidence plot displaying the percentage of tumors in each treatment group that has doubled in volume as a function of time. P values were calculated with log-rank test. i, j IHC staining for p21, cyclin D1, c-Myc, active caspase-3, MMP-2, E-cadherin, and SHP in tumor xenografts formed by SW403 (i) and SW480 (j) cells. *P < 0.05, **P < 0.01.