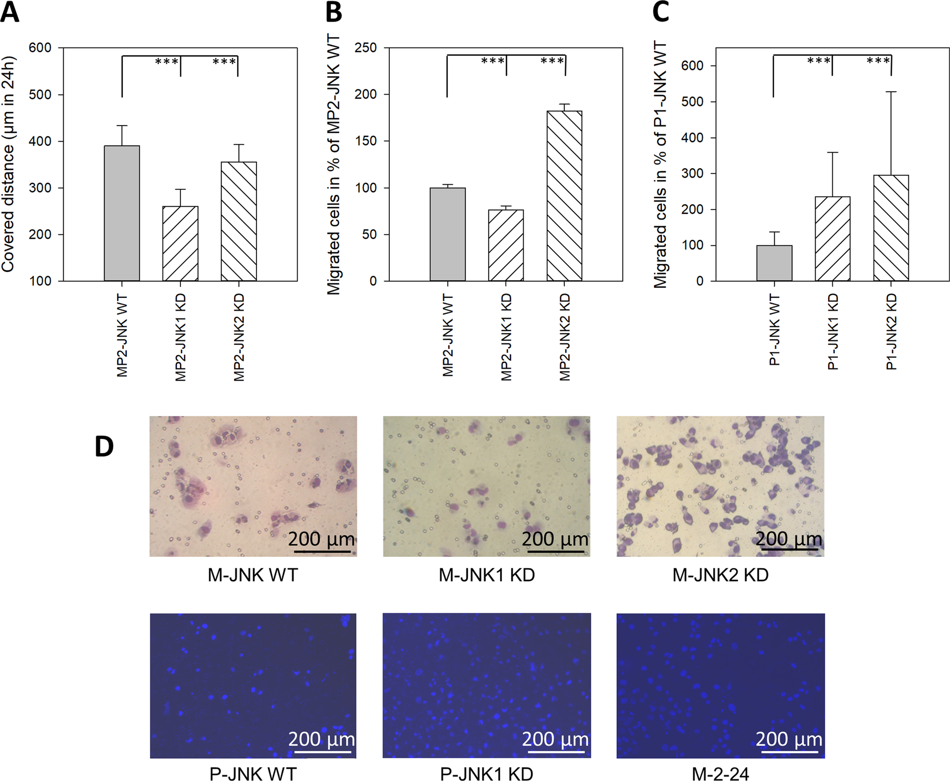
Fig. 5: Effect of JNK downregulation on cell movement invasion.

A Single-cell movement. The total distance (μm in 24 h) of individual cells (n = 30) covered within 24 h was evaluated using the ImageJ 1.32 and Simple Track program. Results are shown as the mean distance (±SD) in μm covered within 24 h. B, C In vitro invasion in the Boyden chamber assay. Indicated cells were seeded into the upper chamber and the number of cells that managed to invade the lower side of the chamber through 8 µm pores was determined after 36 h. B, C Migrated cells in % of JNK WT cells. Results are shown as mean (±SD) number of migrated cells in % of JNK WT cells within 36 h of three separate experiments. D Representative examples of the Boyden chamber assay. JNK WT cells (WT and Neo clones), JNK1 KD clones, and JNK2 KD clones were analyzed together. ***p < 0.001 compared to JNK WT cells.