Abstract
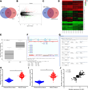
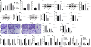
Non-small cell lung cancer (NSCLC) is a prevalent cancer with unfavorable prognosis. Over the past decade accumulating studies have reported an involvement of lysine-specific histone demethylase 1 (LSD1) in NSCLC development. Here, we aimed to explore whether LSD1 affects the metastasis of NSCLC by mediating Septin 6 (SEPT6) through the TGF-β1 pathway. RT-qPCR was used to determine LSD1 and SEPT6 expression in NSCLC tissues and cells. Interactions between LSD1, SEPT6, and TGF-β1 were detected using lentivirus-mediated silencing of LSD1 and overexpression of SEPT6. The role of LSD1 and SEPT6 in mediating the biological behavior of NSCLC cells was determined using the EdU proliferation assay, Transwell assay, and flow cytometry. Thereafter, transplanted cell tumors into nude mice were used to explore the in vivo effects of LSD1 and SEPT6 on metastasis of NSCLC. LSD1 and SEPT6 were overexpressed in NSCLC tissue and cell samples. LSD1 could demethylate the promoter of the SEPT6 to positively regulate SEPT6 expression. LSD1 promoted proliferation, migration, and invasion, while suppressing the apoptosis of NSCLC cells by increasing SEPT6 expression. LSD1-mediated SEPT6 accelerated in vivo NSCLC metastasis through the TGF-β1/Smad pathway. Collectively, LSD1 demethylates SEPT6 promoter to upregulate SEPT6, which activates TGF-β1 pathway, thereby promoting metastasis of NSCLC.
This is a preview of subscription content, access via your institution
Access options
Subscribe to this journal
Receive 12 print issues and online access
$259.00 per year
only $21.58 per issue
Buy this article
- Purchase on SpringerLink
- Instant access to the full article PDF.
USD 39.95
Prices may be subject to local taxes which are calculated during checkout







Similar content being viewed by others
References
Zhang H, Jin Z, Cheng L, Zhang B. Integrative analysis of methylation and gene expression in lung adenocarcinoma and squamous cell lung carcinoma. Front Bioeng Biotechnol. 2020;8:3.
Stoyanov E, Uddin M, Mankuta D, Dubinett SM, Levi-Schaffer F. Mast cells and histamine enhance the proliferation of non-small cell lung cancer cells. Lung Cancer. 2012;75:38–44.
Wood K, Hensing T, Malik R, Salgia R. Prognostic and predictive value in KRAS in non-small-cell lung cancer: a review. JAMA Oncol. 2016;2:805–12.
Gridelli C, Rossi A, Carbone DP, Guarize J, Karachaliou N, Mok T, et al. Non-small-cell lung cancer. Nat Rev Dis Prim. 2015;1:15009.
Wang BL, Kou SB, Lin ZY, Shi JH. Insight into the binding behavior of ceritinib on human alpha-1 acid glycoprotein: Multi-spectroscopic and molecular modeling approaches. Spectrochim Acta A Mol Biomol Spectrosc. 2020;232:118160.
Zhang R, Jia M, Xu Y, Qian D, Wang M, Zhu M, et al. An ERCC4 regulatory variant predicts grade-3 or −4 toxicities in patients with advanced non-small cell lung cancer treated by platinum-based therapy. Int J Cancer. 2018;142:1218–29.
Herbst RS, Morgensztern D, Boshoff C. The biology and management of non-small cell lung cancer. Nature 2018;553:446–54.
Connolly D, Hoang HG, Adler E, Tazearslan C, Simmons N, Bernard VV, et al. Septin 9 amplification and isoform-specific expression in peritumoral and tumor breast tissue. Biol Chem. 2014;395:157–67.
Peterson EA, Kalikin LM, Steels JD, Estey MP, Trimble WS, Petty EM. Characterization of a SEPT9 interacting protein, SEPT14, a novel testis-specific septin. Mamm Genome. 2007;18:796–807.
Kadkol SS, Bruno A, Oh S, Schmidt ML, Lindgren V. MLL-SEPT6 fusion transcript with a novel sequence in an infant with acute myeloid leukemia. Cancer Genet Cytogenet. 2006;168:162–7.
Yuan C, Li Z, Qi B, Zhang W, Cheng J, Wang Y. High expression of the histone demethylase LSD1 associates with cancer cell proliferation and unfavorable prognosis in tongue cancer. J Oral Pathol Med. 2015;44:159–65.
Lv T, Yuan D, Miao X, Lv Y, Zhan P, Shen X, et al. Over-expression of LSD1 promotes proliferation, migration and invasion in non-small cell lung cancer. PLoS ONE. 2012;7:e35065.
Lim SY, Macheleidt I, Dalvi P, Schafer SC, Kerick M, Ozretic L, et al. LSD1 modulates the non-canonical integrin beta3 signaling pathway in non-small cell lung carcinoma cells. Sci Rep. 2017;7:10292.
Li Y, Tian X, Sui CG, Jiang YH, Liu YP, Meng FD. Interference of lysine-specific demethylase 1 inhibits cellular invasion and proliferation in vivo in gastric cancer MKN-28 cells. Biomed Pharmacother. 2016;82:498–508.
Fan Y, Du Z, Steib CJ, Ding Q, Lu P, Tian D, et al. Effect of SEPT6 on the biological behavior of hepatic stellate cells and liver fibrosis in rats and its mechanism. Lab Invest. 2019;99:17–36.
Duan L, Ye L, Zhuang L, Zou X, Liu S, Zhang Y, et al. VEGFC/VEGFR3 axis mediates TGFbeta1-induced epithelial-to-mesenchymal transition in non-small cell lung cancer cells. PLoS ONE. 2018;13:e0200452.
Huo Y, Li A, Wang Z. LncRNA AWPPH participates in the metastasis of non-small cell lung cancer by upregulating TGF-beta1 expression. Oncol Lett. 2019;18:4246–52.
Ono R, Taki T, Taketani T, Kawaguchi H, Taniwaki M, Okamura T, et al. SEPTIN6, a human homologue to mouse Septin6, is fused to MLL in infant acute myeloid leukemia with complex chromosomal abnormalities involving 11q23 and Xq24. Cancer Res. 2002;62:333–7.
Zhu Y, Zhuo J, Li C, Wang Q, Liu X, Ye L. Regulatory network analysis of hypertension and hypotension microarray data from mouse model. Clin Exp Hypertens. 2018;40:631–6.
Macheleidt IF, Dalvi PS, Lim SY, Meemboor S, Meder L, Kasgen O, et al. Preclinical studies reveal that LSD1 inhibition results in tumor growth arrest in lung adenocarcinoma independently of driver mutations. Mol Oncol. 2018;12:1965–79.
Zhang X, Lu F, Wang J, Yin F, Xu Z, Qi D, et al. Pluripotent stem cell protein Sox2 confers sensitivity to LSD1 inhibition in cancer cells. Cell Rep. 2013;5:445–57.
Sun M, Nie FQ, Zang C, Wang Y, Hou J, Wei C, et al. The pseudogene DUXAP8 promotes non-small-cell lung cancer cell proliferation and invasion by epigenetically silencing EGR1 and RHOB. Mol Ther. 2017;25:739–51.
Zhang X, Zhang X, Yu B, Hu R, Hao L. Oncogene LSD1 is epigenetically suppressed by miR-137 overexpression in human non-small cell lung cancer. Biochimie. 2017;137:12–9.
Zhang J, Luo S, Gu Z, Deng Y, Jiao Y. Genome-wide DNA methylation analysis of mantle edge and mantle central from Pearl oyster Pinctada fucata martensii. Mar Biotechnol. 2020;22:380–90.
Zhang L, Carnesecchi J, Cerutti C, Tribollet V, Perian S, Forcet C, et al. LSD1-ERRalpha complex requires NRF1 to positively regulate transcription and cell invasion. Sci Rep. 2018;8:10041.
He Y, Zhao Y, Wang L, Bohrer LR, Pan Y, Wang L, et al. LSD1 promotes S-phase entry and tumorigenesis via chromatin co-occupation with E2F1 and selective H3K9 demethylation. Oncogene 2018;37:534–43.
Dalvi PS, Macheleidt IF, Lim SY, Meemboor S, Muller M, Eischeid-Scholz H, et al. LSD1 inhibition attenuates tumor growth by disrupting PLK1 mitotic pathway. Mol Cancer Res. 2019;17:1326–37.
Liu YW, Xia R, Lu K, Xie M, Yang F, Sun M, et al. LincRNAFEZF1-AS1 represses p21 expression to promote gastric cancer proliferation through LSD1-Mediated H3K4me2 demethylation. Mol Cancer. 2017;16:39.
Yang XY, Liao JJ, Xue WR. FMNL1 down-regulation suppresses bone metastasis through reducing TGF-beta1 expression in non-small cell lung cancer (NSCLC). Biomed Pharmacother. 2019;117:109126.
Da C, Liu Y, Zhan Y, Liu K, Wang R. Nobiletin inhibits epithelial-mesenchymal transition of human non-small cell lung cancer cells by antagonizing the TGF-beta1/Smad3 signaling pathway. Oncol Rep. 2016;35:2767–74.
Rivero S, Ceballos-Chavez M, Bhattacharya SS, Reyes JC. HMG20A is required for SNAI1-mediated epithelial to mesenchymal transition. Oncogene. 2015;34:5264–76.
Pan X, Li J, Tu X, Wu C, Liu H, Luo Y, et al. Lysine-specific demethylase-1 regulates fibroblast activation in pulmonary fibrosis via TGF-beta1/Smad3 pathway. Pharm Res. 2020;152:104592.
Author information
Authors and Affiliations
Corresponding author
Ethics declarations
Conflict of interest
The authors declare no competing interests.
Additional information
Publisher’s note Springer Nature remains neutral with regard to jurisdictional claims in published maps and institutional affiliations.
Supplementary information
Rights and permissions
About this article
Cite this article
Hong, Y., Li, X. & Zhu, J. LSD1-mediated stabilization of SEPT6 protein activates the TGF-β1 pathway and regulates non-small-cell lung cancer metastasis. Cancer Gene Ther 29, 189–201 (2022). https://doi.org/10.1038/s41417-021-00297-6
Received:
Revised:
Accepted:
Published:
Version of record:
Issue date:
DOI: https://doi.org/10.1038/s41417-021-00297-6
This article is cited by
-
LSD1: an emerging face in altering the tumor microenvironment and enhancing immune checkpoint therapy
Journal of Biomedical Science (2023)
-
Pan-cancer analysis revealed H3K4me1 at bivalent promoters premarks DNA hypermethylation during tumor development and identified the regulatory role of DNA methylation in relation to histone modifications
BMC Genomics (2023)
-
Inhibition of lysine-specific demethylase 1 enhances the sensitivity of the chemotherapeutic drug doxorubicin in gastric cancer cell
Molecular Biology Reports (2023)


