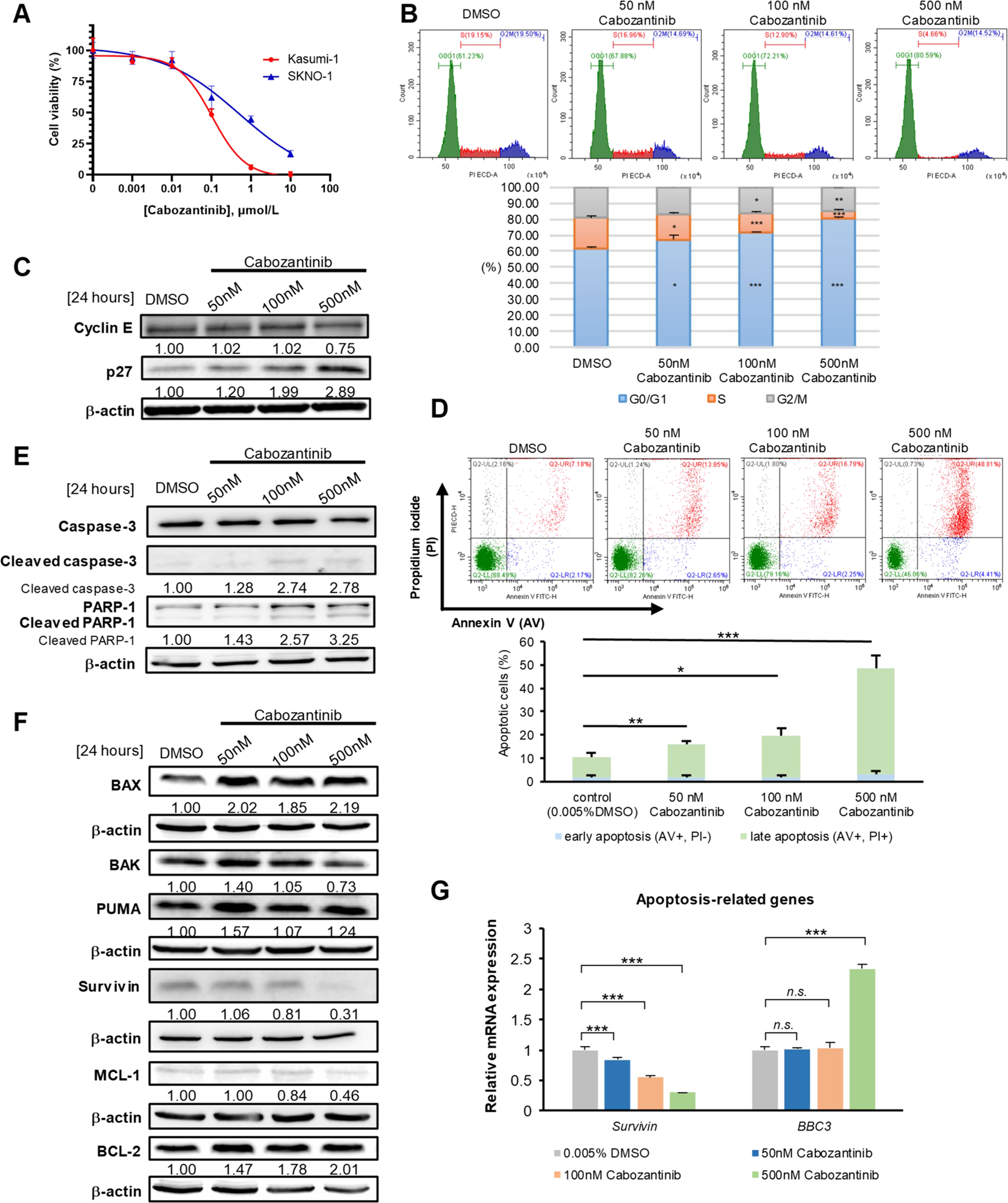
Fig. 1: Cabozantinib induces G0/G1 cell-cycle arrest and apoptosis in KIT-mutated t(8;21) AML cells.
From: Repurposing cabozantinib with therapeutic potential in KIT-driven t(8;21) acute myeloid leukaemias

A Kasumi-1 and SKNO-1 cells were treated with 0.01% DMSO (control) or various concentrations of cabozantinib for 72 h. MTS assay was performed to obtain the IC50 values of cabozantinib for both cell lines. The IC50 values were calculated using the CalcuSyn software. B Flow cytometric analysis after 24-h cabozantinib represents the proportion of cells at different cell-cycle stages. Histograms are one of the representative results. The data represented the averages ± SD of three independent experiments (n = 3). ***p < 0.001, **p < 0.01, *p < 0.05, compared with DMSO control. C Two G1/S transition regulators, p27 and cyclin E, were measured by western blot analysis. β-actin was loaded as a control. Signal intensity was quantified with ImageJ and normalised to β-actin and DMSO controls. D Flow cytometric analysis after 72-h cabozantinib treatment is presented as dot plots and the bar graphs show the proportion of cells at different apoptotic status. Each column represented the averages ± SD of three independent experiments (n = 3). ***p < 0.001, **p < 0.01, *p < 0.05, compared with DMSO control. E Western blot analysis of PARP cleavage, caspase-3 activation and F apoptosis-related proteins, including BAX, BAK, PUMA, Survivin, MCL-1, and BCL-2, in Kasumi-1 cells following 24-h cabozantinib treatment. G BBC3 and survivin relative mRNA expression were analysed by RT-qPCR analysis following 24-h cabozantinib treatment. Each column represented the averages ± SD of three independent experiments (n = 3). ***p < 0.001, **p < 0.01, *p < 0.05, compared with DMSO control.