Abstract
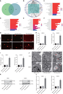
Dysregulation of the cell cycle and the resulting aberrant cellular proliferation has been highlighted as a hallmark of cancer. Certain traditional Chinese medicines can inhibit cancer growth by inducing cell cycle arrest. In this study we explore the effect of Hedyotis diffusae Herba-Andrographis Herba on the cell cycle of nasopharyngeal carcinoma (NPC). Hedyotis diffusae Herba-Andrographis Herba-containing serum was prepared and then added to the cell culture medium. BrdU, comet, and FUCCI assays, western blot analysis and flow cytometry analysis revealed that Hedyotis diffusae Herba-Andrographis Herba treatment significantly alters cell proliferation, DNA damage, and cell cycle distribution. Xenograft mouse model experiments were performed, confirming these in vitro findings in vivo. Treatment with Hedyotis diffusae Herba-Andrographis Herba inhibited cell proliferation, promoted DNA damage, and arrested NPC cells progression from G1 to S phase. Further examination of the underlying molecular mechanisms revealed that treatment with Hedyotis diffusae Herba-Andrographis Herba increased the expression of p53 and p21, while reducing that of CCND1, Phospho-Rb, E2F1, γH2AX, and Ki-67 both in vivo and in vitro. Conversely, the inhibition of p53 and p21 could abolish the promoting effect of Hedyotis diffusae Herba-Andrographis Herba on the NPC cell cycle arrest at the G1 phase, contributing to the proliferation of NPC cells. Hedyotis diffusae Herba-Andrographis Herba suppressed the tumor growth in vivo. Overall, these findings suggest that Hedyotis Diffusae Herba-Andrographis prevent the progression of NPC by inducing NPC cell cycle arrest at the G1 phase through a p53/p21-dependent mechanism, providing a novel potential therapeutic treatment against NPC.
This is a preview of subscription content, access via your institution
Access options
Subscribe to this journal
Receive 12 print issues and online access
$259.00 per year
only $21.58 per issue
Buy this article
- Purchase on SpringerLink
- Instant access to the full article PDF.
USD 39.95
Prices may be subject to local taxes which are calculated during checkout







Similar content being viewed by others
Change history
20 May 2022
A Correction to this paper has been published: https://doi.org/10.1038/s41417-022-00478-x
References
Le QT, Colevas AD, O’Sullivan B, Lee AWM, Lee N, Ma B, et al. Current treatment landscape of nasopharyngeal carcinoma and potential trials evaluating the value of immunotherapy. J Natl Cancer Inst. 2019;111:655–63.
Chen YP, Chan ATC, Le QT, Blanchard P, Sun Y, Ma J. Nasopharyngeal carcinoma. Lancet. 2019;394:64–80.
Bruce JP, Yip K, Bratman SV, Ito E, Liu FF. Nasopharyngeal cancer: molecular landscape. J Clin Oncol. 2015;33:3346–55.
Nor Hashim NA, Ramzi NH, Velapasamy S, Alex L, Chahil JK, Lye SH, et al. Identification of genetic and non-genetic risk factors for nasopharyngeal carcinoma in a Southeast Asian population. Asian Pac J Cancer Prev. 2012;13:6005–10.
Chua MLK, Wee JTS, Hui EP, Chan ATC. Nasopharyngeal carcinoma. Lancet. 2016;387:1012–24.
Wei KR, Zheng RS, Zhang SW, Liang ZH, Li ZM, Chen WQ. Nasopharyngeal carcinoma incidence and mortality in China, 2013. Chin J Cancer. 2017;36:90.
So TH, Chan SK, Lee VH, Chen BZ, Kong FM, Lao LX. Chinese medicine in cancer treatment—how is it practised in the east and the west? Clin Oncol (R Coll Radiol). 2019;31:578–88.
Carmady B, Smith CA. Use of Chinese medicine by cancer patients: a review of surveys. Chin Med. 2011;6:22.
Liao YH, Lin CC, Lai HC, Chiang JH, Lin JG, Li TC. Adjunctive traditional Chinese medicine therapy improves survival of liver cancer patients. Liver Int. 2015;35:2595–602.
Lee YW, Chen TL, Shih YR, Tsai CL, Chang CC, Liang HH, et al. Adjunctive traditional Chinese medicine therapy improves survival in patients with advanced breast cancer: a population-based study. Cancer. 2014;120:1338–44.
Zhu D, Shao M, Yang J, Fang M, Liu S, Lou D, et al. Curcumin enhances radiosensitization of nasopharyngeal carcinoma via mediating regulation of tumor stem-like cells by a CircRNA network. J Cancer. 2020;11:2360–70.
Song YC, Hung KF, Liang KL, Chiang JH, Huang HC, Lee HJ, et al. Adjunctive Chinese herbal medicine therapy for nasopharyngeal carcinoma: clinical evidence and experimental validation. Head Neck. 2019;41:2860–72.
HU LWH, CUI N. Effect of herba Hedyotis diffusa on living murine ascites hepatoma H22 cells and T lymphocytes[J]. J Guangzhou Univ Traditional Chin Med. 2007;24:313–6.
Wang CY, Wang TC, Liang WM, Hung CH, Chiou JS, Chen CJ, et al. Effect of Chinese Herbal Medicine therapy on overall and cancer related mortality in patients with advanced nasopharyngeal carcinoma in Taiwan. Front Pharmacol. 2020;11:607413.
Lim JC, Chan TK, Ng DS, Sagineedu SR, Stanslas J, Wong WS. Andrographolide and its analogues: versatile bioactive molecules for combating inflammation and cancer. Clin Exp Pharmacol Physiol. 2012;39:300–10.
Wu B, Chen X, Zhou Y, Hu P, Wu D, Zheng G, et al. Andrographolide inhibits proliferation and induces apoptosis of nasopharyngeal carcinoma cell line C666-1 through LKB1-AMPK-dependent signaling pathways. Pharmazie. 2018;73:594–7.
Su EY, Chu YL, Chueh FS, Ma YS, Peng SF, Huang WW, et al. Bufalin induces apoptotic cell death in human nasopharyngeal carcinoma cells through mitochondrial ROS and TRAIL pathways. Am J Chin Med. 2019;47:237–57.
Guo Y, Hao Y, Guan G, Ma S, Zhu Z, Guo F, et al. Mukonal inhibits cell proliferation, alters mitochondrial membrane potential and induces apoptosis and autophagy in human CNE1 nasopharyngeal carcinoma cells. Med Sci Monit. 2019;25:1976–83.
Pan Z, Luo Y, Xia Y, Zhang X, Qin Y, Liu W, et al. Cinobufagin induces cell cycle arrest at the S phase and promotes apoptosis in nasopharyngeal carcinoma cells. Biomed Pharmacother. 2020;122:109763.
Rajagopal S, Kumar RA, Deevi DS, Satyanarayana C, Rajagopalan R. Andrographolide, a potential cancer therapeutic agent isolated from Andrographis paniculata. J Exp Ther Oncol. 2003;3:147–58.
Khole S, Mittal S, Jagadish N, Ghosh D, Gadgil V, Sinkar V, et al. Andrographolide enhances redox status of liver cells by regulating microRNA expression. Free Radic Biol Med. 2019;130:397–407.
Fischer M, Quaas M, Steiner L, Engeland K. The p53-p21-DREAM-CDE/CHR pathway regulates G2/M cell cycle genes. Nucleic Acids Res. 2016;44:164–74.
Wang Z, Mao JW, Liu GY, Wang FG, Ju ZS, Zhou D, et al. MicroRNA-372 enhances radiosensitivity while inhibiting cell invasion and metastasis in nasopharyngeal carcinoma through activating the PBK-dependent p53 signaling pathway. Cancer Med. 2019;8:712–28.
Weng C, Chen Y, Wu Y, Liu X, Mao H, Fang X, et al. Silencing UBE4B induces nasopharyngeal carcinoma apoptosis through the activation of caspase3 and p53. Onco Targets Ther. 2019;12:2553–61.
Zlotorynski E. Tumour suppressors: the dark side of p21. Nat Rev Cancer. 2016;16:481.
Jiang X, Liu W. Long noncoding RNA highly upregulated in liver cancer activates p53-p21 pathway and promotes nasopharyngeal carcinoma cell growth. DNA Cell Biol. 2017;36:596–602.
Zhang Y, Miao Y, Shang M, Liu M, Liu R, Pan E, et al. LincRNA-p21 leads to G1 arrest by p53 pathway in esophageal squamous cell carcinoma. Cancer Manag Res. 2019;11:6201–14.
Vilgelm AE, Saleh N, Shattuck-Brandt R, Riemenschneider K, Slesur L, Chen SC, et al. MDM2 antagonists overcome intrinsic resistance to CDK4/6 inhibition by inducing p21. Sci Transl Med. 2019;11:505.
Li Y, Li Y, Zou Z, Li Y, Xie H, Yang H. Yin Yang Gong Ji pill is an ancient formula with antitumor activity against hepatoma cells. J Ethnopharmacol. 2020;248:112267.
Vodenkova S, Azqueta A, Collins A, Dusinska M, Gaivao I, Moller P, et al. An optimized comet-based in vitro DNA repair assay to assess base and nucleotide excision repair activity. Nat Protoc. 2020;15:3844–78.
Bouchard G, Therriault H, Geha S, Berube-Lauziere Y, Bujold R, Saucier C, et al. Stimulation of triple negative breast cancer cell migration and metastases formation is prevented by chloroquine in a pre-irradiated mouse model. BMC Cancer. 2016;16:361.
Huang H, Han Y, Yang X, Li M, Zhu R, Hu J, et al. HNRNPK inhibits gastric cancer cell proliferation through p53/p21/CCND1 pathway. Oncotarget. 2017;8:103364–74.
Guo Q, Yin X, Gao J, Wang X, Zhang S, Zhou X, et al. MiR-381-3p redistributes between cytosol and mitochondria and aggravates endothelial cell injury induced by reactive oxygen species. Tissue Cell. 2020;67:101451.
Chen S, Luo T, Yu Q, Dong W, Zhang H, Zou H. Isoorientin plays an important role in alleviating Cadmium-induced DNA damage and G0/G1 cell cycle arrest. Ecotoxicol Environ Saf. 2020;187:109851.
Gupta R, Dong Y, Solomon PD, Wettersten HI, Cheng CJ, Min JN, et al. Synergistic tumor suppression by combined inhibition of telomerase and CDKN1A. Proc Natl Acad Sci USA. 2014;111:E3062–71.
Reuther C, Heinzle V, Nolting S, Herterich S, Hahner S, Halilovic E, et al. The HDM2 (MDM2) inhibitor NVP-CGM097 inhibits tumor cell proliferation and shows additive effects with 5-fluorouracil on the p53-p21-Rb-E2F1 cascade in the p53 wild type neuroendocrine tumor cell line GOT1. Neuroendocrinology. 2018;106:1–19.
Newman DJ, Cragg GM. Natural products as sources of new drugs from 1981 to 2014. J Nat Prod. 2016;79:629–61.
Mao CG, Tao ZZ, Wan LJ, Han JB, Chen Z, Xiao BK. The efficacy of traditional Chinese Medicine as an adjunctive therapy in nasopharyngeal carcinoma: a systematic review and meta-analysis. J BUON. 2014;19:540–8.
Zheng C, Han L, Wu S. A metabolic investigation of anticancer effect of G. glabra root extract on nasopharyngeal carcinoma cell line, C666-1. Mol Biol Rep. 2019;46:3857–64.
Poon RY. DNA damage checkpoints in nasopharyngeal carcinoma. Oral Oncol. 2014;50:339–44.
Ma J, Sun F, Li C, Zhang Y, Xiao W, Li Z, et al. Depletion of intermediate filament protein Nestin, a target of microRNA-940, suppresses tumorigenesis by inducing spontaneous DNA damage accumulation in human nasopharyngeal carcinoma. Cell Death Dis. 2014;5:e1377.
Siddiqui MS, Francois M, Fenech MF, Leifert WR. Persistent gammaH2AX: a promising molecular marker of DNA damage and aging. Mutat Res Rev Mutat Res. 2015;766:1–19.
Dhuppar S, Mazumder A. Measuring cell cycle-dependent DNA damage responses and p53 regulation on a cell-by-cell basis from image analysis. Cell Cycle. 2018;17:1358–71.
Liao Y, Ling J, Zhang G, Liu F, Tao S, Han Z, et al. Cordycepin induces cell cycle arrest and apoptosis by inducing DNA damage and up-regulation of p53 in Leukemia cells. Cell Cycle. 2015;14:761–71.
Sun B, Ross SM, Rowley S, Adeleye Y, Clewell RA. Contribution of ATM and ATR kinase pathways to p53-mediated response in etoposide and methyl methanesulfonate induced DNA damage. Environ Mol Mutagen. 2017;58:72–83.
Jung YS, Qian Y, Chen X. Examination of the expanding pathways for the regulation of p21 expression and activity. Cell Signal. 2010;22:1003–12.
Karimian A, Ahmadi Y, Yousefi B. Multiple functions of p21 in cell cycle, apoptosis and transcriptional regulation after DNA damage. DNA Repair (Amst). 2016;42:63–71.
Bertoli C, Skotheim JM, de Bruin RA. Control of cell cycle transcription during G1 and S phases. Nat Rev Mol Cell Biol. 2013;14:518–28.
Stacey DW. Cyclin D1 serves as a cell cycle regulatory switch in actively proliferating cells. Curr Opin Cell Biol. 2003;15:158–63.
Bendris N, Lemmers B, Blanchard JM. Cell cycle, cytoskeleton dynamics and beyond: the many functions of cyclins and CDK inhibitors. Cell Cycle. 2015;14:1786–98.
Shi MD, Lin HH, Lee YC, Chao JK, Lin RA, Chen JH. Inhibition of cell-cycle progression in human colorectal carcinoma Lovo cells by andrographolide. Chem Biol Interact. 2008;174:201–10.
Liu Z, Long X, Chao C, Yan C, Wu Q, Hua S, et al. Knocking down CDK4 mediates the elevation of let-7c suppressing cell growth in nasopharyngeal carcinoma. BMC Cancer. 2014;14:274.
Ong CS, Zhou J, Ong CN, Shen HM. Luteolin induces G1 arrest in human nasopharyngeal carcinoma cells via the Akt-GSK-3beta-Cyclin D1 pathway. Cancer Lett. 2010;298:167–75.
Funding
This study was supported by the National Twelfth Five-Year Support Plan (No. 2015BAI04B00), and National Natural Science Foundation of China (No. 81273985 & 81403440).
Author information
Authors and Affiliations
Contributions
ZL and SM conceived and designed research. SL and JL performed experiments. YD and ZY interpreted results of experiments. JL and LC analyzed data. QF and XC prepared figures. LD and RH drafted paper. QZ and HX edited and revised manuscript. All authors read and approved final version of manuscript.
Corresponding authors
Ethics declarations
Competing interests
The authors declare no competing interests.
Ethics approval
The experiments involving animals were performed under approval of the Institutional Animal Care and Use Committee of the Affiliated Hospital of Chengdu University of Traditional Chinese Medicine and in compliance with the recommendations in the Guide for the Care and Use of Laboratory Animals published by the US National Institutes of Health. All efforts were made to minimize the number and suffering of the animals.
Additional information
Publisher’s note Springer Nature remains neutral with regard to jurisdictional claims in published maps and institutional affiliations.
Supplementary information
Rights and permissions
About this article
Cite this article
Liu, Z., Mu, S., Li, S. et al. Hedyotis diffusae Herba-Andrographis Herba inhibits the cellular proliferation of nasopharyngeal carcinoma and triggers DNA damage through activation of p53 and p21. Cancer Gene Ther 29, 973–983 (2022). https://doi.org/10.1038/s41417-021-00385-7
Received:
Revised:
Accepted:
Published:
Version of record:
Issue date:
DOI: https://doi.org/10.1038/s41417-021-00385-7


