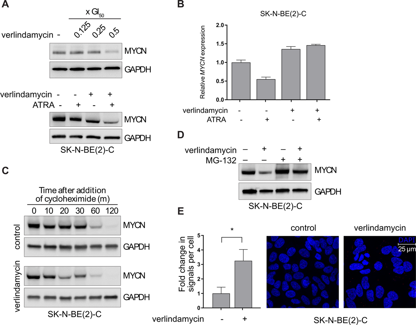
Fig. 4: Verlindamycin downregulates the expression of MYCN protein in MYCN-amplified neuroblastoma.

A MYCN protein levels were assessed in SK-N-BE(2)-C cells treated for 6 days: with different concentrations of verlindamycin (upper panel; GI50 = 3.5 μM) and with 0.5× GI50 verlindamycin combined with 1 μM ATRA (lower panel). B MYCN mRNA expression was measured by RT-qPCR (relative to GAPDH) in SK-N-BE(2)-C cells treated for 6 days with 0.5× GI50 verlindamycin alone or combined with 1 μM ATRA. C SK-N-BE(2)-C cells pretreated with 0.5× GI50 verlindamycin for 4 days were exposed to 25 µg/ml cycloheximide for up to 2 h. D SK-N-BE(2)-C cells pretreated with verlindamycin for 4 days were exposed to 10 µM MG-132 for 16 h. E PLA was performed on SK-N-BE(2)-C to assess MYCN-FBXW7 interaction; dots were quantified (left panel). All the experiments were performed in triplicates and a representative result or mean is shown; error bars show standard deviation. Student’s t test was performed to calculate statistical significance, *p < 0.05.