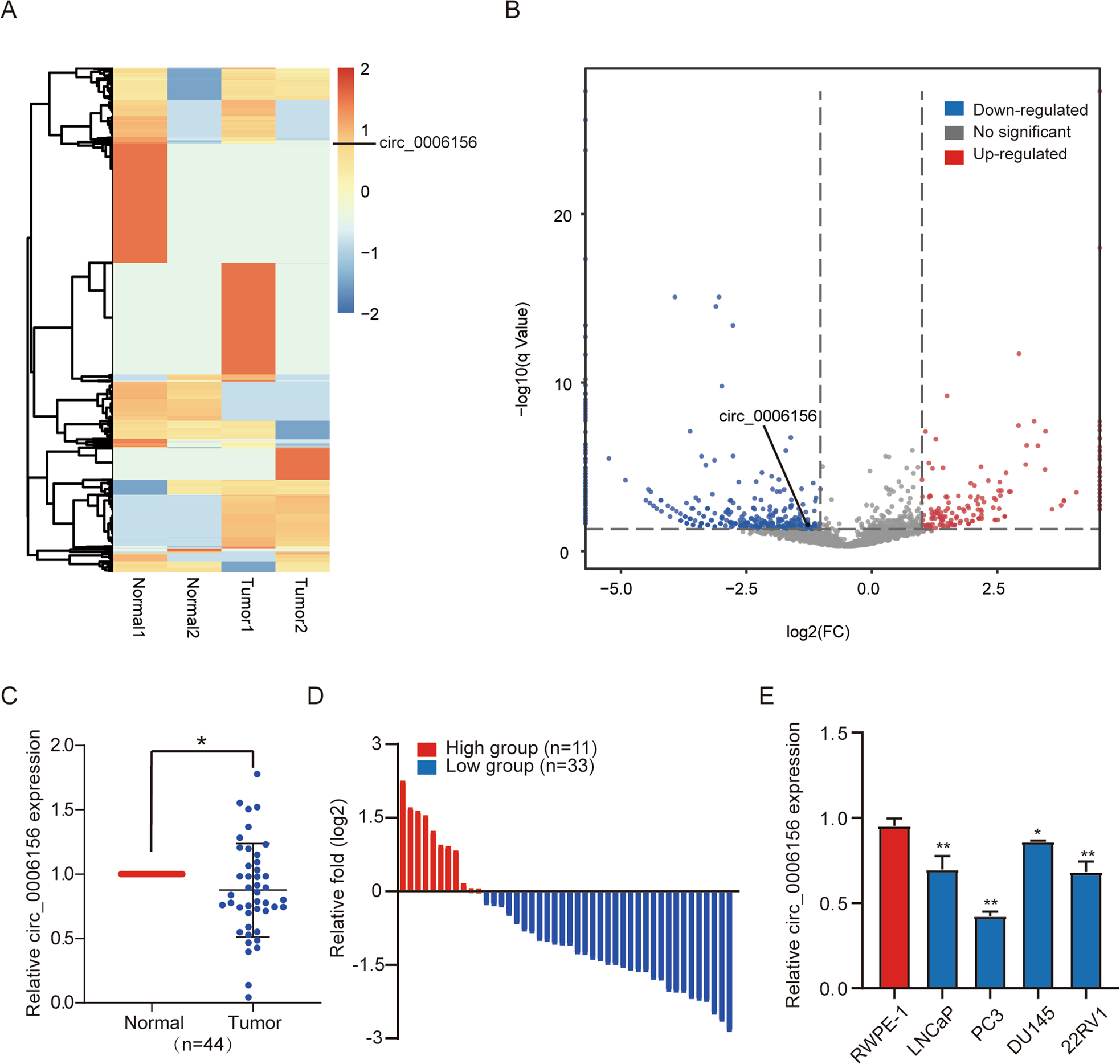
Fig. 1: Circ_0006156 is expressed at low levels in PCa tissues and cells.

A, B Heatmap and volcano map of circ_0006156 in two pairs of PCa tissues and corresponding normal tissues. C qRT–PCR detected the circ_0006156 expression profile in 44 pairs of PCa tissues and corresponding normal tissues. D The expression of circ_0006156 was significantly low in 75% of PCa patients. E qRT–PCR detected the circ_0006156 expression profile in PCa cell lines compared to normal RWPE-1 cells.