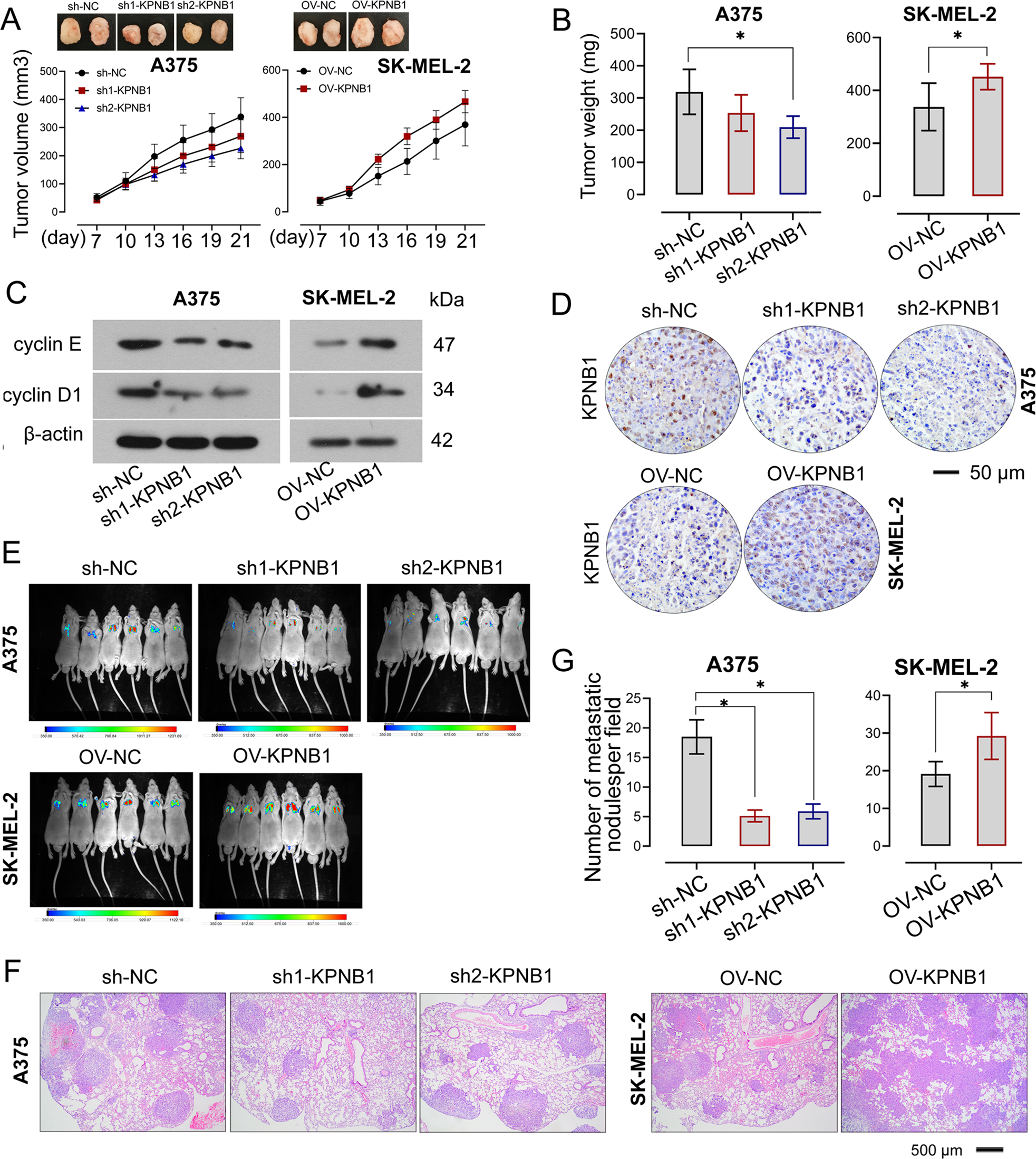
Fig. 4: KPNB1 promotes melanoma cell growth and metastasis in vivo.

A, B The tumor volume and weight of mice were measured after KPNB1-overexpressed or silenced cells injection. C Relative protein expression of cyclin E and cyclin D1 in tumor tissues was measured by Western blot. D KPNB1 expression in tumor tissues was measured by immunohistochemistry. Scale Bar = 50 μm. E Melanoma cells with KPNB1 overexpression or silencing were injected via the tail vein into mice and the bioluminescence images were taken 7 weeks after injection. F H&E staining was used to detect lung metastases of melanoma cells. Scale Bar = 500 μm. G Number of lung nodules in H&E-stained lung sections in each group. N = 8. Data were shown as the mean ± SD. *P < 0.05 was determined by unpaired t-test and One-way ANOVA combined with Tukey’s post hoc test.