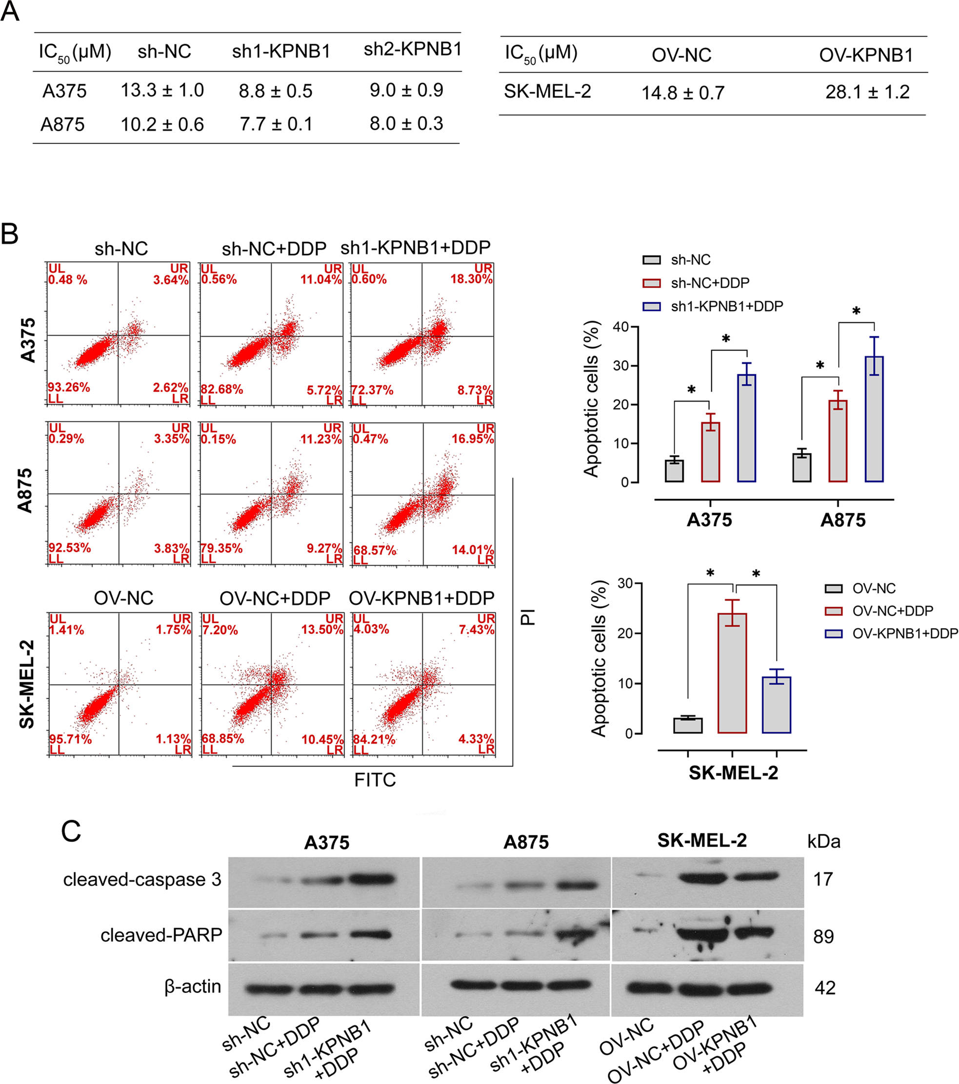
Fig. 5: KPNB1 decreases DDP sensitivity of melanoma cells.

A After the KPNB1-silenced or overexpressed cells were treated with DDP (0, 4, 8, 16, 32, or 64 μM), the IC50 value was calculated. B The apoptosis of KPNB1-silenced or -overexpressed cells treated with DDP. C Relative cleaved caspase 3 and cleaved PARP protein expression in KPNB1-silenced or overexpressed cells treated with DDP. N = 3. Data were shown as the mean ± SD. *P < 0.05 was determined by One-way ANOVA combined with Tukey’s post hoc test.