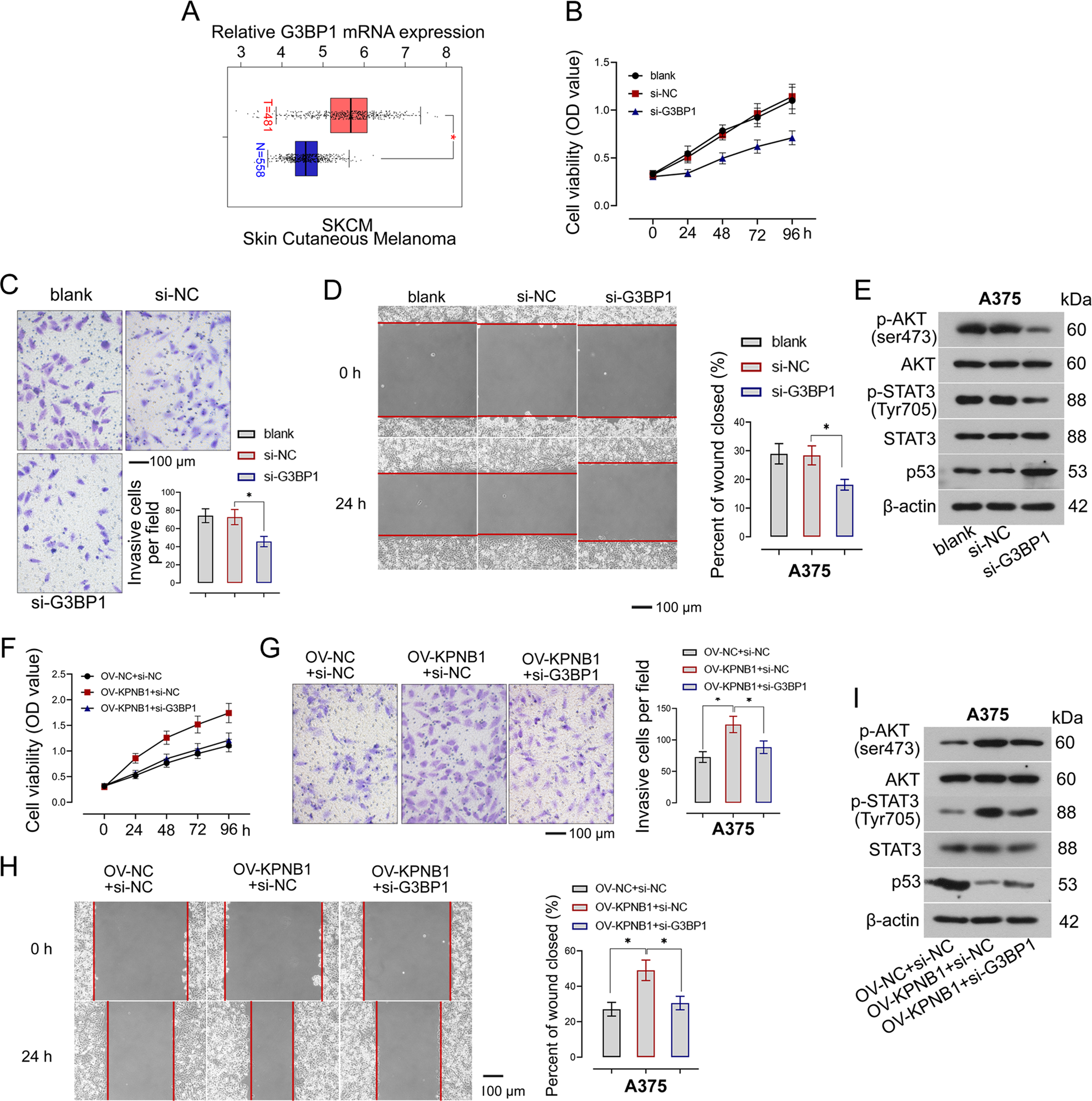
Fig. 8: G3BP1 promotes the malignant phenotype of melanoma cells and mediates the regulation of KPNB1 on melanoma progression.

A G3BP1 mRNA expression in melanoma samples and normal samples was analyzed by the GEPIA website. B Cell viability in G3BP1-silenced cells was detected by using the CCK-8 assay. C, D Cell invasion and migration in cells with G3BP1 downregulation were measured. Scale Bar = 100 μm. E Relative expression of p-AKT (ser473), AKT, p-STAT3 (Tyr705), STAT3, and p53 in G3BP1-silenced cells was measured by Western blot. F–H Cell viability, invasion, migration was measured in KPNB1-overexpressed cells transfected with si-G3BP1 or si-NC. Scale Bar = 100 μm. I The protein expression of p-AKT (ser473), AKT, p-STAT3 (Tyr705), STAT3, and p53 in KPNB1-overexpressed cells transfected with si-G3BP1 or si-NC was detected by Western blot. N = 3. Data were shown as the mean ± SD. *P < 0.05 was determined by One-way ANOVA combined with Tukey’s post hoc test.