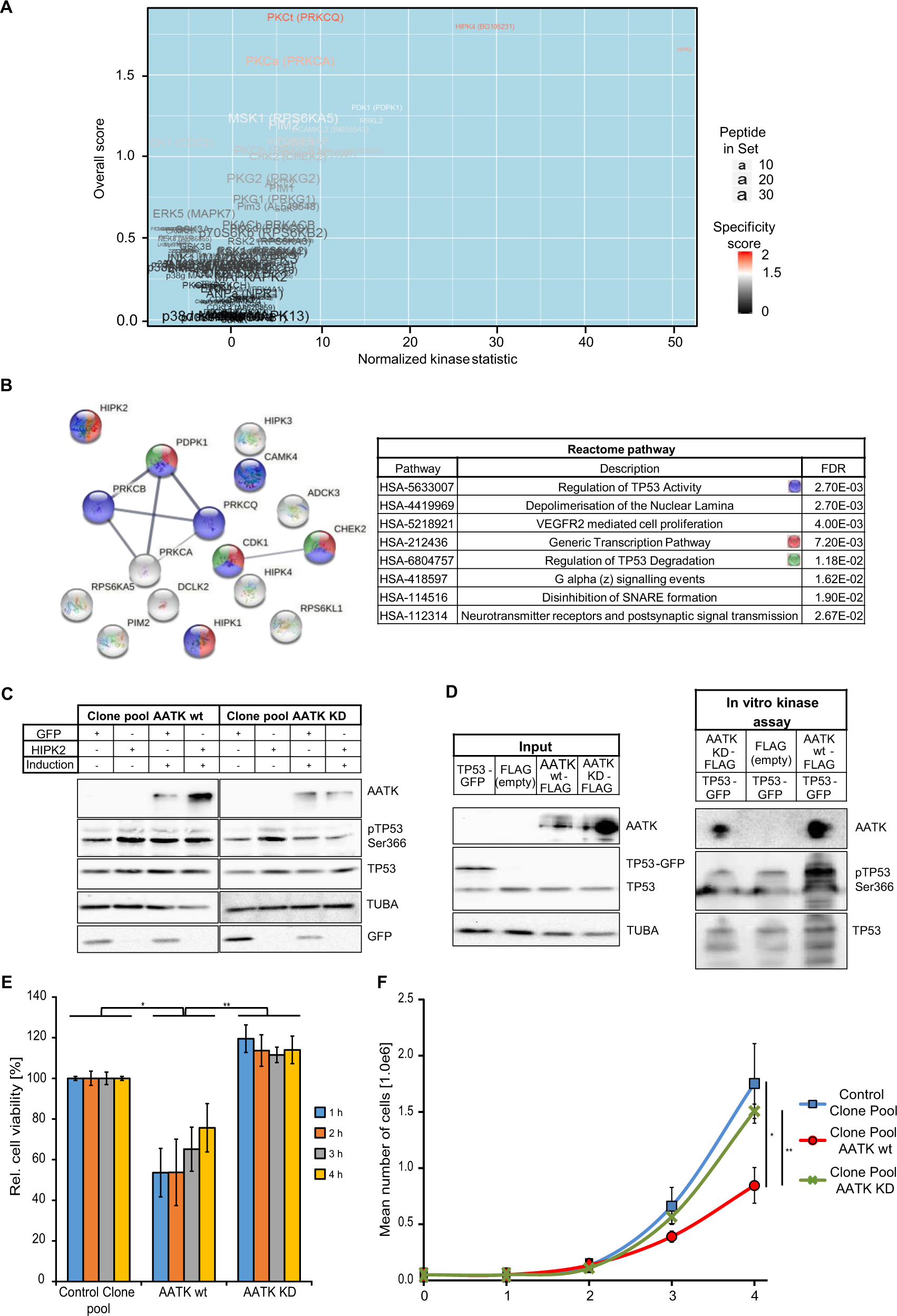
Fig. 5: The Ser/Thr kinase AATK.

A Peptide-based kinase activity assays were performed with an AATK wt and AATK KD expressing clone pool with doxycycline for 24 h. Computational upstream kinase analysis uncovered the basal kinomic activity profile Ser/Thr kinases. Due to the differential pattern of peptide phosphorylation, an increased activity of certain upstream kinases was predicted and these are represented by a volcano plot. B The significantly over-activated upstream kinases that compare to the activity profile of AATK wt were subjected to STRING analysis (left) [50] and the significantly (FDR = false discovery rate) represented Reactome pathways are displayed (right). Bubbles represent kinases, lines highlight interactions. C Lysates of AATK wt or KD expressing clone pools with overexpression of HIPK2-GFP or GFP empty were subjected to immunoblotting. D Input (left) and in vitro kinase assay (right) with immunoprecipitated TP53-GFP added to immunoprecipitated FLAG (empty), AATK wt-FLAG or AATK KD-FLAG to determine the phosphorylation status of TP53 at Ser366. E Cell viability was determined using MTS assay. 24 h post induction of AATK wt or AATK KD expression. MTS absorbance was measured at 490 nm with reference at 650 nm hourly for 4 h. F Via the TREx293 cell system, growth curves of a control clone pool, an AATK wt and an AATK KD expressing clone pool were generated. Cells were grown 4 days and counted every day (displayed as mean of three independent experiments with SD, unpaired two-sided t-test).