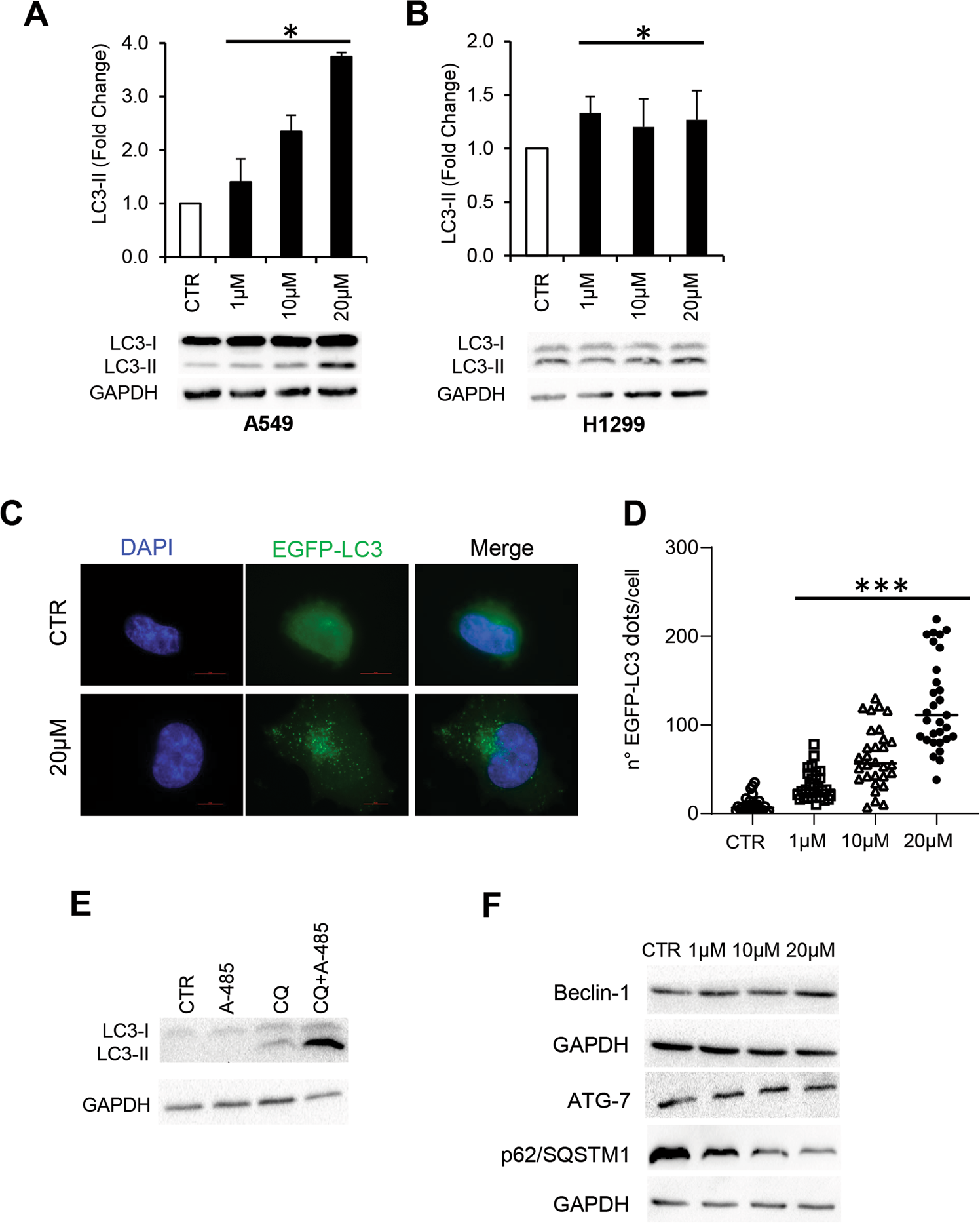
Fig. 3: A-485 induces autophagy in NSCLC cells.

Western blot analysis of LC3BI-II protein level in A549 (A) and H1299 (B) cells, untreated or treated with the indicated doses of A-485 for 24 h. LC3B-II levels were quantified by densitometric analyses using ImageLab software and the relative levels of proteins were expressed in the histograms as fold changes of treated versus untreated samples after GAPDH normalization. Results represent the mean ± SD of three independent experiments. Mean ± S.D were statistically evaluated using Tukey’s multiple comparisons test, *p < 0.05 C Representative images of autophagosomal structures by fluorescence microscopy in H1299 cells stably transfected with EGFP-LC3B vector (H1299/EGFP-LC3) and treated with A-485 for 24 h, and D Quantification of EGFP-LC3 dots/cell. The results were statistically evaluated using 2way ANOVA followed by Dunn’s multiple comparison test, ***p < 0.001. E Western blot analysis of LC3B I-II protein level in A549 cells treated with A-485 (20 μM), the late-stage inhibitor Chloroquine (CQ, 25 μM) alone or in combination for 24 h. F Western blot analysis of Beclin-1, ATG7, p62/SQSTM1 protein levels in A549 cells, untreated or treated with the indicated doses of A-485 for 24 h. Western blots representative of two independent experiments with similar results are shown. GAPDH is shown as a loading control. CTR represents 0.1% DMSO treated cells.