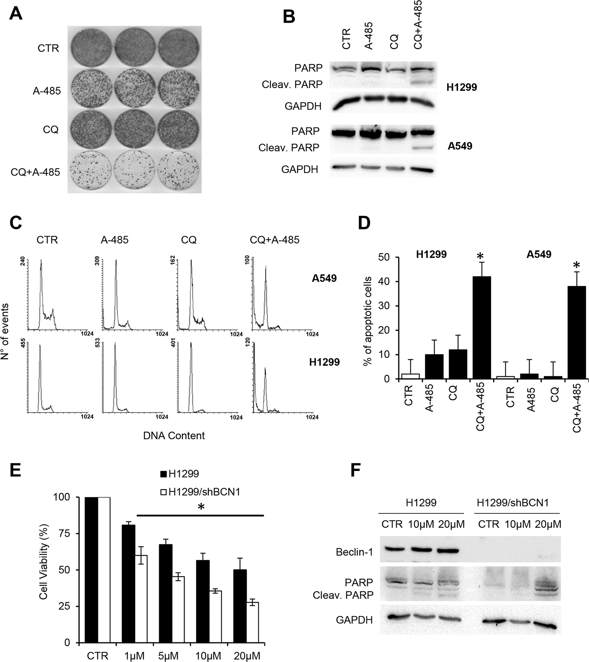
Fig. 4: Pharmacological or genetic autophagy blockade induces cell death upon A-485 treatment.

A Clonogenic assay of A549 cells, untreated or treated with A-485 (10 μM), the late-stage inhibitor Chloroquine (CQ, 25 μM) alone or in combination for 72 h. Representative images of cell colonies stained with crystal violet are shown. B Western blot analysis of PARP cleavage in H1299 and A549 cells, untreated or treated with A-485 (10 μM) and CQ (25 μM) alone or in combination for 72 h. C Representative flow cytometric analysis of the sub-G1 fraction and relative quantification (D) in A549 and H1299 cells, untreated or treated for 72 h with 10 μM of A-485, 25 μM of CQ, or the combination of A-485 and CQ. The histogram represents the % of apoptotic cells. The asterisk indicates p < 0.05 as compared with untreated cells (t-test). E MTT analysis of H1299 cells and H1299 cells stably silenced for the expression of Beclin-1 (H1299/shBCN1). Cells were incubated with increasing concentrations of A-485 for 72 h. The results are reported as the “viability of drug-treated cells/viability of control cells” × 100. Means ± SD from three different experiments are shown. The results were statistically evaluated using two-way ANOVA followed by Sidak’s multiple comparisons test,*p < 0.05. F Western Blot analysis of cleaved PARP and Beclin-1 in H1299 cells and H1299/shBCN1 cells treated with A-485 at the indicated concentrations. B, F Western blots representative of two independent experiments with similar results are shown. GAPDH level was used as a loading control. A–F CTR represents 0.1% DMSO treated cells.