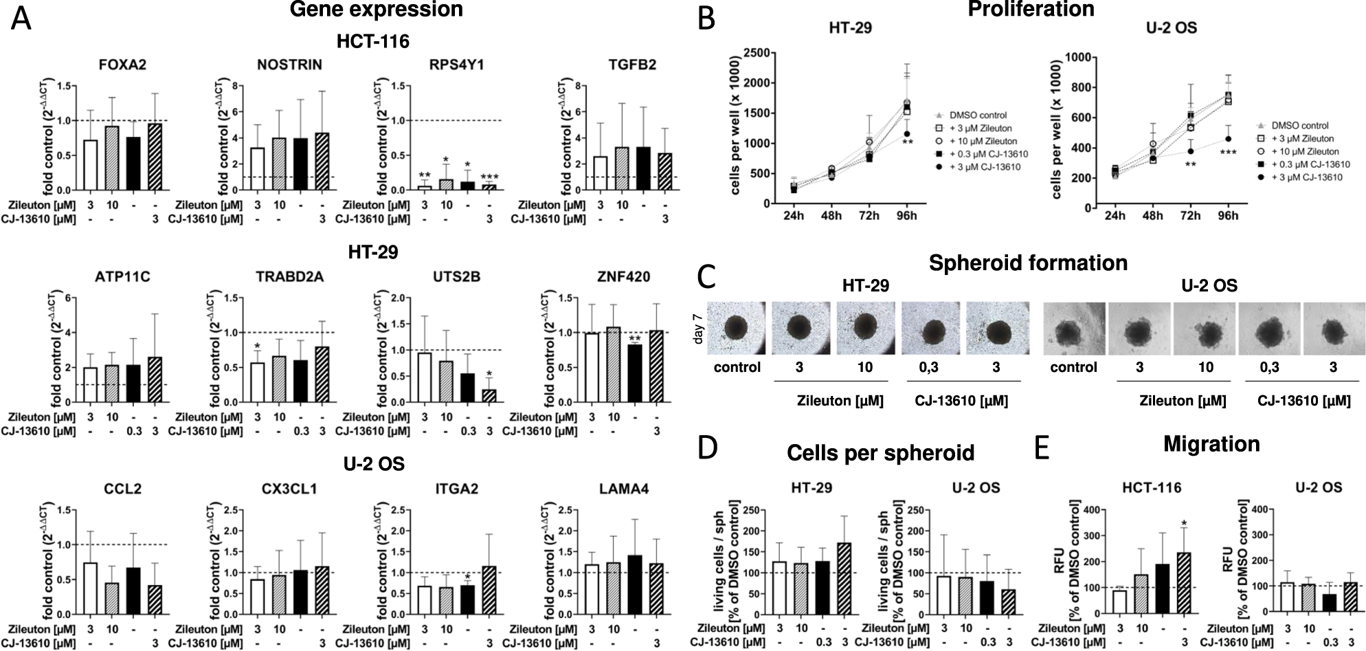
Fig. 8: Pharmacological inhibition of 5-LO partially mimics the 5-LO KO.

A mRNA expression of selected genes in HCT-116, HT-29 and U-2 OS cell expressing wild-type 5-LO after treatment with different 5-LO inhibitors (zileuton (3 or 10 µM)); CJ-13610 (0.3 or 3 µM) for 3 days measured by RT-qPCR. Each gene was normalized to ACTB as well as the DMSO treated control (2-ΔΔct method). Data are presented as mean + SD of three independent experiments. B Cell proliferation in HT-29 and U-2 OS cells treated with zileuton (3 or 10 µM) or CJ-13610 (0.3 or 3 µM) for 96 h. Data are presented as mean + SD of 3–5 independent experiments. C Three dimensional growth of HT-29 and U-2 OS cells treated with zileuton (3 or 10 µM) or CJ-13610 (0.3 or 3 µM) during MCTS formation. D Number of living HT-29 and U-2 OS cells per spheroid depicted as % of the corresponding DMSO control. Data are presented as mean + SD of three independent experiments. E Directed cell migration of HCT-116 and U-2 OS cells towards serum after treatment with zileuton (3 or 10 µM) or CJ-13610 (0.3 or 3 µM). After 3 h (U-2 OS) or 24 h (HCT-116), migrated cells were stained and fluorescence of the cell suspension was measured. Data are presented as mean ± SD from 3–5 independent experiments. Asterisks indicate significant changes vs. DMSO control. *P ≤ 0.05, **P ≤ 0.01, ***P ≤ 0.001.