Abstract
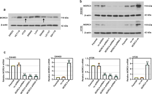
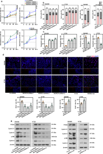
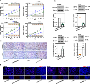
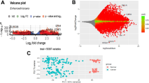
MORC family CW-type zinc finger 4 (MORC4) possessing nuclear matrix binding domains has been observed to be involved in multiple cancer development. By digging three gene expression omnibus (GEO) gene microarrays (GSE110223, GSE110224 and GSE24514), we found that MORC4 was overexpressed in colorectal cancer (CRC) samples (log2 Fold change >1, pā<ā0.05). We aimed to investigate the role of MORC4 in CRC malignant behaviors, with an emphasis on polycomb group ring finger 1 (PCGF1)/cyclin-dependent kinase inhibitor 1A (CDKN1A) axis. Firstly, we confirmed MORC4 as an upregulated gene in 60 pairs of frozen CRC and adjacent normal samples. MORC4 overexpression increased proliferation and metastasis, and decreased apoptosis in SW480 and HT29 cells, which was diminished by the knockdown of PCGF1, a transcriptional repressor of CDKN1A (a potent cyclin-dependent kinase inhibitor). MORC4 was further identified as a novel molecule that interacted with PCGF1 via coimmunoprecipitation. MORC4 itself did not substantially suppress CDKN1A transcriptional activity, but it augmented PCGF1ās effect on CDKN1A. Additionally, MORC4 acted as the substrate of HECT, C2, and WW domain-containing E3 ubiquitin protein ligase 2 (HECW2) and was degraded through ubiquitin-proteasome system. Collectively, our work suggested that MORC4 accelerated CRC progression via governing PCGF1/CDKN1A signaling.
This is a preview of subscription content, access via your institution
Access options
Subscribe to this journal
Receive 12 print issues and online access
$259.00 per year
only $21.58 per issue
Buy this article
- Purchase on SpringerLink
- Instant access to the full article PDF.
USD 39.95
Prices may be subject to local taxes which are calculated during checkout








Similar content being viewed by others
Data availability
The data that support the findings of this study are available from the corresponding author upon reasonable request.
References
Thanikachalam K, Khan G. Colorectal cancer and nutrition. Nutrients 2019;11:164.
Shapiro JA, Soman AV, Berkowitz Z, Fedewa SA, Sabatino SA, De Moor JS, et al. Screening for colorectal cancer in the United States: Correlates and time trends by type of test. Cancer Epidemiol Biomark Prev. 2021;30:1554ā65.
Cheng L, Eng C, Nieman LZ, Kapadia AS, Du XL. Trends in colorectal cancer incidence by anatomic site and disease stage in the United States from 1976 to 2005. Am J Clin Oncol Cancer Clin Trials. 2011;34:573ā80.
Lee JK, Liles EG, Bent S, Levin TR, Corley DA. Accuracy of fecal immunochemical tests for colorectal cancer: Systematic review and meta-analysis. Ann Intern Med. 2014;160:171ā81.
Siegel RL, Miller KD, Jemal A. Cancer statistics, 2018. CA Cancer J Clin. 2018;68:7ā30.
Siegel RL, Miller KD, Jemal A. Cancer statistics, 2017. CA Cancer J Clin. 2017;67:7ā30.
Bailey CE, Hu CY, You YN, Bednarski BK, Rodriguez-Bigas MA, Skibber JM, et al. Increasing disparities in the age-related incidences of colon and rectal cancers in the United States, 1975-2010. JAMA Surg. 2015;150:17ā22.
The Lancet Oncology. Colorectal cancer: a disease of the young? Lancet Oncol. 2017;18:413.
Hong G, Qiu H, Wang C, Jadhav G, Wang H, Tickner J, et al. The emerging role of MORC family proteins in cancer development and bone homeostasis. J Cell Physiol. 2017;232:928ā34.
Li DQ, Nair SS, Kumar R. The MORC family: New epigenetic regulators of transcription and DNA damage response. Epigenetics. 2013;8:685ā93. https://doi.org/10.4161/epi.24976
Sƶderman J, NorĆ©n E, Christiansson M, Bragde H, ThiĆ©baut R, Hugot JP, et al. Analysis of single nucleotide polymorphisms in the region of CLDN2-MORC4 in relation to inflammatory bowel disease. World J Gastroenterol. 2013;19:4935ā43.
Weiss FU, Hesselbarth N, PĆ”rniczky A, Mosztbacher D, LƤmmerhirt F, Ruffert C, et al. Common variants in the CLDN2-MORC4 and PRSS1-PRSS2 loci confer susceptibility to acute pancreatitis. Pancreatology 2018;18:477ā81.
NorĆ©n E, Verma D, Sƶderkvist P, Weisselberg T, Sƶderman J, Lotfi K, et al. Single nucleotide polymorphisms in MORC4, CD14, and TLR4 are related to outcome of allogeneic stem cell transplantation. Ann Transpl. 2016;21:56ā67.
Liggins AP, Cooper CDO, Lawrie CH, Brown PJ, Collins GP, Hatton CS, et al. MORC4, a novel member of the MORC family, is highly expressed in a subset of diffuse large B-cell lymphomas. Br J Haematol. 2007;138:479ā86.
Yang Z, Zhuang Q, Hu G, Geng S. MORC4 is a novel breast cancer oncogene regulated by miR-193b-3p. J Cell Biochem. 2019;120:4634ā43.
Luo J, Zeng S, Tian C. Morc4 promotes chemoresistance of luminal a/b breast cancer via stat3-mediated mid2 upregulation. Onco Targets Ther. 2020;13:6795ā803.
Duan X, Guo G, Pei X, Wang X, Li L, Xiong Y, et al. Baicalin inhibits cell viability, migration and invasion in breast cancer by regulating mir-338-3p and MORC4. Onco Targets Ther. 2019;12:11183ā93.
Ji G, Zhou W, Du J, Zhou J, Wu D, Zhao M, et al. PCGF1 promotes epigenetic activation of stemness markers and colorectal cancer stem cell enrichment. Cell Death Dis. 2021;12:633.
Zhang P, Zhang Y, Mao L, Zhang Z, Chen W. Side population in oral squamous cell carcinoma possesses tumor stem cell phenotypes. Cancer Lett. 2009;277:227ā34.
Gong Y, Yue J, Wu X, Wang X, Wen J, Lu L, et al. NSPc1 is a cell growth regulator that acts as a transcriptional repressor of p21Waf1/Cip1 via the RARE element. Nucleic Acids Res. 2006;34:6158ā69.
Yoo BH, Wu X, Li Y, Haniff M, Sasazuki T, Shirasawa S, et al. Oncogenic ras-induced down-regulation of autophagy mediator Beclin-1 is required for malignant transformation of intestinal epithelial cells. J Biol Chem. 2010;285:5438ā49.
Tang X, Wang H, Fan L, Wu X, Xin A, Ren H, et al. Luteolin inhibits Nrf2 leading to negative regulation of the Nrf2/ARE pathway and sensitization of human lung carcinoma A549 cells to therapeutic drugs. Free Radic Biol Med. 2011;50:1599ā609.
Wang C, Liu H, Yang M, Bai Y, Ren H, Zou Y, et al. RNA-Seq based transcriptome analysis of endothelial differentiation of bone marrow mesenchymal stem cells. Eur J Vasc Endovasc Surg 2020;59:834ā42.
Wang H, Zhang L, Luo Q, Liu J, Wang G. MORC protein family-related signature within human disease and cancer. Cell Death Dis. 2021;12:1112.
Condomines M, Hose D, Raynaud P, Hundemer M, De Vos J, Baudard M, et al. Cancer/Testis genes in multiple myeloma: expression patterns and prognosis value determined by microarray analysis. J Immunol. 2007;178:3307ā15.
Pan Z, Ding Q, Guo Q, Guo Y, Wu L, Wu L, et al. MORC2, a novel oncogene, is upregulated in liver cancer and contributes to proliferation, metastasis and chemoresistance. Int J Oncol. 2018;53:59ā72.
Liu J, Zhang Q, Ruan B, Chen W, Zheng J, Xu B, et al. MORC2 regulates C/EBPα-mediated cell differentiation via sumoylation. Cell Death Differ. 2019;26:1905ā17.
Dukers DF, Van Galen JC, Giroth C, Jansen P, Sewalt RGAB, Otte AP, et al. Unique polycomb gene expression pattern in Hodgkinās Lymphoma and Hodgkinās lymphoma-derived cell lines. Am J Pathol. 2004;164:873ā81.
Yan R, Cui F, Dong L, Liu Y, Chen X, Fan R. Repression of PCGF1 decreases the proliferation of glioblastoma cells in association with inactivation of c-Myc signaling pathway. Onco Targets Ther. 2020;13:253ā61.
Oliviero G, Munawar N, Watson A, Streubel G, Manning G, Bardwell V, et al. The variant Polycomb Repressor Complex 1 component PCGF1 interacts with a pluripotency sub-network that includes DPPA4, a regulator of embryogenesis. Sci Rep. 2015;5:18388.
Hu PS, Xia QS, Wu F, Li DK, Qi YJ, Hu Y, et al. NSPc1 promotes cancer stem cell self-renewal by repressing the synthesis of all-trans retinoic acid via targeting RDH16 in malignant glioma. Oncogene 2017;36:4706ā18.
Gong Y, Wang X, Liu J, Shi L, Yin B, Peng X, et al. NSPc1, a mainly nuclear-localized protein of novel PcG family members, has a transcription repression activity related to its PKC phosphorylation site at S183. FEBS Lett. 2005;579:115ā21.
Malumbres M, Barbacid M. Mammalian cyclin-dependent kinases. Trends Biochem Sci. 2005;30:630ā41.
Karimian A, Ahmadi Y, Yousefi B. Multiple functions of p21 in cell cycle, apoptosis and transcriptional regulation after DNA damage. DNA Repair. 2016;42:63ā71.
Cao N, Yu Y, Zhu H, Chen M, Chen P, Zhuo M, et al. SETDB1 promotes the progression of colorectal cancer via epigenetically silencing p21 expression. Cell Death Dis. 2020;11:351.
Ji H, Hui B, Wang J, Zhu Y, Tang L, Peng P, et al. Wang, Long noncoding RNA MAPKAPK5-AS1 promotes colorectal cancer proliferation by partly silencing p21 expression. Cancer Sci. 2019;110:72ā85.
Acknowledgements
This work was supported by the experimental platform of Shengjing Hospital of China Medical University.
Author information
Authors and Affiliations
Contributions
YL designed, wrote, and edited the manuscript. DW and QQ conducted experiments. ZL completed the data analysis. HY directed the study, wrote, and edited the manuscript.
Corresponding author
Ethics declarations
Competing interests
The authors declare no competing interests.
Additional information
Publisherās note Springer Nature remains neutral with regard to jurisdictional claims in published maps and institutional affiliations.
Rights and permissions
Springer Nature or its licensor (e.g. a society or other partner) holds exclusive rights to this article under a publishing agreement with the author(s) or other rightsholder(s); author self-archiving of the accepted manuscript version of this article is solely governed by the terms of such publishing agreement and applicable law.
About this article
Cite this article
Liang, Y., Wu, D., Qu, Q. et al. MORC4 plays a tumor-promoting role in colorectal cancer via regulating PCGF1/CDKN1A axis in vitro and in vivo. Cancer Gene Ther 30, 985ā996 (2023). https://doi.org/10.1038/s41417-023-00605-2
Received:
Revised:
Accepted:
Published:
Version of record:
Issue date:
DOI: https://doi.org/10.1038/s41417-023-00605-2
This article is cited by
-
E3 ubiquitin ligase HECW2: a promising target for tumour therapy
Cancer Cell International (2024)


