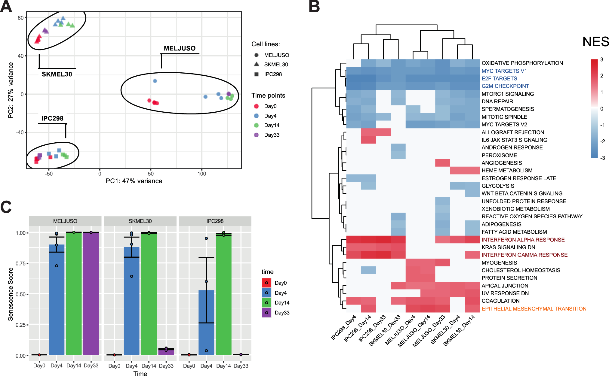
Fig. 2: NRAS mutant melanoma trigger IFN and EMT responses upon MEKi and CDK4/6i.

A Principal component analysis clusters cell lines separately reflecting distinct observed phenotypes. B Gene Set Enrichment Analysis using the hallmarks gene sets from MSigDB. Color legends represent Normalised Enrichment Score (NES). All cell lines display an enrichment in interferons responses and at day 14 in EMT. C Senescence scores predicted by Cancer SENESCopedia. SENESCopedia webtool (https://ccb.nki.nl/publications/cancer-senescence) uses a gene expression classifier to predict senescence in cancer cell samples [18].