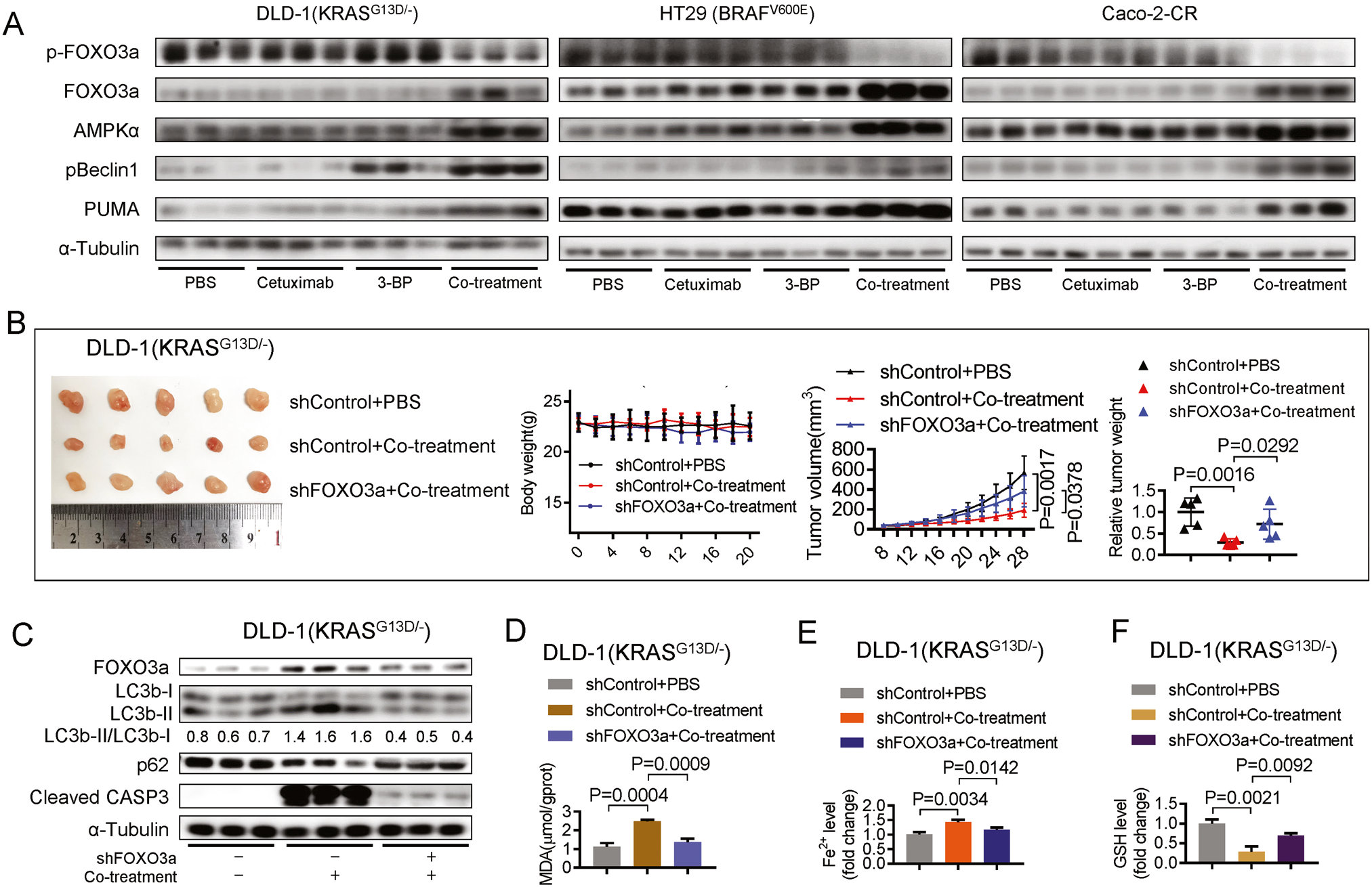
Fig. 5: Co-treatment of 3-BP with cetuximab induces ferroptosis, autophagy, and apoptosis in xenograft nude mouse models.

A Immunoblotting analysis to evaluate the protein levels of phosphorylated FOXO3a, total FOXO3a, AMPKα, pBeclin1, and PUMA in tumor xenografts in nude mice after treatment with PBS (0.2 ml), 3-BP (4 mg/kg/day, dissolved in 0.2 ml PBS), cetuximab (50 mg/kg/day, dissolved in 0.2 ml PBS), or a combination of both 3-BP and cetuximab. B The xenograft nude mouse models were established using DLD-1(KRASG13D/-) with or without FOXO3a knockdown. The body weights, tumor volumes, and tumor weights were evaluated following the treatment of PBS (0.2 ml), or a combination of 3-BP (2 mg/kg/day, dissolved in 0.2 ml PBS) and cetuximab (25 mg/kg/day, dissolved in 0.2 ml PBS). C Immunoblotting analyzed protein levels of LC3b, p62, Cleaved Caspase-3, and FOXO3a in tumor xenografts. D–F The effect of FOXO3a knockdown on the co-treatment-induced MDA production (D), Fe2+ accumulation (E), and GSH depletion (F) in tumor xenografts were evaluated. Data are expressed as mean ± SD, n = 5 biological replicates. ns: not significant.