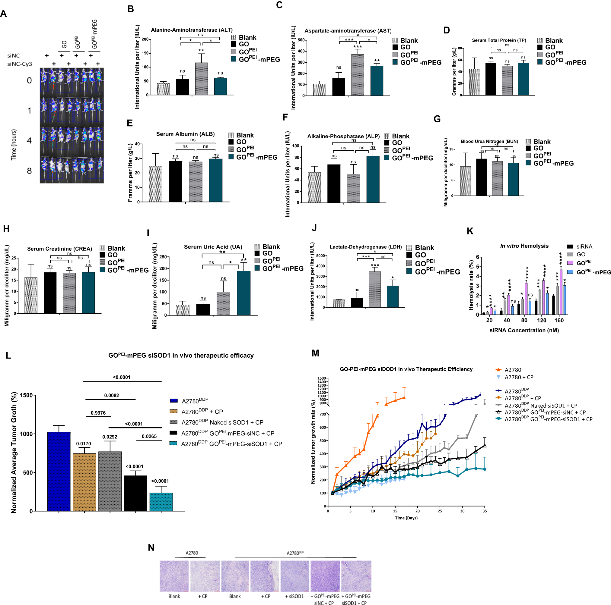
Fig. 6: Evaluation of in vivo biodistribution, toxicity, and therapeutic efficiency of graphene-based nanoparticles.

A In vivo fluorescence imaging and biodistribution siSCR and siSCRCy3 complexed nanoparticle formulations administered via tail vein injection of female BALB/c nude mice bearing A2780DDP subcutaneous xenografts. Whole body fluorescence images were taken at different time points (0, 1, 4, 8 h) following tail vein injection. B–J In vivo blood biochemistry analysis of (B) ALT (C) AST (D) TP (E) ALB (F) ALP (G) BUN (H) CREA (I) UA (J) LDH of mouse samples following systemic administration of nanoparticles. K In vitro hemolysis activity of naked siSCR, GO, GOPEI and GOPEI-mPEG nanoparticles. Hemolysis rate was measured following incubation of nanoparticle polyplexes with purified red blood cells in PBS. L H&E staining of the heart, kidney, liver, spleen and lungs harvested from mice recieved intravenous naked siSCR, and siSCRCy3 complexed GO, GOPEI and GOPEI-mPEG respectively. Images of collected organs from each group was taken at 8 h after tail vein injection. M In vivo tumour therapeutic efficiency of GOPEI-mPEG-siSOD1. During a 14-day long therapeutic window, mice received 6 doses of respective siSCR or siSOD1-based treatments with or without cisplatin treatment. N H&E staining of A2780 and A2780DDP cell-derived tumour cross-sections in their respective treatment groups as in (Fig. 6M) harvested from mice three days after the last injection.