Abstract
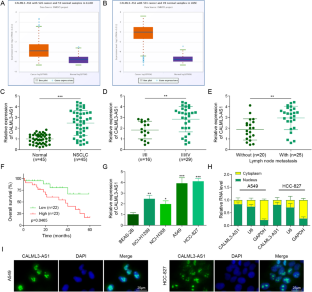
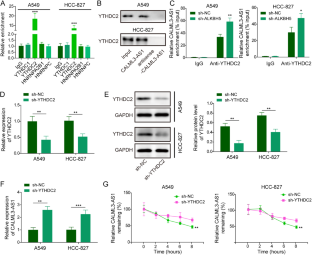
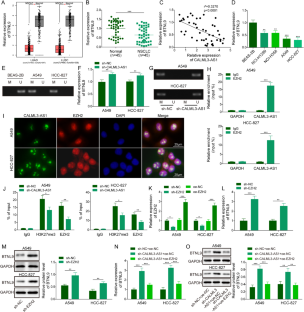
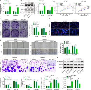
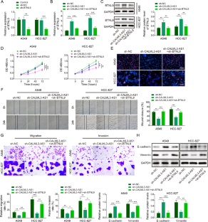
Non-small cell lung cancer (NSCLC) is a common and lethal malignancy. The carcinogenic roles of lncRNA CALML3 antisense RNA 1 (CALML3-AS1) have been documented. However, the function and potential mechanisms of CALML3-AS1 in the progression of NSCLC need to be further explored. The molecule expression was assessed by qRT-PCR and Western blot. The subcellular localization of CALML3-AS1 was observed by fluorescence in situ hybridization (FISH). The malignant behaviors of NSCLC cells were evaluated by CCK-8, colony formation, EdU, wound healing and transwell assays. In vivo xenograft tumor and liver metastatic models were established. The molecular mechanisms were investigated by RIP, RNA pull-down and ChIP assays. The methylation level was detected by MSP. Herein, we found that CALML3-AS1 was upregulated, while butyrophilin-like 9 (BTNL9) was downregulated in NSCLC. Functionally, CALML3-AS1 depletion repressed NSCLC cell malignant phenotypes, in vivo tumor growth, and liver metastasis. Mechanistically, AlkB homolog 5 (ALKBH5) enhanced CALML3-AS1 stability via N6-methyladenosine (m6A) demethylation, whereas m6A reader YTH domain-containing 2 (YTHDC2) destabilized CALML3-AS1. Moreover, CALML3-AS1 inhibited BTNL9 transcription and expression through the recruitment of Zeste homolog 2 (EZH2). Rescue experiments demonstrated that BTNL9 downregulation counteracted sh-CALML3-AS1-mediated antitumor effects on NSCLC. Taken together, CALML3-AS1 modulated by ALKBH5 and YTHDC2 in an m6A modification dependent manner drives NSCLC progression via epigenetically repressing BTNL9.

This is a preview of subscription content, access via your institution
Access options
Subscribe to this journal
Receive 12 print issues and online access
$259.00 per year
only $21.58 per issue
Buy this article
- Purchase on SpringerLink
- Instant access to the full article PDF.
USD 39.95
Prices may be subject to local taxes which are calculated during checkout








Similar content being viewed by others
Data availability
All data generated or analysed during this study are included in this published article.
References
Siegel RL, Miller KD, Jemal A. Cancer statistics, 2019. CA Cancer J Clin. 2019;69:7–34.
Siegel RL, Miller KD, Fuchs HE, Jemal A. Cancer statistics, 2022. CA Cancer J Clin. 2022;72:7–33.
Yang Q, Zhu L, Ye M, Zhang B, Zhan P, Li H, et al. Tumor suppressor 4.1N/EPB41L1 is epigenetic silenced by promoter methylation and MiR-454-3p in NSCLC. Front Genet. 2022;13:805960.
Kapeleris J, Ebrahimi Warkiani M, Kulasinghe A, Vela I, Kenny L, Ladwa R, et al. Clinical applications of circulating tumour cells and circulating tumour DNA in non-small cell lung cancer-an update. Front Oncol. 2022;12:859152.
Lin HC, Li J, Cheng DD, Zhang X, Yu T, Zhao FY, et al. Nuclear export protein CSE1L interacts with P65 and promotes NSCLC growth via NF-kappaB/MAPK pathway. Mol Ther Oncolytics. 2021;21:23–36.
Hashemi M, Mirzaei S, Zandieh MA, Rezaei S, Amirabbas K, Dehghanpour A, et al. Long non-coding RNAs (lncRNAs) in hepatocellular carcinoma progression: Biological functions and new therapeutic targets. Prog Biophys Mol Biol. 2022;177:207–28.
Li L, Wei H, Zhang YW, Zhao S, Che G, Wang Y, et al. Differential expression of long non-coding RNAs as diagnostic markers for lung cancer and other malignant tumors. Aging. 2021;13:23842–67.
Liu CN, Zhang HY, Liu CL, Wang CC. Upregulation of lncRNA CALML3-AS1 promotes cell proliferation and metastasis in cervical cancer via activation of the Wnt/beta-catenin pathway. Eur Rev Med Pharm Sci. 2019;23:5611–20.
Wang F, Zu Y, Huang W, Chen H, Xie H, Yang Y. LncRNA CALML3-AS1 promotes tumorigenesis of bladder cancer via regulating ZBTB2 by suppression of microRNA-4316. Biochem Biophys Res Commun. 2018;504:171–6.
Sun T, Wu R, Ming L. The role of m6A RNA methylation in cancer. Biomed Pharmacother. 2019;112:108613.
Zhang W, Qian Y, Jia G. The detection and functions of RNA modification m(6)A based on m(6)A writers and erasers. J Biol Chem. 2021;297:100973.
Zheng G, Dahl JA, Niu Y, Fedorcsak P, Huang CM, Li CJ, et al. ALKBH5 is a mammalian RNA demethylase that impacts RNA metabolism and mouse fertility. Mol Cell. 2013;49:18–29.
Cao G, Li HB, Yin Z, Flavell RA. Recent advances in dynamic m6A RNA modification. Open Biol. 2016;6:160003.
Ma L, Chen T, Zhang X, Miao Y, Tian X, Yu K, et al. The m(6)A reader YTHDC2 inhibits lung adenocarcinoma tumorigenesis by suppressing SLC7A11-dependent antioxidant function. Redox Biol. 2021;38:101801.
Ma L, Zhang X, Yu K, Xu X, Chen T, Shi Y, et al. Targeting SLC3A2 subunit of system X(C)(-) is essential for m(6)A reader YTHDC2 to be an endogenous ferroptosis inducer in lung adenocarcinoma. Free Radic Biol Med. 2021;168:25–43.
Chen S, Zhou L, Wang Y. ALKBH5-mediated m(6)A demethylation of lncRNA PVT1 plays an oncogenic role in osteosarcoma. Cancer Cell Int. 2020;20:34.
Guo X, Li K, Jiang W, Hu Y, Xiao W, Huang Y, et al. RNA demethylase ALKBH5 prevents pancreatic cancer progression by posttranscriptional activation of PER1 in an m6A-YTHDF2-dependent manner. Mol Cancer. 2020;19:91.
Ma W, Liang J, Mo J, Zhang S, Hu N, Tian D, et al. Butyrophilin-like 9 expression is associated with outcome in lung adenocarcinoma. BMC Cancer. 2021;21:1096.
Koczor CA, Lee EK, Torres RA, Boyd A, Vega JD, Uppal K, et al. Detection of differentially methylated gene promoters in failing and nonfailing human left ventricle myocardium using computation analysis. Physiol Genomics. 2013;45:597–605.
Liu J, Yang L, Liu X, Liu L, Liu M, Feng X, et al. lncRNA HOTTIP recruits EZH2 to inhibit PTEN expression and participates in IM resistance in chronic myeloid leukemia. Stem Cells Int. 2022;2022:9993393.
Mori K, Inoue N, Fujishiro K, Hori H, Tanaka I. Effects of chronic inhalation of ethylene oxide on the rat testes. J UOEH. 1988;10:427–31.
Zhang Y, Tang B, Song J, Yu S, Li Y, Su H, et al. Lnc-PDZD7 contributes to stemness properties and chemosensitivity in hepatocellular carcinoma through EZH2-mediated ATOH8 transcriptional repression. J Exp Clin Cancer Res. 2019;38:92.
Xing CY, Zhang YZ, Hu W, Zhao LY. LINC00313 facilitates osteosarcoma carcinogenesis and metastasis through enhancing EZH2 mRNA stability and EZH2-mediated silence of PTEN expression. Cell Mol Life Sci. 2022;79:382.
Hu X, Tang J, Bao P, Deng W, Wu J, Liang Y, et al. Silencing of long non-coding RNA HOTTIP reduces inflammation in rheumatoid arthritis by demethylation of SFRP1. Mol Ther Nucleic Acids. 2020;19:468–81.
Liu Z, Wang T, She Y, Wu K, Gu S, Li L, et al. N(6)-methyladenosine-modified circIGF2BP3 inhibits CD8(+) T-cell responses to facilitate tumor immune evasion by promoting the deubiquitination of PD-L1 in non-small cell lung cancer. Mol Cancer. 2021;20:105.
Faul F, Erdfelder E, Lang AG, Buchner A. G*Power 3: a flexible statistical power analysis program for the social, behavioral, and biomedical sciences. Behav Res Methods. 2007;39:175–91.
Ginn L, Shi L, Montagna M, Garofalo M. LncRNAs in non-small-cell lung cancer. Noncoding RNA. 2020;6:25.
Wang T, Kong S, Tao M, Ju S. The potential role of RNA N6-methyladenosine in cancer progression. Mol Cancer. 2020;19:88.
Bao J, Zhang C, Chen J, Xuan H, Wang C, Wang S, et al. LncRNA JPX targets SERCA2a to mitigate myocardial ischemia/reperfusion injury by binding to EZH2. Exp Cell Res. 2023;427:113572.
Hu Q, Ma H, Chen H, Zhang Z, Xue Q. LncRNA in tumorigenesis of non-small-cell lung cancer: from bench to bedside. Cell Death Discov. 2022;8:359.
Shen W, Pu J, Zuo Z, Gu S, Sun J, Tan B, et al. The RNA demethylase ALKBH5 promotes the progression and angiogenesis of lung cancer by regulating the stability of the LncRNA PVT1. Cancer Cell Int. 2022;22:353.
Tsuchiya K, Yoshimura K, Iwashita Y, Inoue Y, Ohta T, Watanabe H, et al. m(6)A demethylase ALKBH5 promotes tumor cell proliferation by destabilizing IGF2BPs target genes and worsens the prognosis of patients with non-small-cell lung cancer. Cancer Gene Ther. 2022;29:1355–72.
Liao S, Sun H, Xu C. YTH Domain: a family of N(6)-methyladenosine (m(6)A) readers. Genomics Proteom Bioinforma. 2018;16:99–107.
Melandri D, Zlatareva I, Chaleil RAG, Dart RJ, Chancellor A, Nussbaumer O, et al. The gammadeltaTCR combines innate immunity with adaptive immunity by utilizing spatially distinct regions for agonist selection and antigen responsiveness. Nat Immunol. 2018;19:1352–65.
Mo Q, Xu K, Luo C, Zhang Q, Wang L, Ren G. BTNL9 is frequently downregulated and inhibits proliferation and metastasis via the P53/CDC25C and P53/GADD45 pathways in breast cancer. Biochem Biophys Res Commun. 2021;553:17–24.
Jiang Z, Liu F. Butyrophilin-Like 9 (BTNL9) suppresses invasion and correlates with favorable prognosis of uveal melanoma. Med Sci Monit. 2019;25:3190–8.
Feng F, Jiao P, Wang J, Li Y, Bao B, Luoreng Z, et al. Role of long noncoding RNAs in the regulation of cellular immune response and inflammatory diseases. Cells. 2022;11:3642.
Hillyar CR, Kanabar SS, Rallis KS, Varghese JS. Complex cross-talk between EZH2 and miRNAs confers hallmark characteristics and shapes the tumor microenvironment. Epigenomics. 2022;14:699–709.
Wang Q, Zhang W, Yin D, Tang Z, Zhang E, Wu W. Gene amplification-driven lncRNA SNHG6 promotes tumorigenesis via epigenetically suppressing p27 expression and regulating cell cycle in non-small cell lung cancer. Cell Death Discov. 2022;8:485.
Acknowledgements
We would like to give our sincere gratitude to the reviewers for their constructive comments.
Funding
This work was supported by Hunan Provincial Natural Science Foundation of China (No.2023JJ30970), Changsha Municipal Natural Science Foundation (No.kq2208396) and National Multidisciplinary Cooperative Diagnosis and Treatment Capacity Building Project for Major Diseases (No. z027002).
Author information
Authors and Affiliations
Contributions
HZ designed this study. S-QW, J-BZ, L-NW, HL, L-FL, Y-DC, and C-JD collected the materials and performed the experiments. HZ and C-FZ analysed the data and wrote the manuscript. HZ revised the manuscript. All authors read and approved the final version of the manuscript.
Corresponding authors
Ethics declarations
Competing interests
The authors declare no competing interests.
Ethics approval and consent to participate
This study was approved by the ethics committee of Xiangya Hospital, Central South University. All the NSCLC patients signed their informed consent. All animal experiments were approved by the Institutional Animal Care and Use Committee of Xiangya Hospital, Central South University.
Additional information
Publisher’s note Springer Nature remains neutral with regard to jurisdictional claims in published maps and institutional affiliations.
Supplementary information
Rights and permissions
Springer Nature or its licensor (e.g. a society or other partner) holds exclusive rights to this article under a publishing agreement with the author(s) or other rightsholder(s); author self-archiving of the accepted manuscript version of this article is solely governed by the terms of such publishing agreement and applicable law.
About this article
Cite this article
Zhang, H., Wang, SQ., Zhu, JB. et al. LncRNA CALML3-AS1 modulated by m6A modification induces BTNL9 methylation to drive non-small-cell lung cancer progression. Cancer Gene Ther 30, 1649–1662 (2023). https://doi.org/10.1038/s41417-023-00670-7
Received:
Revised:
Accepted:
Published:
Version of record:
Issue date:
DOI: https://doi.org/10.1038/s41417-023-00670-7
This article is cited by
-
The role of m6A modification in non-small cell lung cancer: functional insights and impact on therapy resistance
Cancer Cell International (2025)
-
Value of serum LncRNA KIF9-AS1 combined with CT signs in the diagnosis of benign and malignant early pulmonary nodules and its correlation with prognosis
Journal of Cardiothoracic Surgery (2025)
-
The biological function of the N6-Methyladenosine reader YTHDC2 and its role in diseases
Journal of Translational Medicine (2024)
-
Therapeutic targeting ERRγ suppresses metastasis via extracellular matrix remodeling in small cell lung cancer
EMBO Molecular Medicine (2024)


