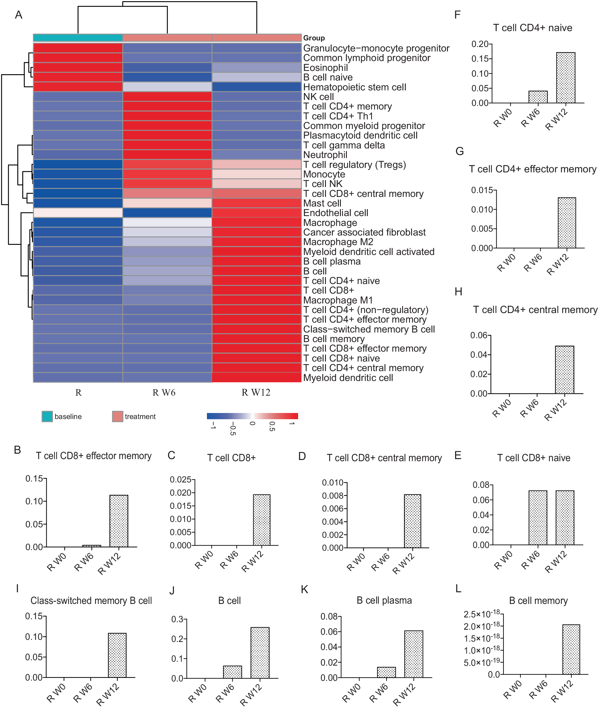
Fig. 5: Oncolytic virus plus anti-PD-1 therapy illicit robust immune activation in the tumor tissue of the responder.

A Dynamic changes of infiltrated immune cells in the responder over the treatment period are shown, with the distribution of various immune cell types at baseline (R), week 6 (R W6), and week 12 (R W12) post-treatment. B–H Trends of CD8+ T cells and CD4+ T cells and their subtypes in the responder, including CD8+ effector memory, CD8+, CD8+ central memory, CD8+ naive, CD4+ naive, CD4+ effector memory, and CD4+ central memory T cells. I–L Trends of B cells and their subtypes in the responder, including class-switched memory B cells, B cells, B-cell plasma, and B-cell memory.