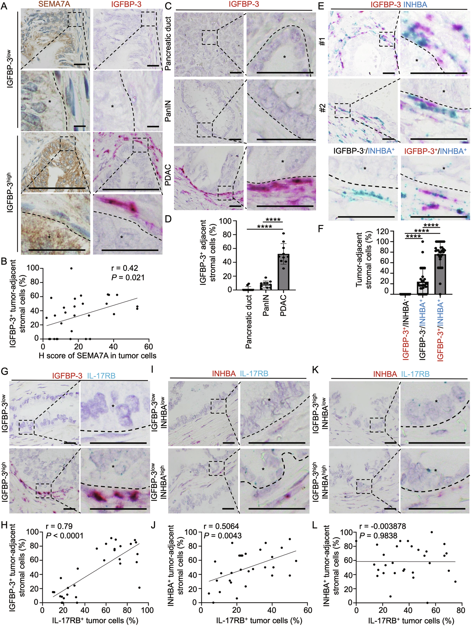
Fig. 7: Histological analysis in human PDAC reveals adjacent localization of IGFBP-3-expressing stromal cells with SEMA7A- or IL-17RB-expressing tumor cells.

A, B Correlation of SEMA7A and IGFBP-3 protein expression levels in tumor specimens from PDAC patients. (A) Representative images of SEMA7A protein expression (brown signal, IHC) and IGFBP-3 mRNA expression (pink signal, in situ hybridization RNAscope). Scale bar, 25 μm. B Pearson’s correlation coefficient analysis of SEMA7A and IGFBP-3 according to H score of SEMA7A and tumor-adjacent IGFBP-3+ cells (%) (n = 30; r = 0.42; P = 0.021). Each dot represents the datum from one high-power field. C Representative images of in situ hybridization (RNAscope) using a probe for IGFBP-3 mRNA in tumor specimen from a PDAC patient. mRNAs of IGFBP-3 (pink signal dots) were located in peri-tumoral regions. The nucleus was stained with hematoxylin. Scale bar, 25 μm. D Percentage of IGFBP-3+ adjacent stromal cells in normal pancreatic duct, PanIN (Pancreatic intraepithelial neoplasia), and PDAC (pancreatic ductal adenocarcinoma) in patient specimen. Each dot represents the datum from one high-power field. Values are expressed as mean ± SD (n = 10). ****, P < 0.0001 (one-way ANOVA). E Representative images of in situ hybridization (RNAscope) using probes for IGFBP-3 (pink) and INHBA (blue, gene name of activin A) mRNA in tumor specimen froma PDAC patient. The pink signal dots (IGFBP-3) were co-localized with blue signal dots (INHBA) in peri-tumoral regions. The nucleus was stained with hematoxylin. Scale bar, 25 μm. F Percentage of IGFBP-3+/INHBA-, IGFBP-3-/INHBA+, and IGFBP-3+/INHBA+ tumor-adjacent stromal cells. Each dot represents the datum from one high-power field. Values are expressed as mean ± SD (n = 30). ****, P < 0.0001 (one-way ANOVA). G, H Representative images (G) and Pearson’s correlation analysis (H) of IGFBP-3+ tumor-adjacent fibroblasts and IL-17RB+ tumor cells in PDAC patient specimen (n = 30). Scale bar, 25 μm. Each dot represents the datum from one high-power field. I, J Representative images (I) and Pearson’s correlation analysis (J) of INHBA+ tumor-adjacent fibroblasts and IL-17RB+ tumor cells in IGFBP-3 low expression regions in tumor specimen from PDAC patients (n = 30). Scale bar, 25 μm. Each dot represents the datum from one high-power field. K, L Representative images (K) and Pearson’s correlation analysis (L) of INHBA+ tumor-adjacent fibroblasts and IL-17RB+ tumor cells in IGFBP-3 high expression regions in tumor specimen from PDAC patients (n = 30). Scale bar, 25 μm. Each dot represents the datum from one high-power field.