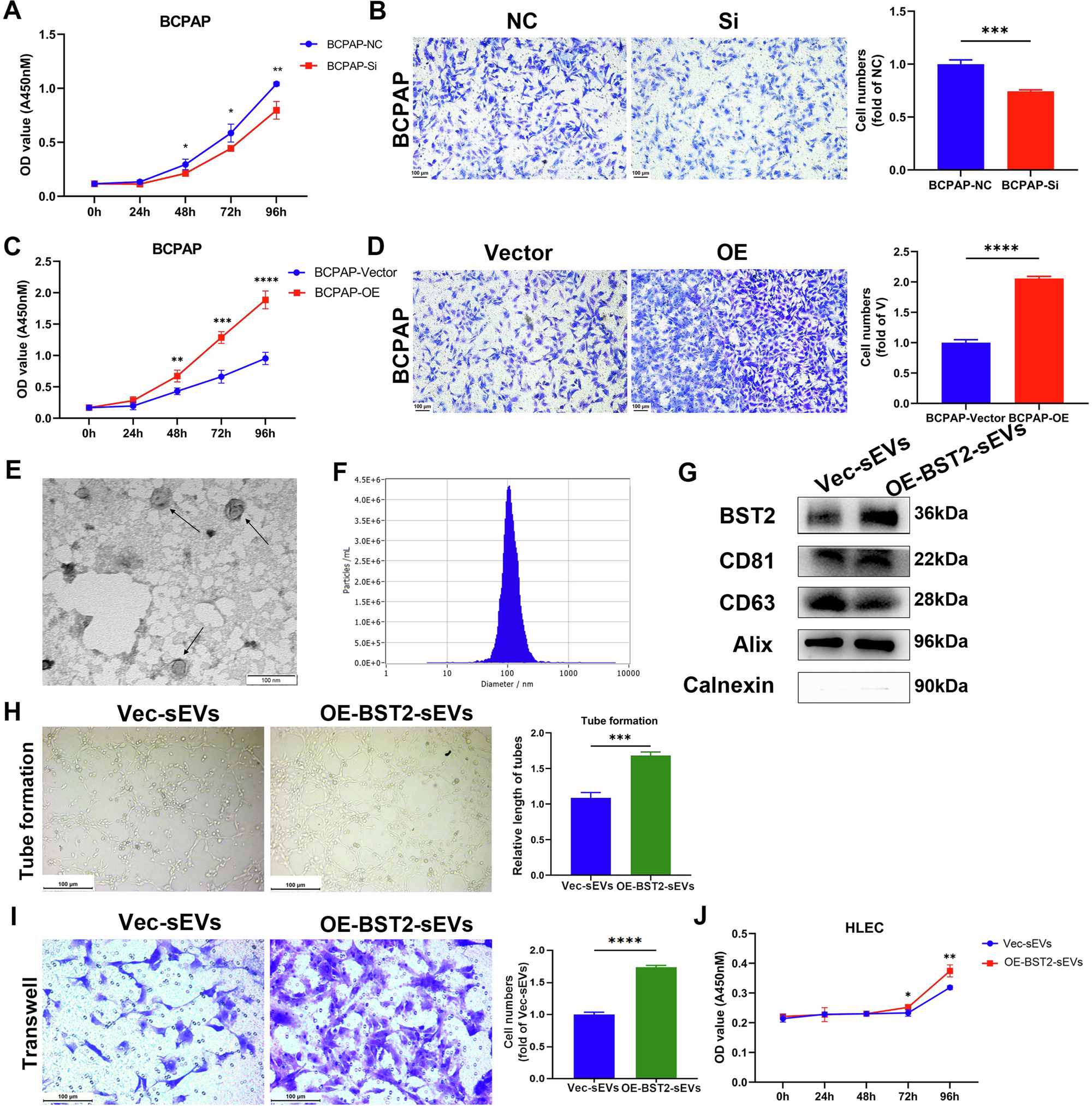
Fig. 5: SEVs loaded with a large amount of BST2 contribute to PTC cell growth and lymphangiogenesis.

A The proliferation rate of BCPAP cells was downregulated after the knockdown of BST2 (*P < 0.05, **P < 0.01). B The cell migration of BCPAP cells was downregulated after the knockdown of BST2 (***P < 0.001). NC: negative control. C The proliferation rate of BCPAP cells was upregulated after overexpression of BST2 (**P < 0.01, ***P < 0.001, ****P < 0.0001). D The cell migration of BCPAP cells was upregulated after overexpression of BST2 (****P < 0.0001). E, F The morphology and size of BCPAP-derived sEVs were determined by TEM and NTA; scale bar: 100 nm. G SEVs markers CD81, CD63, ALIX, Calnexin, and sEVs BST2 levels were measured using western blot. H Lymph tube formation response to OE-BST2 sEVs is determined (***P < 0.001). I–J The cell migration and proliferation of HLEC cells in response to OE-BST2 sEVs are shown (*P < 0.05, **P < 0.01, ****P < 0.0001). Error bars represent standard deviations.