Fig. 6: Regulation of single-cell gene expression in response to alpelisib in PIK3CA-mutant hemangiosarcoma cells.
From: PIK3CA mutation fortifies molecular determinants for immune signaling in vascular cancers

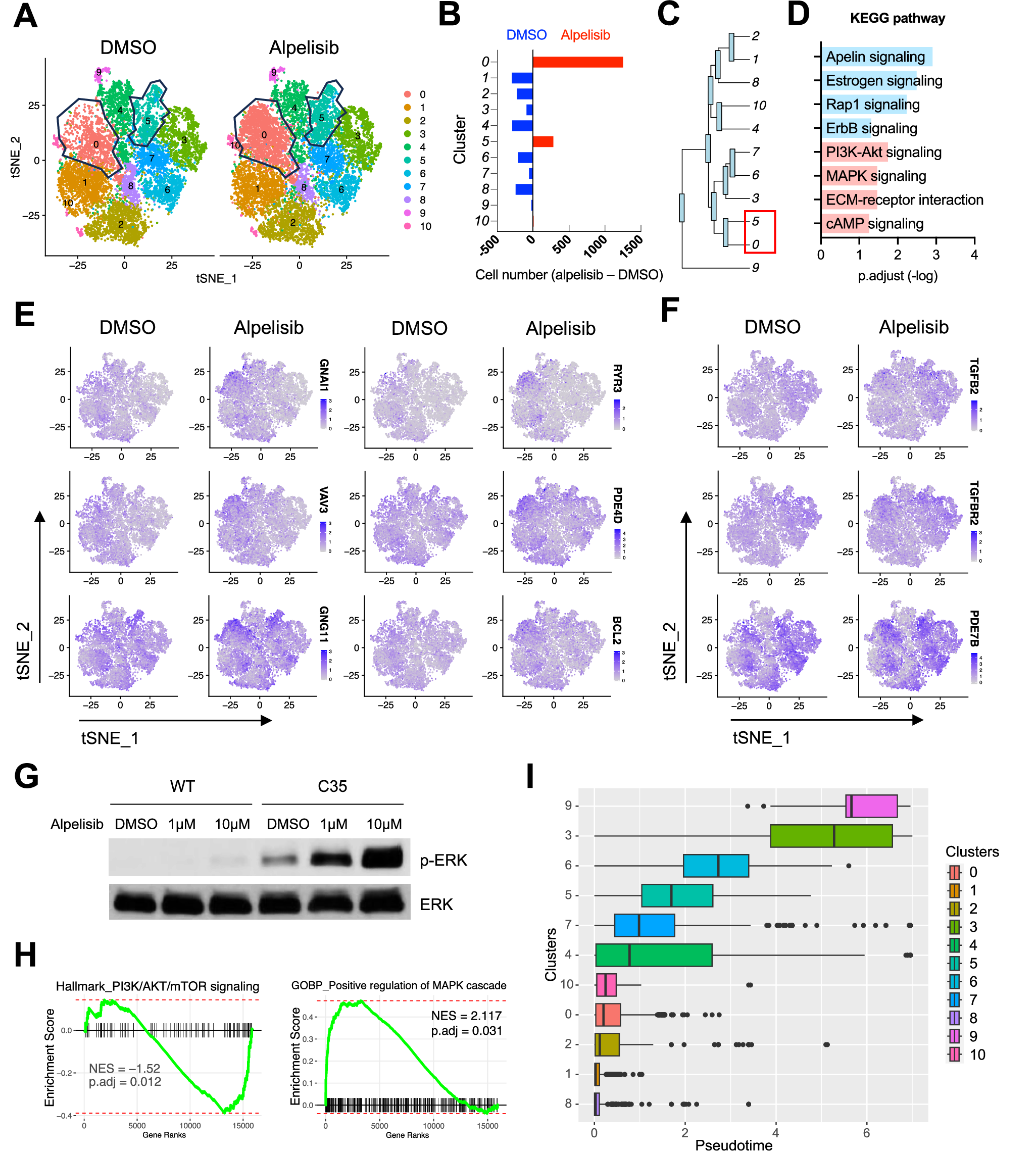
A tSNE plots visualize distinct single-cell clusters in C35 cells treated with 10 μM of alpelisib and DMSO control for 24 h. Polygon plots indicate sub-clusters with increased cell numbers following alpelisib treatment. B Bar plots depict the difference in cell numbers between groups treated with alpelisib and DMSO across clusters. C Phylogenic tree indicates the gene expression similarity. The length of branches represents the degree of difference between connected cell clusters. D Bar plot illustrates significant Kyoto Encyclopedia of Genes and Genomes (KEGG) pathways from marker genes identified in cluster 0 (blue) and cluster 5 (pink). Feature plots show differentially expressed marker genes identified in cluster 0 (E) and cluster 5 (F). G Representative immunoblotting data show dose-dependent feedback activation of phosphorylated ERK upon alpelisib treatment for 24 h in WT and C35 cells. H Enrichment plots from fgsea analysis performed with a pre-ranked gene list from the PIK3CA-mutant COSB-H1047R cells treated with alpelisib and DMSO. Gene rank was determined by Wald statistics using DESeq2 software. NES and adjusted p-value are calculated with 1000 permutations. I Boxplot shows single-cell trajectories in each cluster by assuming pseudotime from transcriptome analysis. Cluster 1, the most sensitive cluster to alpelisib, was set as a root cluster for temporal gene expression analysis in an arbitrary manner. Vertical bars indicate median pseudotime.