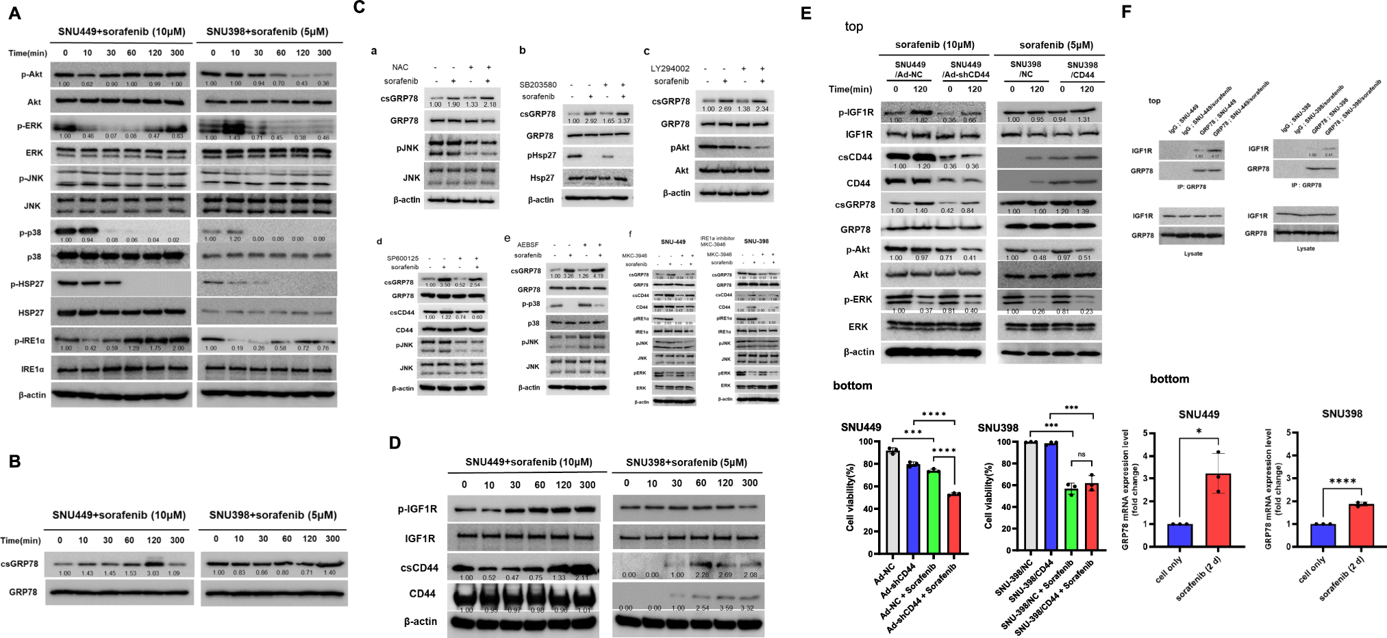
Fig. 4: The surface translocation of GRP78/CD44 triggered by IRE1α/JNK is responsible for the activation of Akt through the GRP78-CD44-IGF1R-Akt signaling circuit during sorafenib treatment.

A Phosphorylation of Akt, ERK, JNK, p38, and HSP27, including IRE1α, was examined in SNU449 or SNU398 cells after sorafenib treatment (10 μM and 5 μM, respectively) in a time-dependent manner. The numbers indicate the relative band intensity of various phosphorylated proteins corresponding to their own control proteins after sorafenib treatment in a time-dependent manner. B Total cellular and cell surface levels of GRP78 were examined in SNU449 or SNU398 cells after sorafenib treatment (10 μM and 5 μM, respectively) in a time-dependent manner. After sorafenib treatment, GRP78 in the cell lysate was examined via western blotting, whereas the expression of the cell surface GRP78 (csGRP78) protein was measured after biotintylation, followed by avidin pulldown of the cells. The numbers indicate the relative band intensity csGRP78 corresponding to total GRP78 protein after sorafenib treatment in a time-dependent manner. C The surface of GRP78 was examined in SNU449 or SNU398 cells after treatment with NAC (10 μM, 2 h), a p38 inhibitor (SB203580, 20 μM, 1 h), a PI3K inhibitor (LY294002, 20 μM, 1 h), a JNK inhibitor (SP600125, 20 μM, 1 h), a JNK/p38 activator (AEBSF, 10 μM, 1 h), or an IRE1α inhibitor (20 μM, 1 h) before sorafenib treatment (10 μM, 5 μM for 2 h). The numbers indicate the relative band intensity of various phosphorylated proteins or cell surface proteins corresponding to their own control proteins after sorafenib treatment and/or various inhibitor. Each band intensity was measured using a densitometer. D Phosphorylation of IGF1R, CD44, and cell surface CD44 (csCD44) was examined in SNU449 or SNU398 cells after sorafenib treatment (10 μM or 5 μM) in a time-dependent manner. The numbers indicate the relative band intensity of phosphorylated IGF-1R protein or csCD44 corresponding to its own control protein after sorafenib treatment in a time-dependent manner. Each band intensity was measured using a densitometer. E (top) CD44 involvement in the process of acquired sorafenib resistance was demonstrated by CD44 downregulation during sorafenib treatment (2 h). SNU449 cells (left) or SNU398 cells (right) infected with adenovirus expressing shRNA against CD44 were treated with sorafenib for 2 h. Then, the phosphorylation of IGF1R, Akt, ERK, and CD44 at the cell surface membrane and total cell lysate was detected. The numbers indicate the relative band intensity of various phosphorylated proteins or cell surface proteins corresponding to their own control proteins after sorafenib treatment and/or CD44 downregulation. Each band intensity was measured using a densitometer. (bottom) The viability of SNU449 (left) cells was examined after 48 h of infection with adenovirus expressing shCD44 with or without sorafenib (10 μM, 2 h) via the Trypan blue assay. The viability of SNU398 (right) cells was examined after stable retroviral infection with pBabe-puro-CD44. After 2 days of sorafenib treatment (5 μM), cell viability was tested via the Trypan blue assay. F (top) SNU449 cells (left) or SNU398 cells (right) were lysed after sorafenib treatment for 2 h and subjected to immunoprecipitation with anti-GRP78 antibodies to detect the interaction between GRP78 and IGF1R (bottom). GRP78 mRNA expression was examined after 2 days of sorafenib treatment via real-time PCR after RNA extraction from SNU449 cells or SNU398 cells. The statistical significance was determined by Student’s t tests (E, right) or two-way analysis of variance (ANOVA)(E, left). Data are shown as mean values ± SD. *p < 0.05; ***p < 0.001; ****p < 0.0001.