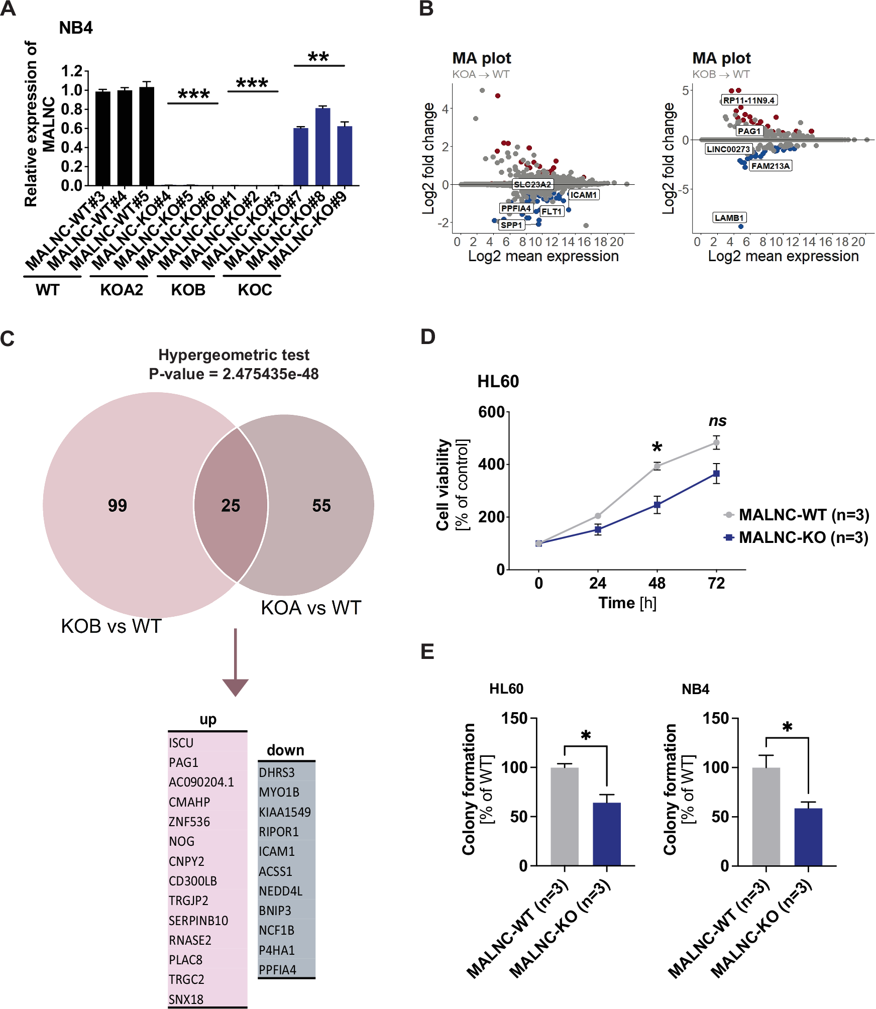
Fig. 5: MALNC knockout alters the expression of genes associated with differentiation and retinoic acid signaling and impairs cell viability.

A Relative expression (determined by RT-qPCR) of MALNC in NB4 WT and KO clones (three clones each) used for RNA-sequencing. Data are shown as means ± SEM from three biological experiments relative to MALNCWT#3 clone expression and normalized towards endogenous control TBP. B MA-plot showing the shrunken log2 fold changes (LFC) of differentially expressed genes (DEGs) between (top) MALNCKOA and MALNCWT and (bottom) MALNCKOB and MALNCWT. C Venn diagram showing the overlap of DEGs between MALNCKOA vs MALNCWT and MALNCKOB vs MALNCWT (n = 25). Lists indicate which of those identified differentially expressed genes are shared up-regulated (n = 14) and shared down-regulated (n = 11) in MALNCKOA vs MALNCWT and MALNCKOB vs MALNCWT. A hypergeometric test was performed to assess the overlap between DEGs in MALNC KOA and KOB. D Cell viability in HL60-MALNCKO (n = 3), MALNCWT (n = 3) cells. Cell viability in percent of control (4 h) was measured by WST-8 reagent up to 72 h. Data is shown as means ± SEM from three biological experiments. E Relative colony formation between MALNCKO and MALNCWT cells in both HL60 and NB4 cells. Data is shown as means ± SEM from three biological experiments using three KO clones and three WT clones, respectively. The percentage of colony formation is relative to WT. P-values were determined by Student’s t-test: ns, not significant, * < 0.05, ** < 0.01, *** < 0.001.