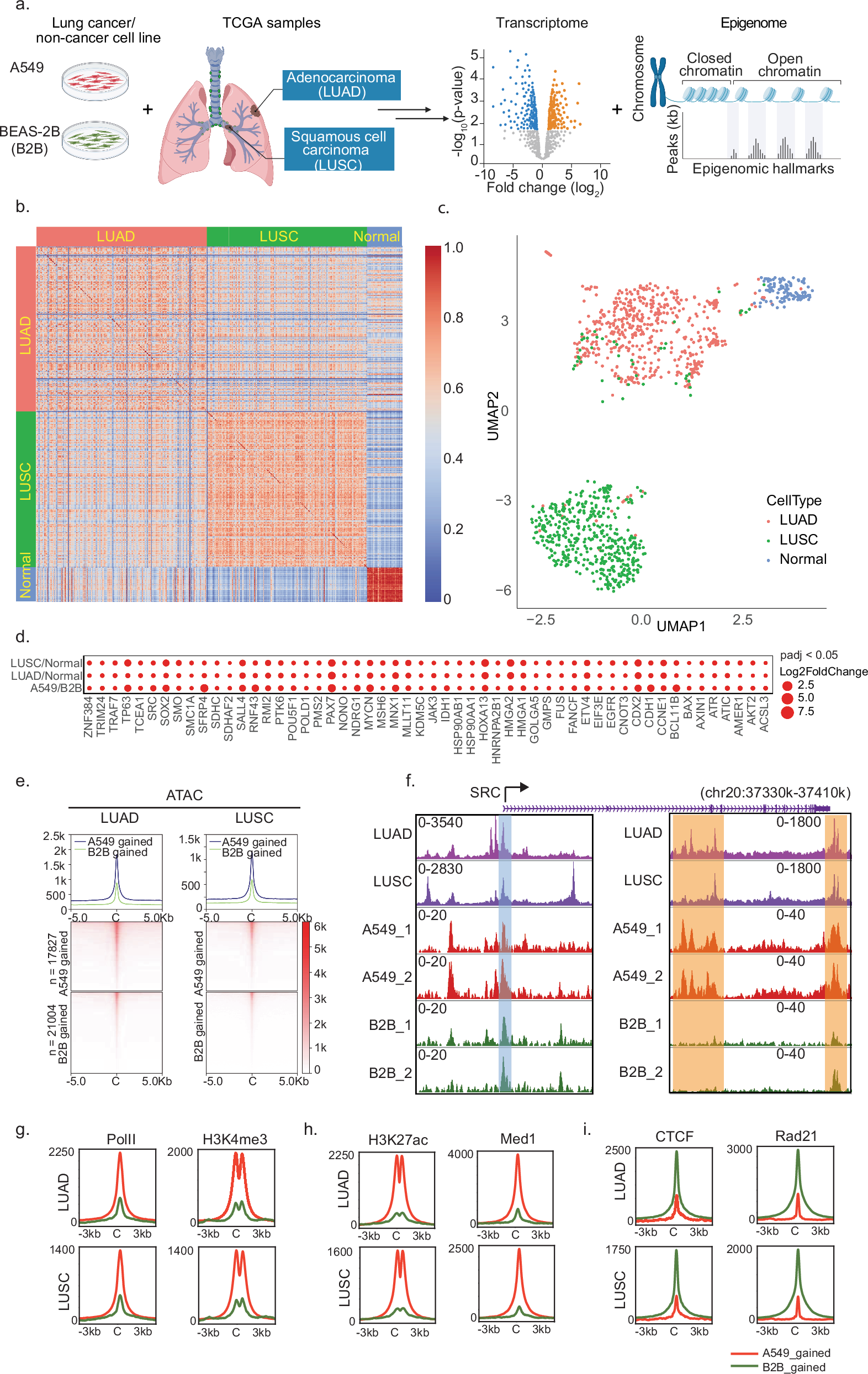
Fig. 1: Transcriptomic and epigenomic alterations in NSCLC.

a Schematic representation of the workflow. b Heatmap of Pearson’s correlation analysis for TCGA-LUAD and TCGA-LUSC transcriptomic datasets with normal peripheral tissue controls. c UMAP projection of normalized transcript counts between TCGA-LUAD and TCGA-LUSC cohorts. d Bubble plot depicting oncogenes significantly upregulated in LUAD, LUSC patient samples, and model cell lines. Significance was determined using DESeq2 with adjusted p values (Padj < 0.05) after multiple testing correction. e Heatmap and histogram profiles of ATAC-Seq signals in combined TCGA-LUAD (n = 44) and TCGA-LUSC (n = 32) by differential binding peak loci between A549 and B2B cell line. f Browser track visualization centered on the upregulated oncogene SRC, featuring normalized ATAC-Seq tracks (counts per million) for A549 and B2B cells, alongside a merged track for LUADs and LUSCs. g–i Histogram profiles of ATAC-seq data from TCGA LUAD and LUSC cohorts are superimposed onto differential binding loci of ChIP-seq hallmarks from model cell lines. These include promoter hallmarks Pol II and H3K4me3 in (g), enhancer hallmarks H3K27ac and Med1 in (h), and insulator hallmark CTCF and Rad21 in (i). Differential binding loci were identified by DiffBind.