Abstract
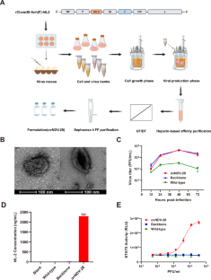
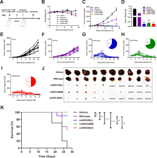
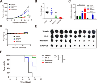
Newcastle disease virus (NDV) is a promising oncolytic virus, yet requires further optimization. In this study, we engineered an F-gene-chimeric NDV expressing human Interleukin 2 (hIL-2) to enhance the oncolytic efficacy of the NDV Clone30 strain. This recombinant virus, designated ovNDV-28, was then produced in suspension-cultured HEK293 cells. The therapeutic potential of ovNDV-28 was evaluated across multiple cancer cell lines, as well as in the HuH-7 xenograft and B16-F0 syngeneic models. Both in vitro and in vivo results demonstrated that ovNDV-28 significantly improved tumor growth suppression compared to the wild-type NDV. Flow cytometry revealed notable increases in tumor-infiltrating CD3⁺CD4⁺ T cells, CD3⁺CD8⁺ T cells, and CD3⁻CD49b⁺ cells, along with elevated expression levels of IFN-γ, TNF-α, perforin, and Granzyme B within tumor tissue. Comprehensive toxicological assessments conducted on B16-F0 tumor-bearing mice involved intratumoral administration of ovNDV-28 at doses of 1.12 × 10⁶ or 1.46 × 10⁷ PFU/mouse every other day for 14 days. No ovNDV-28-related biochemical, hematological, or histopathological abnormalities were observed. The virus was detected in tumor tissue, mesenteric lymph nodes, abdominal adipose tissue, brain, and biceps femoris, without evidence of blood circulation or viral shedding. This study systematically demonstrates the efficacy, safety, and pharmacokinetics of ovNDV-28, supporting its potential for clinical translation.
This is a preview of subscription content, access via your institution
Access options
Subscribe to this journal
Receive 12 print issues and online access
$259.00 per year
only $21.58 per issue
Buy this article
- Purchase on SpringerLink
- Instant access to the full article PDF.
USD 39.95
Prices may be subject to local taxes which are calculated during checkout







Similar content being viewed by others
Data availability
The data and materials supporting this article are available upon reasonable request.
References
Bray F, Laversanne M, Sung H, Ferlay J, Siegel RL, Soerjomataram I, et al. Global cancer statistics 2022: GLOBOCAN estimates of incidence and mortality worldwide for 36 cancers in 185 countries. CA Cancer J Clin. 2024;74(3):229–63.
Zhang S, Rabkin SD. The discovery and development of oncolytic viruses: are they the future of cancer immunotherapy?. Expert Opin Drug Discov. 2020;16(4):391–410.
Pathak U, Pal RB, Malik N. The viral knock: ameliorating cancer treatment with oncolytic Newcastle disease virus. Life. 2023;13:1626.
Harper J, Burke S, Travers J, Rath N, Leinster A, Navarro C, et al. Recombinant Newcastle disease virus immunotherapy drives oncolytic effects and durable systemic antitumor immunity. Mol Cancer Therapeutics. 2021;20(9):1723–34.
Zamarin D, Palese P. Oncolytic Newcastle disease virus for cancer therapy: old challenges and new directions. Future Microbiol. 2012;7(3):347–67.
Robert M, Lorence MSR, O’Neil JamesD, Groene WilliamS, Miller JeffreyA, Mueller StephenN, Bamat MichaelK. Phase 1 clinical experience using intravenous administration of PV701, an oncolytic Newcastle disease virus. Curr Cancer Drug Targets. 2007;7(2):157–67.
Hotte SbJ, Lorence RM, Hirte HW, Polawski SR, Bamat MK, O’Neil JD, et al. An optimized clinical regimen for the oncolytic virus PV701. Clin Cancer Res. 2007;13(3):977–85.
Pecora AL, Rizvi N, Cohen GI, Meropol NJ, Sterman D, Marshall JL, et al. Phase I trial of intravenous administration of PV701, an oncolytic virus, in patients with advanced solid cancers. J Clin Oncol. 2002;20(9):2251–66.
Laurie SA, Bell JC, Atkins HL, Roach J, Bamat MK, O’Neil JD, et al. A phase 1 clinical study of intravenous administration of PV701, an oncolytic virus, using two-step desensitization. Clin Cancer Res. 2006;12(8):2555–62.
Freeman AI, Zakay-Rones Z, Gomori JM, Linetsky E, Rasooly L, Greenbaum E, et al. Phase I/II trial of intravenous NDV-HUJ oncolytic virus in recurrent glioblastoma multiforme. Mol Ther. 2006;13(1):221–8.
Zhong L, Gan L, Wang B, Wu T, Yao F, Gong W, et al. Hyperacute rejection-engineered oncolytic virus for interventional clinical trial in refractory cancer patients. Cell. 2025;188(4):1119–36.e23.
Davar D, Carneiro BA, Dy GK, Sheth S, Borad MJ, Harrington KJ, et al. Phase I study of a recombinant attenuated oncolytic virus, MEDI5395 (NDV–GM-CSF), administered systemically in combination with durvalumab in patients with advanced solid tumors. J ImmunoTherapy Cancer. 2024;12:e009336.
Bai Y, Chen Y, Hong X, Liu X, Su X, Li S, et al. Newcastle disease virus enhances the growth-inhibiting and proapoptotic effects of temozolomide on glioblastoma cells in vitro and in vivo. Sci Rep. 2018;8:11470.
Keshavarz M, Nejad ASM, Esghaei M, Bokharaei-Salim F, Dianat-Moghadam H, Keyvani H, et al. Oncolytic Newcastle disease virus reduces growth of cervical cancer cell by inducing apoptosis. Saudi J Biol Sci. 2020;27(1):47–52.
Römer-Oberdörfer, A ME, Mebatsion T, Buchholz UJ, Mettenleiter TC. Generation of recombinant lentogenic Newcastle disease virus Clone30. J Gen Virol. 1999;80:2987–95.
Hu Z, Ni J, Cao Y, Liu X. Newcastle disease virus as a vaccine vector for 20 years: a focus on maternally derived antibody interference. Vaccines. 2020;8:222.
Buijs P, Van Nieuwkoop S, Vaes V, Fouchier R, Van Eijck C, Hoogen B. Recombinant immunomodulating lentogenic or mesogenic oncolytic Newcastle disease virus for treatment of pancreatic adenocarcinoma. Viruses. 2015;7(6):2980–98.
He J, An Y, Qi J, Cui L, Yang K, Liu M, et al. The recombinant Newcastle disease virus Anhinga strain expressing human TRAIL exhibit antitumor effects on a glioma nude mice model. J Med Virol. 2020;93(6):3890–8.
Kaufman HL, Kohlhapp FJ, Zloza A. Oncolytic viruses: a new class of immunotherapy drugs. Nat Rev Drug Discov. 2015;14(9):642–62.
Welch BD, Paduch M, Leser GP, Bergman Z, Kors CA, Paterson RG, et al. Probing the functions of the paramyxovirus glycoproteins F and HN with a panel of synthetic antibodies. J Virol. 2014;88(20):11713–25.
PDQ Integrative A, and Complementary Therapies Editorial Board. Newcastle Disease Virus (PDQ®)–Health Professional Version. National Cancer Institute. 2018.
Schirrmacher V. Molecular mechanisms of anti-neoplastic and immune stimulatory properties of oncolytic Newcastle disease virus. Biomedicines. 2022;10:562.
Muhammad S, Fan T, Hai Y, Gao Y, He J. Reigniting hope in cancer treatment: the promise and pitfalls of IL-2 and IL-2R targeting strategies. Mol Cancer. 2023;22:121.
Pachella LA, Madsen LT, Dains JE. The toxicity and benefit of various dosing strategies for interleukin-2 in metastatic melanoma and renal cell carcinoma. J Adv Practitioner Oncol. 2015;6:212–21.
Im SJ, Lee K, Ha S-J. Harnessing IL-2 for immunotherapy against cancer and chronic infection: a historical perspective and emerging trends. Exp Mol Med. 2024;56(9):1900–8.
Wu J, Bloch N, Chang AY, Bhavsar R, Wang Q, Crawford A, et al. A PD-1-targeted, receptor-masked IL-2 immunocytokine that engages IL-2Rα strengthens T cell-mediated anti-tumor therapies. Cell Rep Med. 2024;5:101747.
Park M-S, Pan Z, He J, Rasoul LM, Liu Y, Che R, et al. Identification of Optimal Insertion Site in Recombinant Newcastle Disease Virus (rNDV) vector expressing foreign gene to enhance its anti-tumor effect. Plos One. 2016;11:e0164723.
An Y, Liu T, He J, Wu H, Chen R, Liu Y, et al. Recombinant Newcastle disease virus expressing P53 demonstrates promising antitumor efficiency in hepatoma model. J Biomed Sci. 2016;23:55.
Marianna, Pap JB, Szeberényi József. Sensitivity of human malignant melanoma cell lines to Newcastle disease virus. Anticancer Res. 2015;35(10):5401–6.
Ramamurthy N, Pathak DC, D’Silva AL, Batheja R, Mariappan AK, Vakharia VN, et al. Evaluation of the oncolytic property of recombinant Newcastle disease virus strain R2B in 4T1 and B16-F10 cells in-vitro. Res Vet Sci. 2021;139:159–65.
Paldurai A, Kim S-H, Nayak B, Xiao S, Shive H, Collins PL, et al. Evaluation of the contributions of individual viral genes to Newcastle disease virus virulence and pathogenesis. J Virol. 2014;88(15):8579–96.
Tsurudome M, Ito M, Nishio M, Nakahashi M, Kawano M, Komada H, et al. Identification of domains on the fusion (F) protein trimer that influence the hemagglutinin-neuraminidase specificity of the F protein in mediating cell-cell fusion. J Virol. 2011;85(7):3153–61.
Liao W, Lin J-X, Leonard WJ. IL-2 family cytokines: new insights into the complex roles of IL-2 as a broad regulator of T helper cell differentiation. Curr Opin Immunol. 2011;23(5):598–604.
Den Otter W, Jacobs JJL, Battermann JJ, Hordijk GJ, Krastev Z, Moiseeva EV, et al. Local therapy of cancer with free IL-2. Cancer Immunol Immunother. 2008;57(7):931–50.
Wang H, Borlongan M, Hemminki A, Basnet S, Sah N, Kaufman HL, et al. Viral vectors expressing interleukin 2 for cancer immunotherapy. Hum Gene Ther. 2023;34(17-18):878–95.
Fulber JPC, Farnós O, Kiesslich S, Yang Z, Dash S, Susta L, et al. Process development for Newcastle disease virus-vectored vaccines in serum-free vero cell suspension cultures. Vaccines. 2021;9:1335.
Zamarin D, Wolchok JD. Potentiation of immunomodulatory antibody therapy with oncolytic viruses for treatment of cancer. Mol Therapy Oncolytics. 2014;1:14004.
Boyman O, Sprent J. The role of interleukin-2 during homeostasis and activation of the immune system. Nat Rev Immunol. 2012;12(3):180–90.
Koehler T, Crawford MA, Burdick MD, Glomski IJ, Boyer AE, Barr JR, et al. Interferon-inducible CXC Chemokines directly contribute to host defense against inhalational anthrax in a murine model of infection. PLoS Pathogens. 2010;6:e1001199.
Karin N. CXCR3 ligands in cancer and autoimmunity, chemoattraction of effector t cells, and beyond. Front Immunol. 2020;11:976.
Shen Y, Song W, Lin D, Zhang X, Wang M, Li Y, et al. VG161 activates systemic antitumor immunity in pancreatic cancer models as a novel oncolytic herpesvirus expressing multiple immunomodulatory transgenes. J Med Virol. 2022;95:e28108.
Bommareddy PK, Wakimoto H, Martuza RL, Kaufman HL, Rabkin SD, Saha D. Oncolytic herpes simplex virus expressing IL-2 controls glioblastoma growth and improves survival. J ImmunoTherapy Cancer. 2024;12:e008880.
Mitra S, Leonard WJ. Biology of IL-2 and its therapeutic modulation: mechanisms and strategies. J Leukoc Biol. 2018;103(4):643–55.
Zou H, Mou XZ, Zhu B. Combining of oncolytic virotherapy and other immunotherapeutic approaches in cancer: a powerful functionalization tactic. Global Challenges. 2022;7:2200094.
Andtbacka RHI, Amatruda T, Nemunaitis J, Zager JS, Walker J, Chesney JA, et al. Biodistribution, shedding, and transmissibility of the oncolytic virus talimogene laherparepvec in patients with melanoma. EBioMedicine. 2019;47:89–97.
Acknowledgements
This work was supported by Jiangsu Kanion Pharmaceutical Co., Ltd., the Innovation and Entrepreneurship Programs of Jiangsu Province and of Lianyungang City, and the Science and Technology Project of Jiangsu Province (Social Development Category, No. BE2022769).
Author information
Authors and Affiliations
Contributions
Tianyan Liu: Conceptualization, Methodology, Validation, Formal analysis, Investigation, Project administration, Writing-original draft, Visualization. Zhihang Liu: Project administration, Methodology, Investigation, Software. Dan Yu: Project administration, Methodology, Investigation, Validation. Shan Jiang: Methodology, Validation, Software. Chengkai Yin: Methodology, Investigation. Yu Zhang: Methodology, Investigation. Yating Zhang: Methodology, Investigation. Hongna Chen: Methodology, Investigation. Xu Li: Resources, Funding acquisition. Chenfeng Zhang: Validation, Resources. Jiarui Yang: Investigation. Shishi Liu: Investigation. Zhenzhong Wang: Methodology, Validation, Project administration, Funding acquisition, Data curation. Deshan Li: Conceptualization, Methodology, Validation, Supervision, Resources, Data curation.
Corresponding authors
Ethics declarations
Competing interests
The authors declare no competing interests.
Ethics approval
All animal procedures were approved by the Institutional Animal Care and Use Committee (IACUC, S-ACU22-2110, KAI2203P-P001, 10008-22017) and adhered to the guidelines established by the Association for Assessment and Accreditation of Laboratory Animal Care International (AAALAC).
Consent for publication
All authors approved the publication of this article.
Additional information
Publisher’s note Springer Nature remains neutral with regard to jurisdictional claims in published maps and institutional affiliations.
Rights and permissions
Springer Nature or its licensor (e.g. a society or other partner) holds exclusive rights to this article under a publishing agreement with the author(s) or other rightsholder(s); author self-archiving of the accepted manuscript version of this article is solely governed by the terms of such publishing agreement and applicable law.
About this article
Cite this article
Liu, T., Liu, Z., Yu, D. et al. Development and preclinical evaluation of ovNDV-28: a chimeric Newcastle disease virus expressing human IL-2 for cancer therapy. Cancer Gene Ther 33, 85–101 (2026). https://doi.org/10.1038/s41417-025-00981-x
Received:
Accepted:
Published:
Version of record:
Issue date:
DOI: https://doi.org/10.1038/s41417-025-00981-x


