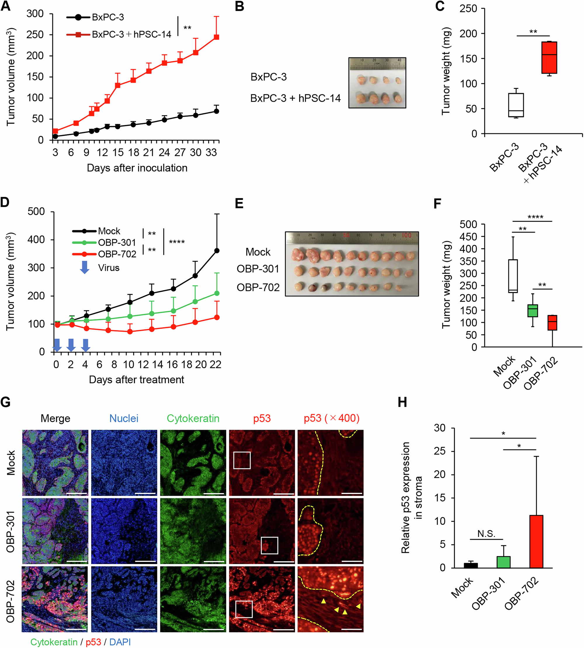
Fig. 6: Attenuation of growth of PDAC + PSC tumors with stromal p53 expression by oncolytic adenoviruses.

A BxPC-3 cells (1 × 106 cells/site) and hPSC-14 cells (9 × 106 cells/site) were co-inoculated subcutaneously in athymic nude mice. Tumor growth curves for BxPC-3 tumors (black line) or BxPC-3 + hPSC-14 tumors (red line). Data are expressed as mean ± SD (n = 4). Photographs of tumors (B) and plot of mean tumor weights (C) in mice with BxPC-3 tumors or BxPC-3 + hPSC-14 tumors. Box-and-whisker plots (in both C, F) show the median (central horizontal line), with boxes extending to the 25th and 75th quartiles; error bars extend to the minimum and maximum values. D BxPC-3 cells (1 × 106 cells/site) and hPSC-14 cells (9 × 106 cells/site) were co-inoculated subcutaneously in athymic nude mice. Tumor growth curves of mock- (MOI 0; black line), OBP-301- (green line), and OBP-702- (red line) infected tumors. Blue arrows indicate virus treatment. Data are expressed as mean ± SD (n = 10). Photographs of tumors (E) and plot of mean tumor weight (F) in mock- (PBS), OBP-301-, and OBP-702-infected tumors. G Representative images of immunohistochemical staining for cytokeratin and p53 in BxPC-3 + hPSC-5 tumors treated with mock (PBS), OBP-301, or OBP-702. DAPI was used for nuclear counter-staining. Yellow arrowheads represent p53-positive cells in the tumor stroma. Scale bars: 200 μm (left 4 columns) or 50 μm (right-most column; indicated as “× 400”). H Quantitative measurement of relative p53 staining in cytokeratin-negative stroma area of BxPC-3 + hPSC-5 tumors treated with mock, OBP-301, or OBP-702. Data are expressed as mean ± SD (n = 10). The statistical significance of differences between two groups or three groups was determined using the two-tailed, non-paired Student’s t-test or two-tailed one-way ANOVA followed by Tukey’s comparison test, respectively. N.S. not significant; *, P < 0.05; **, P < 0.01; ****, P < 0.0001.