Correction to: Cancer Gene Therapy https://doi.org/10.1038/s41417-025-00910-y, published online 20 May 2025
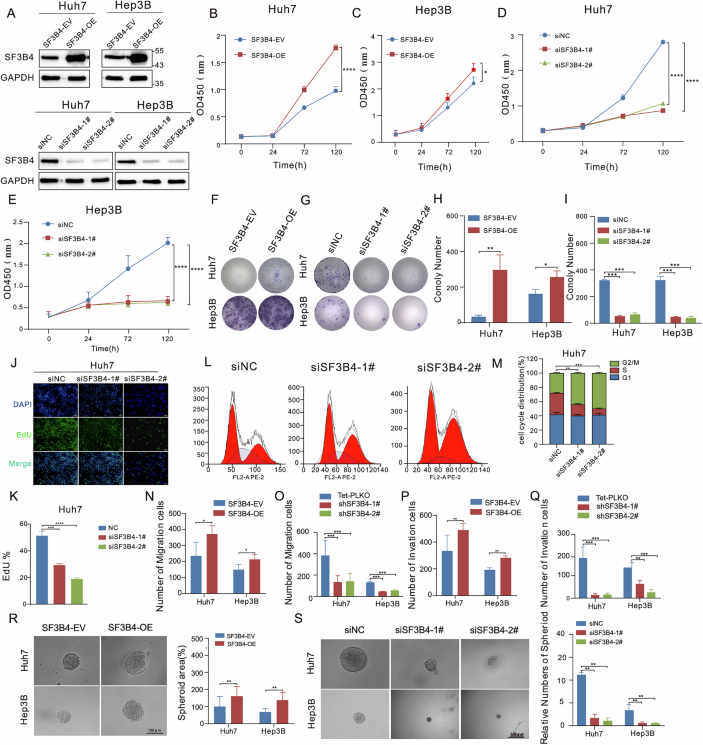
Following the publication of this article, the authors noted an error in Figure 6J - specifically Figure6-J siSF3B4-1# merge was a duplicate of Figure6-J siNC merge, while the intended siSF3B4-1# merge was omitted. The correct Figure6-J siSF3B4-1# merge is provided below. The original article has been corrected.
Former Fig 6:

Updated Fig 6j:

Author information
Authors and Affiliations
Corresponding authors
Rights and permissions
About this article
Cite this article
Shi, Y., Pan, Q., Chen, W. et al. Correction: Pan-cancer oncogenic properties and therapeutic potential of SF3B4. Cancer Gene Ther (2026). https://doi.org/10.1038/s41417-026-00999-9
Published:
Version of record:
DOI: https://doi.org/10.1038/s41417-026-00999-9