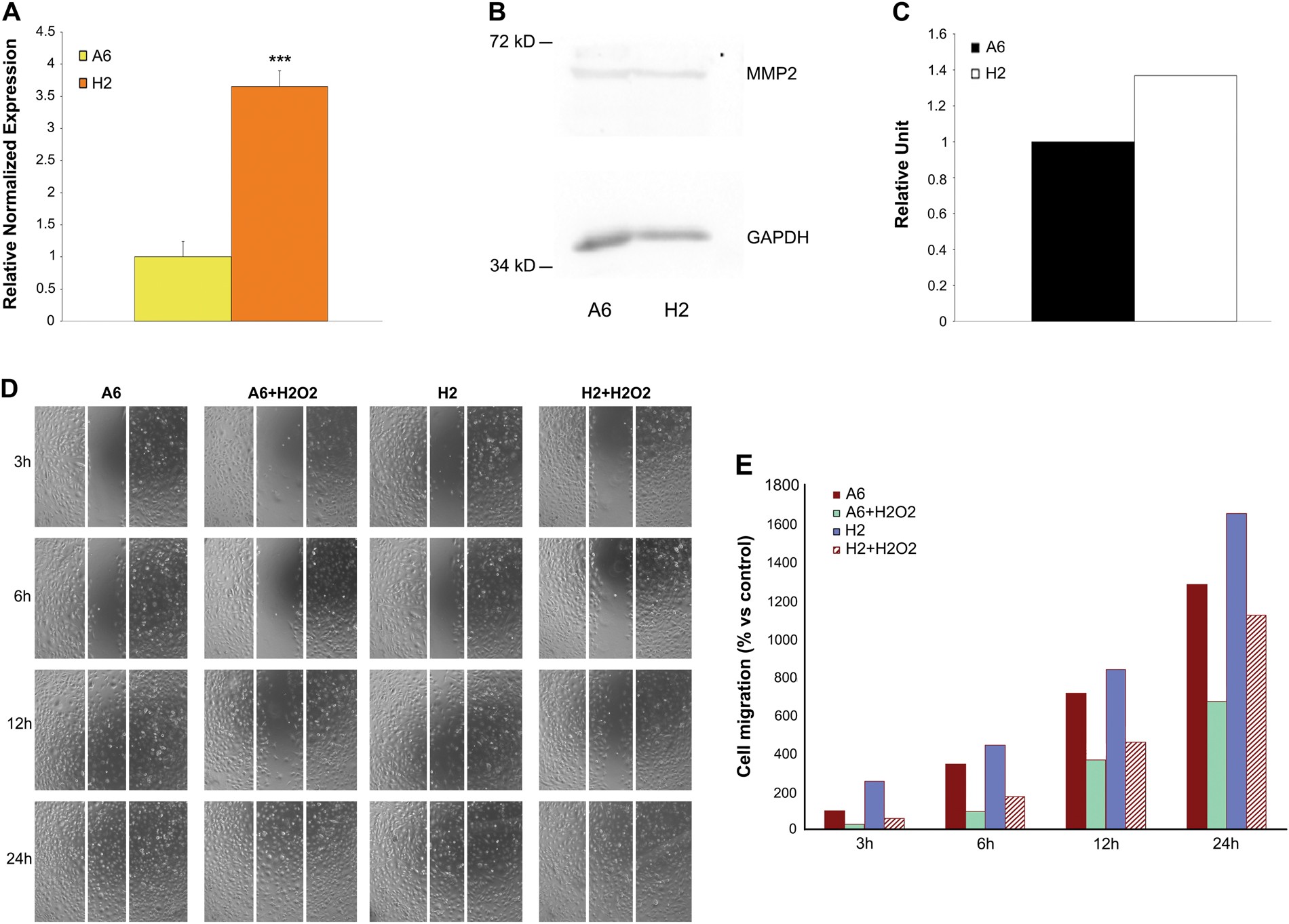
Fig. 5: Different amount of MMP2 in cell clone and A6 cells

a qRT-PCR analysis of MMP2 mRNA in A6 cells and cell clone. Relative quantities of mRNA were first normalized to GAPDH and actin genes, and then A6 samples were arbitrarily set to a value of 1 (n = 3). Data are expressed as mean ± Standard Error of the Mean. ***P < 0.001. b, c Western blot assay and histogram of MMP2 in untreated A6 cells and cell clone. The levels of MMP2 were valuated after quantification of immunoreactive bands, obtained by immunoblot assay, by Quantity one software. d-e Different migration capability of A6 cells vs H2 cells. Scratch test of A6 cells and cell clone under normal growth conditions and after 200 μM H2O2 treatment for 24 h ' + H2O2'. d Both cell types were plated in 6–well plates and subjected to wound healing assays and immediately subjected to 200 μM H2O2 treatment for 24 h. Results are a representative experiment from at least three independently performed experiments with similar results. e The number of migrated cells was recorded and the data of three independent experiments are expressed as means. A6 samples were arbitrarily set to a value of 100