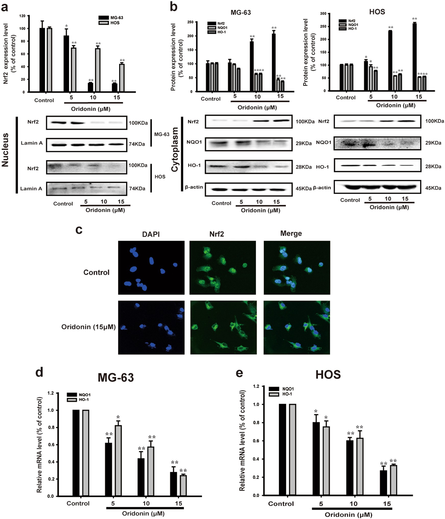
Fig. 4
From: Oridonin exerts anticancer effect on osteosarcoma by activating PPAR-γ and inhibiting Nrf2 pathway

Oridonin inhibited Nrf2 signaling pathway in vitro. a The nuclear protein expression of Nrf2 in MG-63 and HOS cells were determined by Western blot analysis. Lamin A was used as the loading control. Gray scale analysis was performed to determine the relative ratio of Nrf2. The results are shown as means ± SD from three independent experiments. *P < 0.05, **P < 0.01 compared with control group. b The cytoplasmic protein expression of Nrf2, NQO1, HO-1 in MG-63 and HOS cells were determined by Western blot analysis. β-actin was used as the loading control. Gray scale analysis was performed to determine the relative ratios of Nrf2, NQO1 and HO-1. The results are shown as means ± SD from three independent experiments. *P < 0.05, **P < 0.01 compared with control group. c Immunofluorescence was performed to analyze Nrf2 nuclear translocation in MG-63 cells. d, e The mRNA levels of NQO1, HO-1 in MG-63 and HOS cells were measured by real-time PCR. The results are representative of at least three independent experiments and shown as mean ± SD. *P < 0.05, **P < 0.01 compared with control group