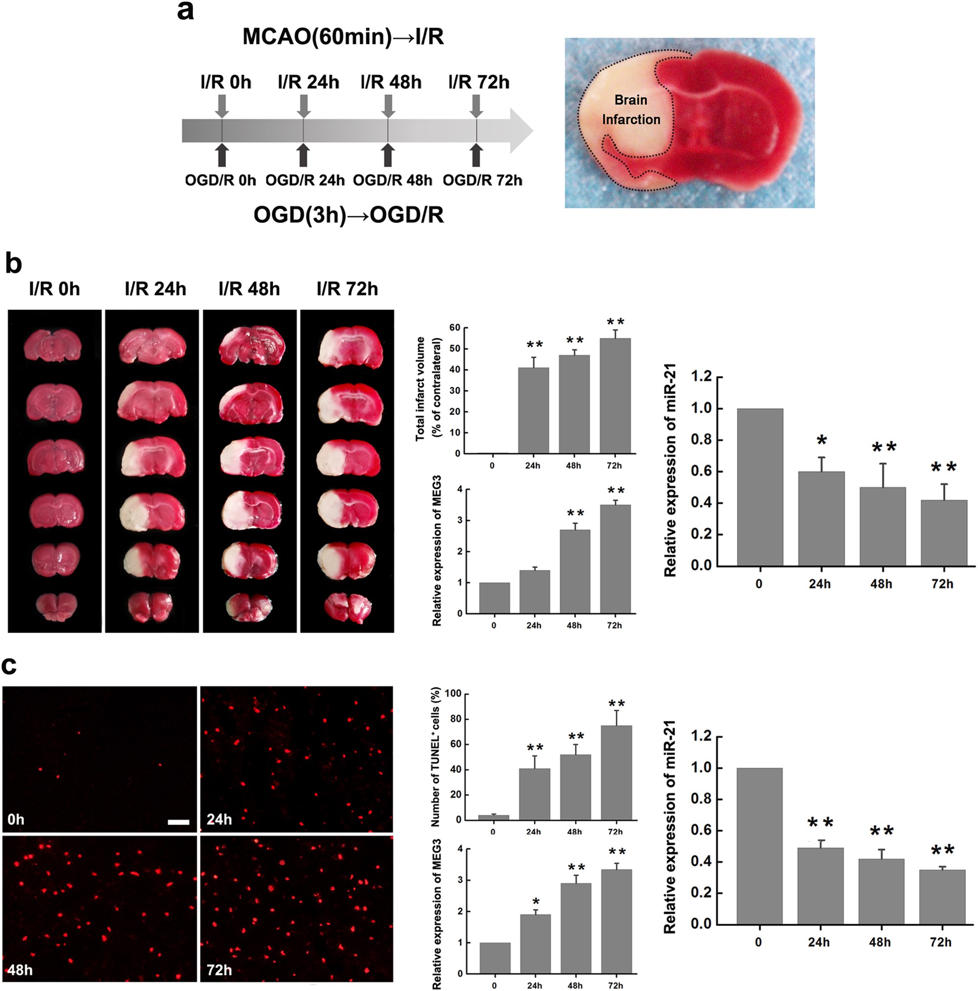
Fig. 2: miR-21 is downregulated following ischemia in vitro and in vivo

a Illustration shows the experimental procedure of ischemic model in vitro (OGD/R) and in vivo (I/R). Focal ischemia induced by MCAO operation resulted in brain damage that was visible in TTC-stained brain section (right). The brain infarction area is marked. b Focal ischemia induced by MCAO resulted in increased brain damage with reperfusion time following I/R (left). Bar graph (middle and upper part) shows the volumes of total cerebral infract in ipsilateral hemisphere normalized to the total volumes of the contralateral hemisphere. Bar graph (middle and lower part) and bar graph (right) show relative expression of MEG3 and miR-21 in the ischemic core at different time points following I/R. Data are means ± S.E.M. for 6 mice per group. * P < 0.05, ** P < 0.01, by Student’s t-test. c Apoptotic cell death of N2a cells challenged with OGD was measured by TUNEL staining at different time points of reoxygenation. Bar graph (middle and upper part) shows the number of TUNEL+ cells in different groups. Bar graph (middle and lower part) and bar graph (right) show relative expression of MEG3 and miR-21 at different time points following OGD/R. Scale bar, 25μm. Data are means ± S.E.M. for 5 cultures per group. *P < 0.05, ** P < 0.01, by Student’s t-test