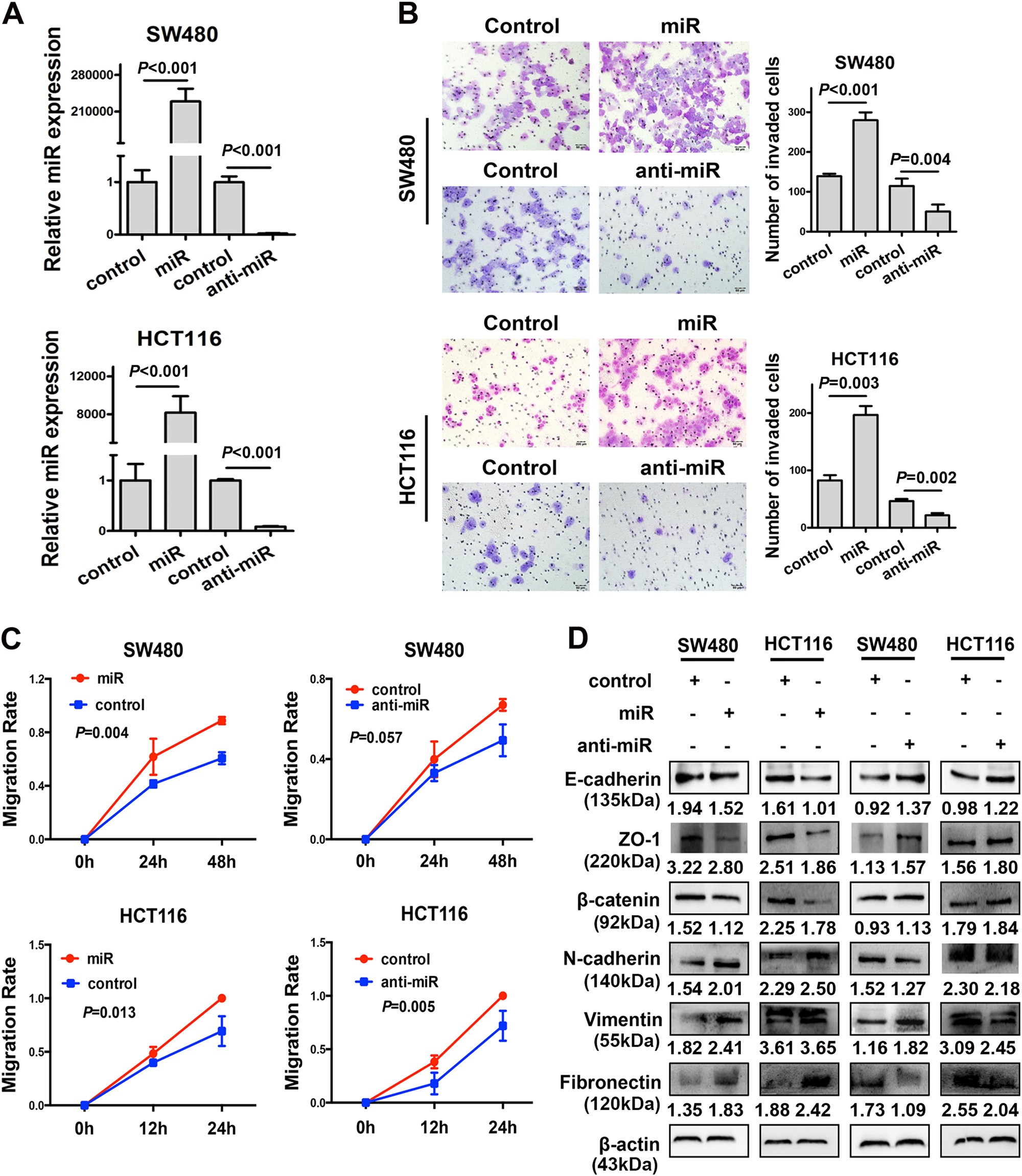
Fig. 3: Overexpression of miR-105 promoted aggressive phenotypes of CRC cells in vitro

a Real-time PCR analysis of miR-105 expression in control, miR-105, and anti-miR-105-transfected cells. The values represented relative miR-105 level after normalization to the expression of U6 (mean ± SD, n = 3). b Transwell assay on control, miR-105, and anti-miR-105-transfected SW480 and HCT116 cells. The cells were counted under a microscope in five randomly selected fields. Bars of the right panel represent the number of invaded cells (mean ± SD, n = 3). c Migration index of wound-healing assay on control, miR-105, and anti-miR-105 overexpressed SW480 and HCT116 cells. The distance migrated by treated cells was relative to that migrated by control cells (mean ± SD, n = 3). d Expression of the epithelial markers and the mesenchymal markers in control, miR-105, or anti-miR-105-transfected SW480 and HCT116 cells were assessed by western blot. β-actin was used as a loading control (a representative set of data was shown, n = 3)