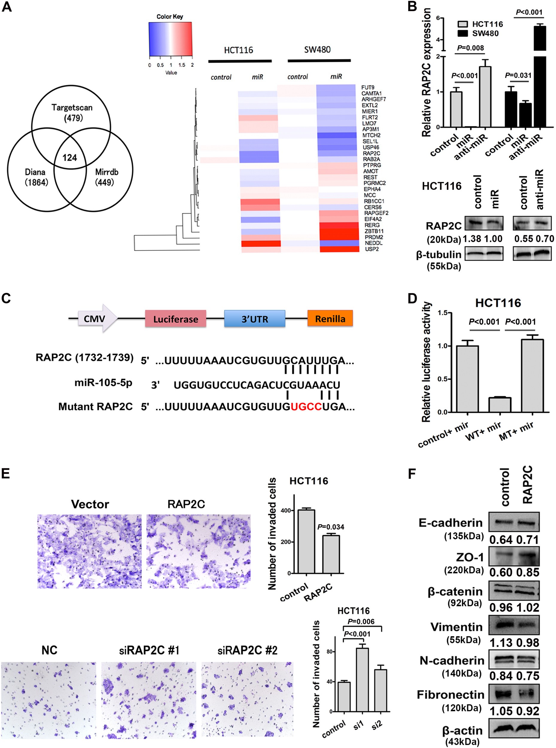
Fig. 5: RAP2C is the direct target of miR-105 in CRC progression

a Left panel: The Venn diagram indicated the 124 genes were overlapped in three publicly available bioinformatics algorithms (TargetScan, PicTar, miRanda). Twenty-eight genes were selected to verify their potential roles on tumor metastasis. Right panel: Heat map indicated the expression of 28 selected genes in miR-105 overexpressed SW480 and HCT116 cells. b Upper is the real-time PCR analysis of RAP2C expression in control, miR-105, and anti-miR-105-transfected CRC cells (mean ± SD, n = 3). Below is the western blotting analysis of RAP2C proteins in HCT116 cells transfected with miR-105 mimic and anti-miR (a representative set of data was shown, n = 3). c Predicted miR-105 target sequence in RAP2C 3′UTR and mutant containing 4 mutated nucleotides in the seed sequence of miR-105 (mt). d Luciferase reporter assays were performed in 293T cells, with co-transfection of wt or mt 3′UTR and miR-105 mimic, as indicated (mean ± SD, n = 3). e Transwell assay on RAP2C overexpressing or silencing HCT116 cell. Bars of the right panel represent the number of invaded cells (mean ± SD, n = 3). f Effects of RAP2C on the expression EMT markers