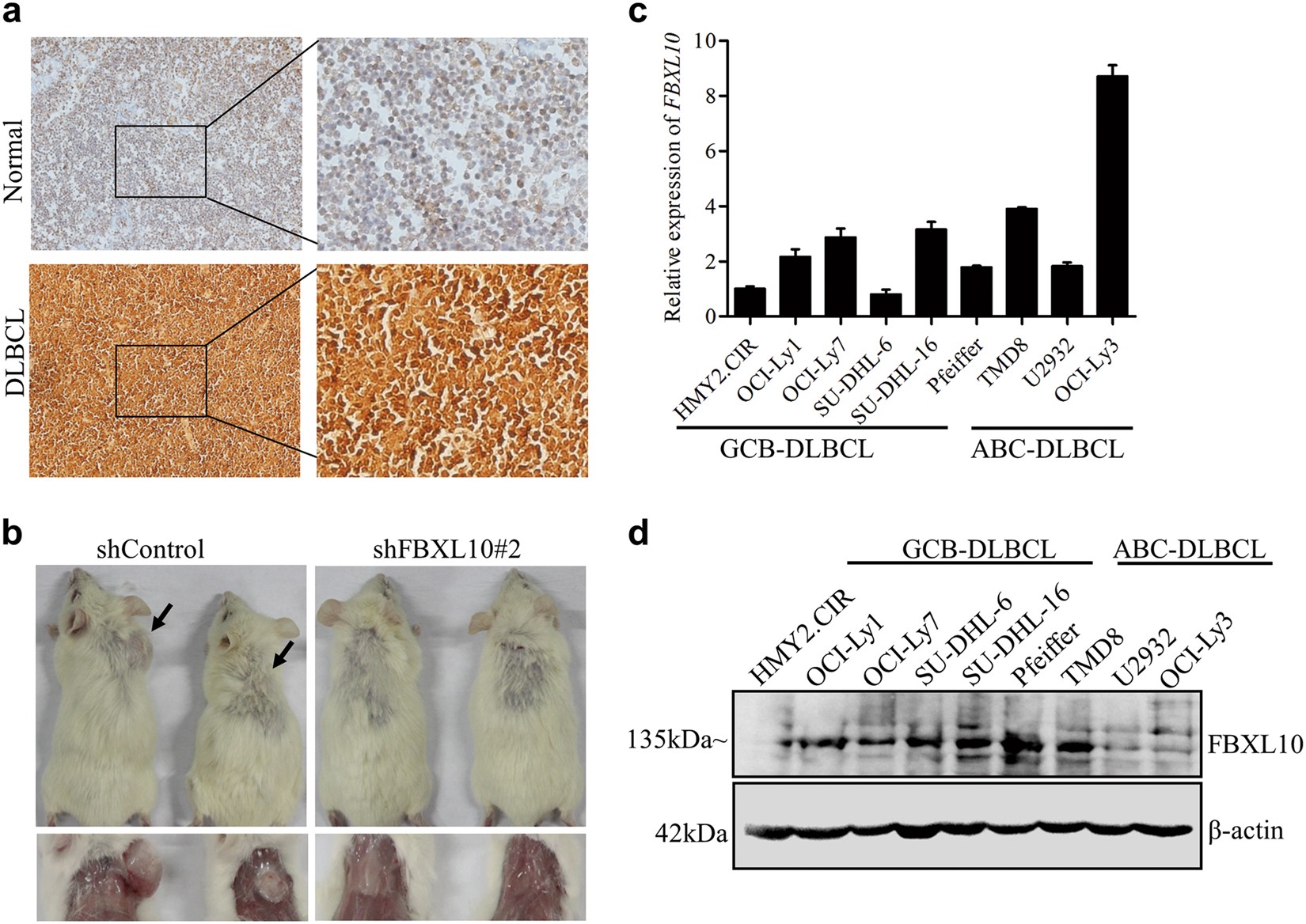
Fig. 1: The expression pattern of FBXL10 in DLBCL tissue and cell lines

a Representative photographs from IHC analysis of FBXL10 protein levels in normal and tumor samples (related to TableĀ 1). b Representative pictures of tumors developed in NOD/SCID mice are shown, and tumors are indicated by black arrows. c qRT-PCR analysis of FBXL10 mRNA in eight different DLBCL cells and one control cells. The error bars denote S.E.M., nā=ā3. d Western blots detection of FBXL10 protein in different DLBCL cells and control cells. β-actin served as a loading control for total protein