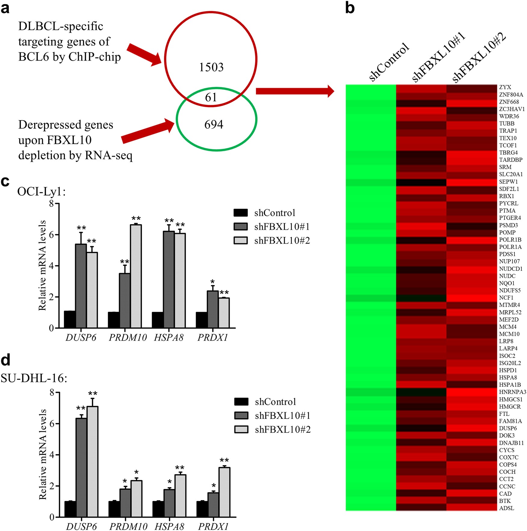
Fig. 4: The BCL6 target genes such as DUSP6 is derepressed by FBXL10 downregulation in DLBCL cells

a Workflow analysis to identify potential cotarget genes for BCL6 and FBXL10 in DLBCL. b A heatmap of genes whose promoters containing BCL6-binding sites and regulated by FBXL10 meanwhile. See also Supplementary TableĀ S3. cād Expression levels of FBXL10 target genes (DUSP6, HSPA8, PRDM10, and PRDX1) in OCI-Ly1 (c) and SU-DHL-16 (d) cells after FBXL10 knockdown. The mRNA levels were analyzed by quantitative RT-PCR. The error bars denote S.E.M., nā=ā3. *Pā<ā0.05, and **Pā<ā0.01