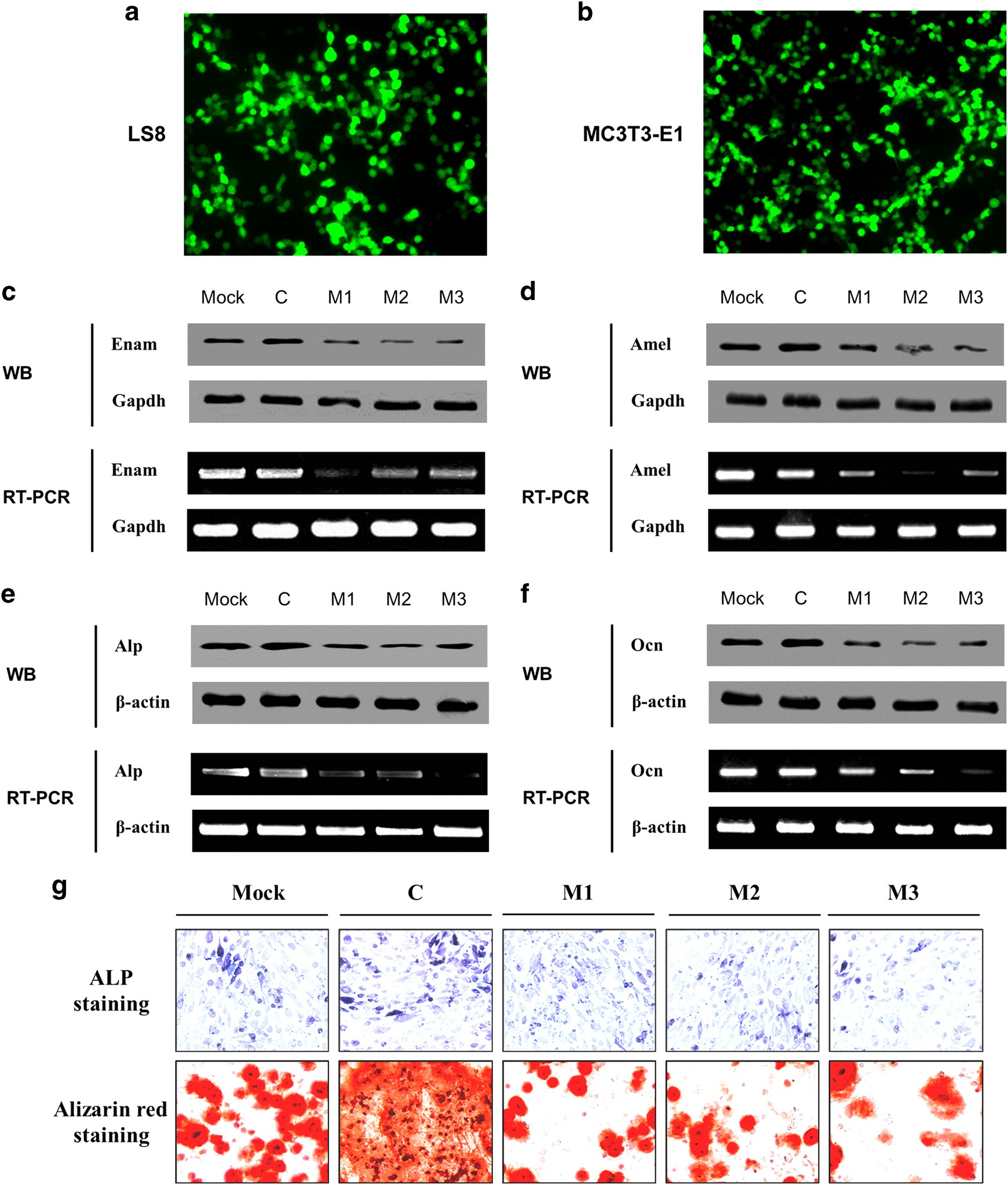
Fig. 1: Mutant Runx2 decreases amelogenesis, and osteogenesis.

a, b Images of GFP expression in infected LS8 a and MC3T3-E1 b were photographed by fluorescent microscope. The mRNA and protein levels of enamelin c, amelogenin d, ALP e and Ocn f were decreased in mutant Runx2 groups compared with the control group; mRNA levels indicated by gel analysis of RT-PCR reactions; protein levels indicated by western blot. ALP staining shows the ALP activities in cells transfected with mutant Runx2 were significantly suppressed compared to ALP activity in control cells (G, top); these are in agreement with the results of Alizarin red staining (G, bottom)