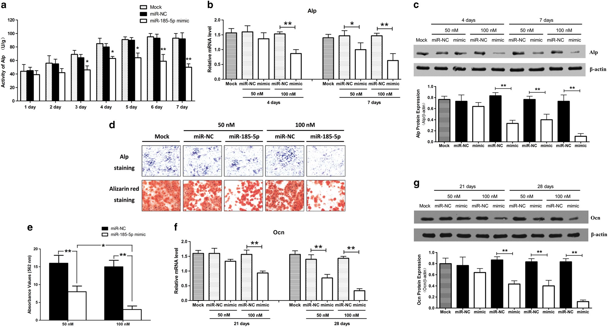
Fig. 5: miR-185-5p negatively regulates osteogenic differentiation

a ALP activity in 100 nM miR-185-5p-transfected cells. b ALP mRNA expression in 50 or 100 nM miR-185-5p-transfected cells. c ALP protein expression in 50 or 100 nM miR-185-5p-transfected cells. d ALP staining in 50 or 100 nM miR-185-5p-transfected cells. Microscopic view of the effects of miR-185-5p on matrix mineralization in MC3T3-E1 cells. Shown is a representative microscopic view at a magnification of 200× of cells transfected with miR-185-5p or miR-NC after 28 days of culture. e Quantification of Alizarin Red S stain via extraction with cetylpyridinium chloride. f Levels of Ocn mRNA were determined using qRT-PCR and are shown as fold induction relative to control. g Ocn protein expression was determined by western blot and expressed as densitometry of Ocn/β-actin. Data are shown as means ± SD. *p < 0.05 vs. miR-NC, n = 3. Data are representative images or expressed as mean ± S.E. of each group of cells from three separate experiments, and the values of the control cells are designated as 1. *p < 0.05