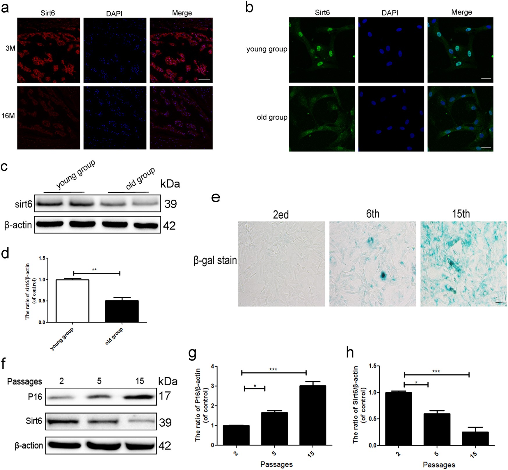
Fig. 1: Sirt6 level declines in senescent NP cells both in vivo and in vitro

a Immunofluorescence of sirt6 in aging (16 months) group and young (3 months) group (scale bar: 200 μm). b Immunofluorescence of sirt6 in NP cells that were isolated from aging and young rats (scale bar: 50 μm). c, d Representative western blots and quantification data of sirt6 in NP cells of each group. e SA-β-gal staining assay was performed in rat NP cells as treated above (scale bar: 50 μm). f–h Representative western blots and quantification data of p16 and sirt6 in NP cells of each group. Columns represent mean ± SD. Significant differences between the treatment and control groups are indicated as *P < 0.05, **P < 0.01, ***P < 0.001, n = 5